
锋行链盟推荐阅读
来源:中国人工智能学会
以下是内容详情
前言
在人工智能与数字文明深度交融的时代背景下,语言智能作为人机协同的核心驱动力,正以前所未有的速度重塑教育体系、跨文化交流、产业创新与社会治理模式。为系统梳理该领域的技术演进、学科构建与应用生态,本白皮书汇聚产学研多方智慧,围绕“技术-学科-应用”三维体系展开深度探索,深度解构其技术攻坚路径、生态构建逻辑与治理挑战,旨在为技术探索者、政策设计者及产业实践者提供前沿洞察与决策参考。
白皮书首先纵览语言智能发展轨迹,揭示其从规则驱动、统计学习到深度学习的范式跃迁规律,勾勒出技术从感知理解向认知推理跃升的进化路线;进而奠定学科根基,通过界定理论边界与时代必要性,构建“核心框架-技术体系-学科关系”三维模型,并探索外语学科智能化转型的实践路径;最终聚焦技术内核,围绕语言理解(机器的“读心术”)、语言生成(“创作力觉醒”)与语言交互(人机“灵魂对话”)三大核心能力,将可信安全深度嵌入技术基因,确立“能力越强,防护越密”的同步进化准则。
白皮书聚焦四大关键应用场景:教育智能通过作文批改的“篇章要素抽取→跨提示评分→可解释反馈”全链优化,及儿童语言评价的多维度框架,实现从结果判定到过程干预的跃升;跨语言服务针对东南亚低资源语言(如老挝语),突破语料与文化瓶颈,构建“神经机器翻译→知识增强→大模型优化”技术梯队;社会治理依托负面情感分析攻克反讽识别与隐式情绪挖掘,筑牢公共安全与金融风控决策基座;多模态关联以多模态知识图谱为枢纽驱动跨模态语义对齐及多跳推理,助推工业质检、医疗诊断等场景智能升级。
白皮书通过“总结与展望”章节,勾勒出技术融合推动语言生成与大模型推理协同进化,增强低资源场景适应性;学科建设深化外语教育与AI的嫁接,培育跨领域人才;可信机制构建覆盖模态均衡性与文化偏见监测的动态防护体系;最终以人本愿景实现“任意模态输入,统一语义理解”的可靠认知底座,驱动语言智能服务人类文明包容性发展。
我们期望白皮书能够为语言智能领域的可持续发展提供策略建议,促进技术创新,推动产业升级,为政策制定者提供学科建设与伦理治理参考,为技术开发者厘清攻坚方向,为产业界锚定商业化路径,助力中国在全球语言智能浪潮中占据创新制高点,并为构建智能社会贡献智慧和力量。
一、核心逻辑:从“符号处理”到“认知智能”的范式跃迁
语言智能的本质是用机器模拟人类语言能力的“认知-表达-交互”闭环,其发展始终围绕“算法-数据-计算力”的协同进步,经历了五次关键范式跃迁:
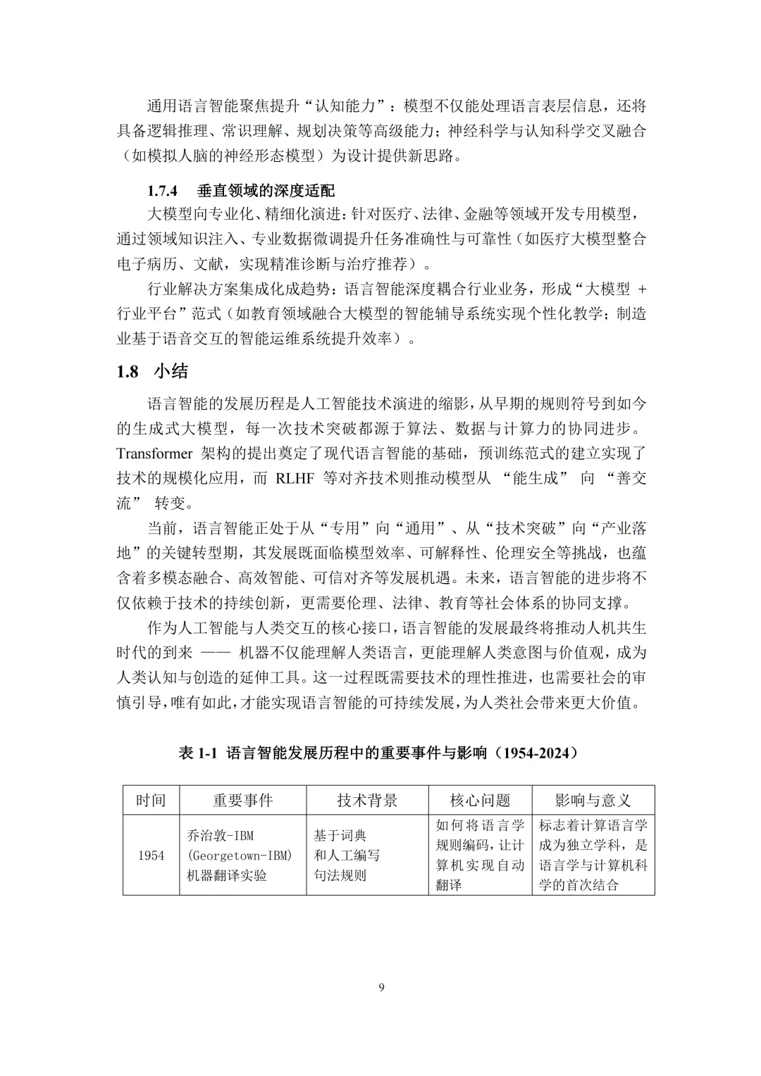
阶段 | 时间 | 核心特征 | 关键突破 | 挑战 |
|---|---|---|---|---|
早期规则驱动(符号主义) | 1950s-1990s | 人工编撰语法/语义规则,依赖专家知识 | 图灵测试(1950)、生成语法(Chomsky, 1957)、ELIZA聊天机器人(1966) | 规则覆盖有限、无法处理歧义/复杂句式、可移植性差 |
统计学习(浅层模型) | 2000s-2010s中 | 统计方法(N-gram、HMM、CRF)+ 人工特征工程 | 词性标注(HMM)、情感分析(Pang et al., 2002)、语料库(Penn Treebank) | 特征依赖专家、泛化能力弱、无法捕捉上下文依赖 |
神经网络崛起(词向量+序列建模) | 2013-2017 | 深度学习(RNN、LSTM、Word2Vec)+ 序列到序列(Seq2Seq) | Word2Vec(2013)、GloVe(2014)、LSTM(1997)、Seq2Seq(2014)、注意力机制(2015) | 长序列依赖弱、计算复杂度高 |
Transformer革命(预训练+规模化) | 2017-2022 | 自注意力机制(Transformer)+ 预训练语言模型(BERT、GPT) | Transformer(2017)、BERT(2018)、GPT-3(2020)、多语言预训练(XLM-R) | 模型规模大、可解释性差、伦理风险(幻觉、偏见) |
生成式AI爆发(大语言模型+生态) | 2022至今 | 大语言模型(LLM)+ 指令微调(Instruction Tuning)+ 人类反馈强化学习(RLHF) | ChatGPT(2022)、GPT-4(2023)、多模态大模型(GPT-4V、Sora)、垂直领域适配(医疗/教育) | 计算成本高、低资源场景适配难、可信性(幻觉、安全) |
底层逻辑:从“人工设计规则”到“数据驱动学习”,再到“规模效应涌现智能”,语言智能逐渐从“感知理解”向“认知推理”跃迁——大语言模型通过千亿级参数和海量数据,涌现出小样本学习、跨任务泛化、逻辑推理等“类人智能”能力,但核心挑战仍在于“能力-安全-治理”的平衡(如幻觉、偏见、伦理)。
二、关键亮点:中国特色与全球视野的融合
白皮书的最大特色是“中国问题意识”与“全球技术跟踪”的结合,在多个领域形成了独特贡献:
1. 语言智能学科:新文科背景下的交叉融合
概念提出:2013年首都师范大学周建设教授首次提出“语言智能”概念,定义为“运用计算机模拟人类智能处理语言信息,让机器具备听、说、读、写、译、评的能力”(狭义);广义则包括“语言自然智能(人类语言能力)”+“语言人工智能(机器模拟)”。
学科框架:以“人类语言与机器语言的同构关系”为研究对象,采用“形式模型(语言计算)、认知实验(脑机制)、机器学习(数据驱动)”三种方法,定位为“人工智能+语言学+认知科学”的交叉学科。
建设案例:
首都师范大学:2016年设立国内首个“语言智能”博士点,构建“语言智能理论创新+关键技术突破+应用服务”三位一体模式,成果包括“六定”智能教育产品(批改作文11亿篇次)。
四川外国语大学:2019年成立全国首个“语言智能学院”,聚焦“语言认知智能、智慧语言康复、智慧语言教育、智慧语言工程”,构建“认识-保护-开发-模拟语言脑”的学科格局。
2. 技术体系:大语言模型的“中国创新”
白皮书对大语言模型(LLM)的关键技术进行了本土化阐释,重点包括:
上下文学习(ICL):通过提示中的少量示例,让模型“即学即用”(如GPT-3的零样本学习)。
思维链(CoT):显式要求模型输出中间推理过程(如“先算A,再算B”),提升复杂问题求解能力(如数学证明、逻辑推理)。
后训练机制:从“预训练+微调”转向“预训练+后训练”(监督微调+强化学习),如DeepSeek R1的“两轮后训练”(监督预训练→监督微调→强化学习)。
混合专家模型(MoE):通过“动态激活专家模块”降低计算成本(如Google SwitchTransformer、DeepSeek的混合专家模型)。
合成数据技术:用LLM生成高质量训练数据(如DeepSeek R1的“模型蒸馏”),解决低资源场景的数据稀缺问题。
3. 应用场景:聚焦“中国需求”的落地
白皮书的应用部分以“问题导向”为核心,针对中国教育、跨语言服务、社会治理的具体痛点,提供了技术解决方案:
教育智能:
作文批改:提出“篇章要素抽取→跨提示评分→可解释反馈”全链优化,用“思维图”建模作文逻辑(如论点-论据-结论的关联),用“元学习”解决跨题目泛化问题(如不同作文题的评分一致性)。
儿童叙事评价:构建“叙事图”(事件节点+关系边),对比“金标图”(专家标注的成年水平叙事)生成可解释评分,解决传统人工评价的“耗时+主观”问题。
跨语言服务:
东南亚低资源语言翻译:针对老挝语、高棉语等“语料稀缺+文字特殊”的问题,采用“数据增强(抽取-编辑法)、多语言协同训练、大模型提示学习”,如YunTrans系统在中文-印尼语翻译中BLEU值达28.6。
社会治理:
负面情感分析:聚焦“反讽识别、仇恨言论、抑郁倾向”三大任务,用“多模态融合(文本+图像+语音)、大语言模型(GPT-4、LLaMA)、可解释性(注意力可视化、反事实探针)”解决“隐式情绪、低资源语言、模型偏见”问题。
多模态语义关联:
多模态知识图谱(MMKG):融合文本、图像、语音,构建“感知-推理-决策”闭环(如工业质检中“图像缺陷+文本说明书+知识图谱”的联合推理),用“多跳推理(MMH-GNN、DEVIANT)”解决复杂问题(如“X公司与Y技术的首次合作由谁促成”)。
三、挑战与未来:从“技术突破”到“可信智能”
白皮书的核心判断是:语言智能正处于“从专用到通用、从技术突破到产业落地”的转型期,未来需解决三大核心挑战:
1. 技术挑战:效率、可信、多模态
高效训练与推理:从“规模竞赛”转向“效率竞赛”,如动态路由自适应架构、神经符号混合架构(结合符号规则与深度学习)、模型压缩(知识蒸馏、量化)。
可信AI:解决“可解释性、伦理、安全”问题——用“思维链(CoT)、注意力可视化、因果推理”提升可解释性;用“偏见监测(数据平衡、模型正则化)、伦理审计”解决伦理问题;用“多模态知识图谱”约束大模型的“幻觉”(如医疗诊断中“影像+病理报告”的互证)。
多模态融合:从“模态拼接”到“深度协同”,构建“统一语义空间”(如CLIP的图文对比学习、GPT-4V的多模态理解),解决“模态失衡(90%模型依赖文本)、动态性缺失(实时更新知识)”问题。
2. 应用挑战:垂直适配、低资源场景
垂直领域深度适配:针对医疗、法律、金融等领域,注入“领域知识”(如医疗大模型的电子病历+文献),用“小样本学习”解决数据稀缺问题。
低资源语言与场景:如东南亚低资源语言(老挝语、高棉语)的“语料建设+文化适配”,用“多语言协同训练、合成数据”提升翻译质量;用“跨模态融合”缓解非拉丁文字的采集难题(如语音翻译+图像辅助)。
3. 未来方向:人本协同与认知深化
白皮书的最终愿景是“构建‘任意模态输入,统一语义理解’的可靠认知底座”,实现“技术理性+人本价值”的协同:
认知深化:融合“大语言模型(动态感知)+ 图神经网络(知识推理)+ 符号规则(可解释性)”,支持5跳以上的复杂推理(如多证据综合的多跳问答)。
场景贯通:推动“教育-医疗-跨语言-社会治理”的闭环应用(如作文批改的“写作-评价-反馈”、儿童叙事的“评估-干预-再评估”)。
人本协同:用“可解释性”弥合教育鸿沟(如作文评分的“思维图反馈”)、用“低资源适配”支撑“一带一路”文明互鉴(如东南亚翻译)、用“负面情感分析”升级为“跨文化智能决策系统”(如舆情预警、心理健康支持)。
四、总结:语言智能的“中国定位”
这份白皮书不仅是一份技术报告,更是一份“新文科”建设的行动指南——它明确了语言智能的“学科定位”(交叉学科)、“人才定位”(复合型人才:语言学+AI+认知科学)、“应用定位”(服务教育、跨语言、社会治理)。其中国特色在于:
问题导向:聚焦中国教育(作文批改、儿童叙事)、跨语言(东南亚低资源)、社会治理(负面情感)的具体需求;
技术落地:用“大语言模型+垂直适配”解决中国场景的痛点(如低资源语言翻译、中文儿童叙事语料库);
学科融合:推动“外语学科智能化转型”(如川外“语言智能学院”的“语言+脑科学+AI”模式)。
未来,语言智能的发展将以“可信”为核心,以“人本”为目标,最终实现“机器理解人类意图与价值观,成为人类认知与创造的延伸”的愿景——这既是技术的理性推进,也是社会的审慎引导,唯有如此,才能实现语言智能的“可持续发展”,为人类社会带来更大价值。

















【锋行链盟】

锋行链盟一站式企业全周期赋能平台
已累计服务付费会员超 5000+,构建起高粘性、高价值的企业服务生态。依托由研究院、上市公司高管、创始人、投资人、券商投行、高校及政府机构组成的高端会员生态,为企业提供资源共享、专业人才对接、项目合作及港股 / 纳斯达克上市等全链条服务。
资源共享
汇聚企业、投资机构、政府部门、科研院所等核心资源,实现信息、渠道与机会互通。
项目合作与产业协同
提供产业链上下游匹配、技术合作、政企合作、园区落地、项目路演等合作机会。
专业化上市服务
由资深投行背景团队提供全流程上市辅导,助力企业登陆资本市场:
上市前期筹备
企业上市资质诊断、合规性梳理、财务规范指导、股权架构设计;
上市路径规划
结合企业实际情况,纳斯达克、香港联交所等多板块上市路径分析与选择建议;
中介机构对接
精准对接头部券商、知名律所、会计师事务所、保荐机构,降低沟通成本;
资本运作支持
涵盖上市融资、并购重组、再融资等全流程财务顾问服务,保障上市进程顺畅。


