手机版
二维码
购物车
(
0
)
供应
求购
公司
团购
展会
资讯
招商
品牌
人才
知道
专题
图库
视频
下载
商圈
推广
热搜:
采购方式
甲带
滤芯
气动隔膜泵
带式称重给煤机
减速机型号
无级变速机
链式给煤机
履带
减速机
首页
供应
求购
公司
团购
展会
资讯
招商
品牌
人才
知道
专题
图库
视频
下载
商圈
首页
>
资讯
>
社会热点
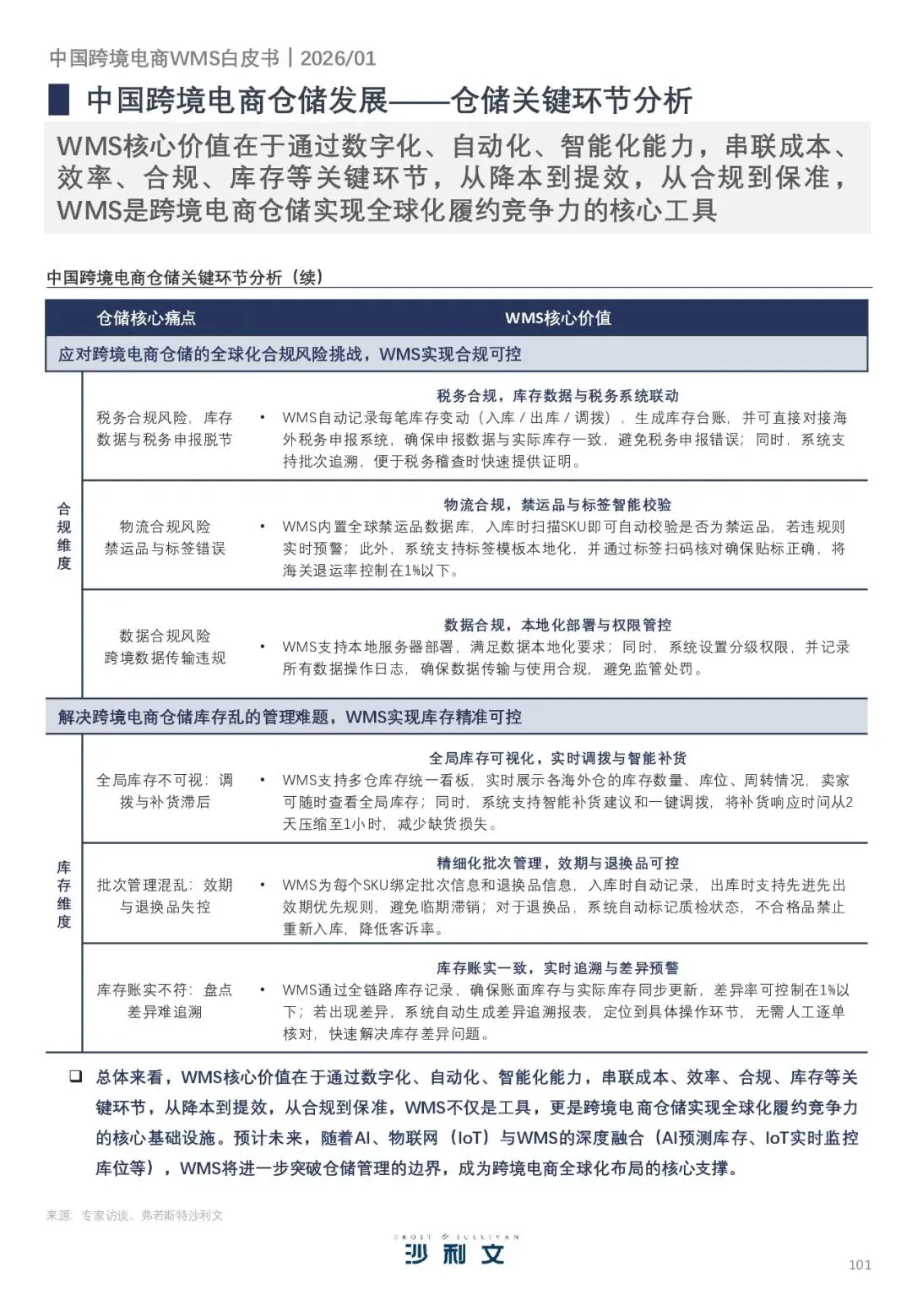
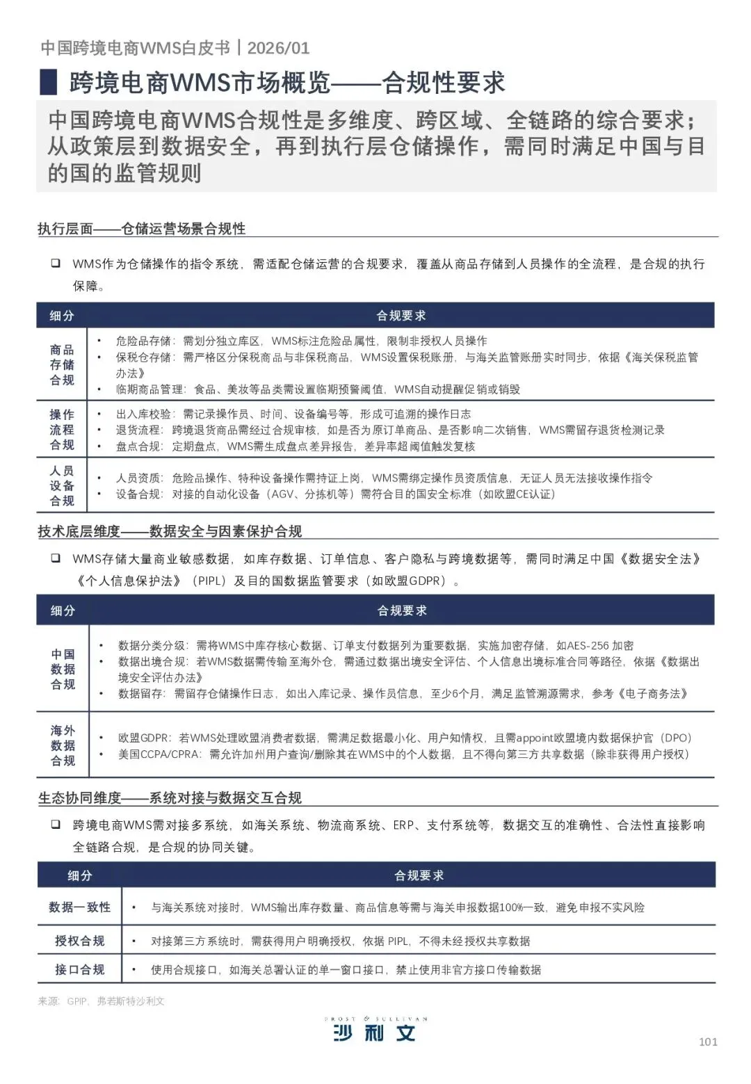
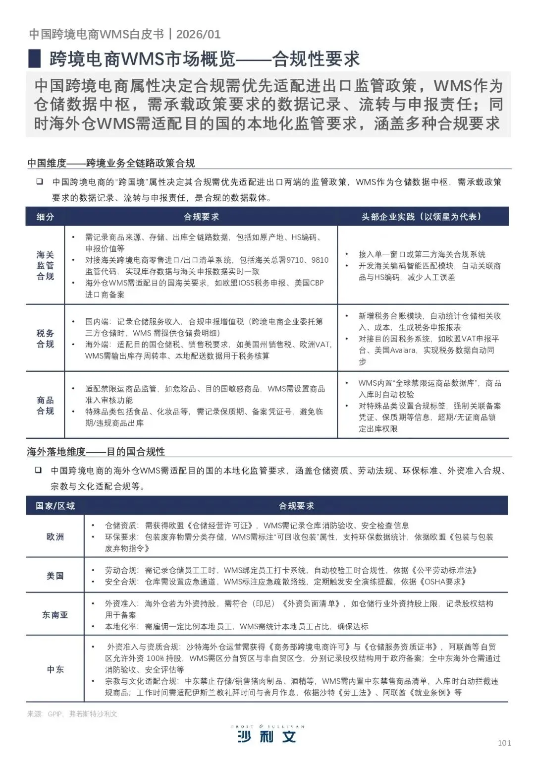
2026年跨境电商WMS白皮书
日期:2026-02-11 18:50:50 来源:网络整理 作者:本站编辑
评论:0
2026年跨境电商WMS白皮书
来源:沙利文
没看够?
加入玩具核心群,直接开聊!
群满了?加小编微信
回复“玩具”关键词,拉您进群
3月12日 山西太原
2026新渠道大会&增长品类大会
重磅嘉宾共探行业新机遇
扫码来现场?
广播找人:
做中国产业的观察者研究者参与者见证者
深扎产业深耕自己,2025我们一起远行
(上面是我们HR负责人的微信扫码直接聊)
关注母婴行业观察内容矩阵
get更多精彩内容↓↓
打赏
更多
>
同类资讯
• AI时代的个体生存与商业进化白皮
0
条
相关评论
推荐图文
推荐资讯
点击排行
0
1
中国肢端肥大症患者综合社会调查白皮书发布会 暨“肢造非凡”患者关爱项目启动仪式在京举行
0
2
典范雇主人力资源管理实践白皮书-25页
0
3
CATTI白皮书2026(热点素材跟练186)
0
4
AI智能体安全治理白皮书(免费下载)
0
5
2026年中国宏观经济十大展望报告
0
6
【财务分析】企业经营分析是战略执行的抓手
0
7
怎么用数据分析优化企业的存货管理?
0
8
38页2025年第三季投资展望报告:动荡市场的制胜之道-汇丰-2025-38页.pdf
0
9
b0x白皮书最打动我的三点内容
网站首页
|
关于我们
|
联系方式
|
使用协议
|
版权隐私
|
网站地图
|
排名推广
|
广告服务
|
积分换礼
|
网站留言
|
RSS订阅
|
违规举报
|
皖ICP备20008326号-18
(c)2008-2022 免费发布网 All Rights Reserved