
2026年1月,华为终端与清华大学智能产业研究院(AIR)联合发布了这份重磅白皮书。这不是一份普通的技术文档,而是面向AI时代的终端产业宣言书。选择在这个时间点发布,具有深刻的产业背景:
技术拐点已至:生成式AI正从云端向终端全面渗透,大模型能力开始"下沉"到手机、PC、汽车等消费终端
产业标准空白:与智能驾驶领域已有L0-L5分级标准不同,AI终端领域长期缺乏统一的能力评估体系
生态重构窗口:操作系统正经历从"以应用为中心"向"以AI为中心"的架构性变革
华为常务董事、终端BG董事长余承东在序言中明确指出:"这是一个体验为王的时代,而不是一个参数为王的时代"。这一判断奠定了全篇的基调——AI终端的竞争焦点已从硬件参数转向综合体验。
一、核心理念:从"参数为王"到"体验为王"的范式转变
白皮书开篇即确立了华为终端的战略基调——"这是一个体验为王的时代,而不是一个参数为王的时代"。这一理念由华为常务董事余承东明确提出,标志着智能终端产业从硬件堆叠向体验优先的根本性转变。
华为提出的技术理念"AI与人协作、服务于人"具有深刻的人文关怀。正如计算机帮助人类提升生产效率、手机让沟通无处不在,AI的定位是帮助人类突破身体局限——让人看得更清、听得更清、记得更牢、理解得更透彻。这一理念回应了当前社会对AI的普遍焦虑:白皮书引用数据显示,52%的人对AI产品和服务感到紧张,36%认为AI将在5年内取代自己的工作。华为试图通过"协作而非替代"的定位,化解这种"既爱又怕"的矛盾心理。
二、产业趋势:四大方向重塑终端AI格局
白皮书总结了终端AI产业发展的四大核心趋势:
趋势一:AI技术融入度的三阶段演进
AI技术在终端产品的落地将经历清晰的三个阶段:
| 阶段一 | |||
| 阶段二 | |||
| 阶段三 |
华为以自身发展为例,展示了从2016年"开启Mobile AI时代"到2024年"全新原生智能OS"的完整进阶路径。未来目标包括:实时在线的服务、更自然的多模态交互、全场景智能体验、全面开放的AI生态。
趋势二:智能体引领人机交互革命
这一趋势包含三个层面:
1. 多模态大模型带来自然交互
突破传统单一I/O通道限制,支持文本、图像、声音、视频、传感等多种数据类型
华为HarmonyOS通过分布式软总线实现多设备无缝连接,结合AI意图框架提供触摸、手势、语音、眼动、自然语言等全方位交互
2. 从"以指令为中心"到"以意图为中心"
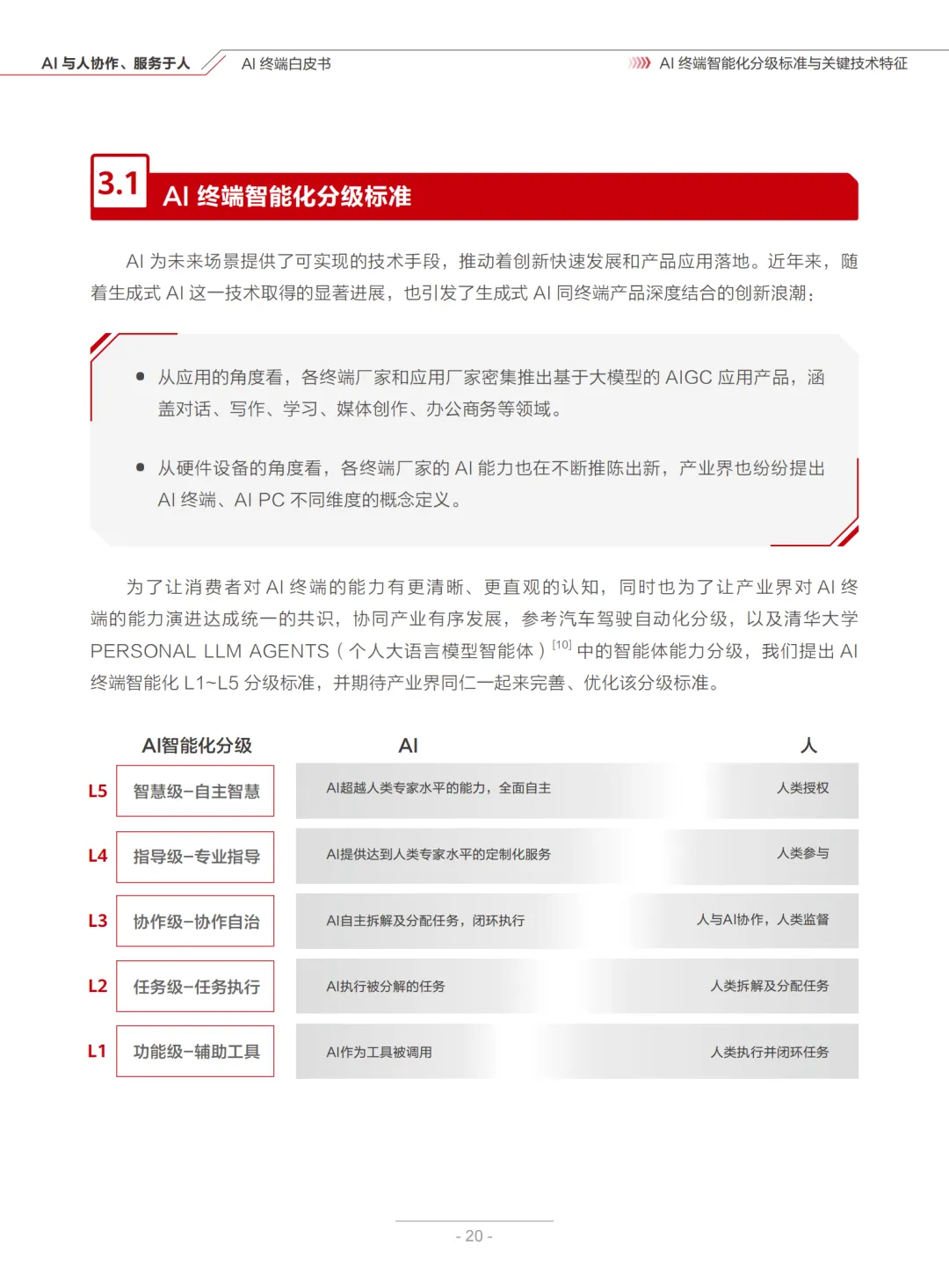
L1(功能级):AI作为工具被调用,人类执行任务
L2(任务级):AI执行被分解的任务,人类拆解分配
L3(协作级):AI自主拆解任务闭环执行,人类监督
L4(指导级):AI提供专家级定制化服务,人类参与指导
L5(智慧级):AI全面自主,人类仅授权
典型案例:用户从需要逐步指令"打开华为视频→找到xx视频→下载第5-8集",演变为只需表达意图"我坐飞机时想看我正在追的剧",AI Agent自动完成航班查询、习惯分析、视频下载等全流程。
3. AI驱动下一代智慧OS
OS架构AI化:大模型Agent置于OS中心位置
计算体验定制化:自主学习用户习惯优化资源管理
智慧助手Agent化:从工具演进为"秘书或管家"
趋势三:全场景智能服务体验
多设备常态:2023年全球存量消费终端达228亿台,预计2030年人均拥有3.8台设备。华为提出三大设计准则:
从设备孤岛到全面连接
从有限感知到全面感知
从单场景应用到多场景服务流转
原子化服务演进:传统APP向轻量化、便捷化的元服务演进,具备免下载、免安装、即用即走特性。华为元服务额外提供:纯净生态与隐私保护、安静不过扰的推送、自定义卡片组合。
AI+元服务分发新范式:实现"服务随人而动,体验无缝衔接"——从人找服务到服务找人,从离散服务到连续服务,从被动调用到主动服务。
趋势四:端云协同打破边界
轻量级设备集成AI:随着可穿戴设备普及,用户期望"听你所听、见你所见、感你所感",这需要强大的云侧AI进行统一协同。
端云协同架构:
端侧模型:端到端推理快、隐私数据不出端、离网可用,应对简单场景
云侧大模型:高阶规划决策、跨端跨应用、长期记忆,处理复杂场景
场景检测:基于用户意图、网络情况、隐私敏感度的智能调度
三、未来场景:工作、生活、学习、娱乐的全面重构
白皮书描绘了AI在四大领域的应用前景:
工作领域:56%中国职场人认为AI普及不可避免,78%认为AI提升效率,94%认为促进学习成长。未来,具有知识和技能的Agent将成为"经济商品",职场竞争力取决于与Agent的协作能力。
生活领域:AI作为"数字外脑"管理信息,扩展多事务处理能力,增强感官系统。具身智能机器人将提供家庭清洁、宠物照顾、环境调节等服务,释放人类自由时间。
学习领域:AI成为7×24小时随身导师,提供一对一定制化辅导。优势包括:降低学生答错恐惧、个性化教学路径、即时反馈与长期跟踪、就业市场洞察与职业规划。
娱乐领域:2030年将实现"感官互联网"(Internet of Senses),通过传感器和6G通信感知一体化技术,让用户在数字世界中闻到、尝到、触摸到,获得超越现实的沉浸体验。
四、技术底座:六大关键技术特征
为支撑L1-L5智能化分级,白皮书提出六大关键技术特征:
| 原生智能OS | ||
| 全场景融合感知 | ||
| 系统超级智能体 | ||
| 端云协同 | ||
| 安全可信 | ||
| 生态开放 |
五、产业倡议:共建分级标准,开放协作共赢
白皮书最后提出两大倡议:
倡议一:共建AI终端智能化分级标准体系参考《汽车驾驶自动化分级》对智能驾驶产业的推动作用,呼吁建立AI终端L1-L5分级标准,牵引产业高质量发展,增强消费者信任,为政策制定提供依据。
倡议二:鸿蒙AI生态开放协作2024年鸿蒙生态千帆计划目标年底超5000款原生应用,未来支持百万级应用。重点发展方向:
元服务:便捷开发、高效分发、跨端流转
领域Agent:低门槛开发、快速上线、与系统智能体协同
六、总结与评价
这份白皮书的价值在于系统性和前瞻性的完美结合:
理论层面:首次提出AI终端L1-L5智能化分级标准,为产业发展提供清晰 roadmap;"以意图为中心"的设计理念重新定义了人机协作关系。
技术层面:六大关键技术特征构成完整技术体系,端云协同、原生智能OS、系统超级智能体等概念具有明确的工程实现路径。
生态层面:强调开放协作,通过元服务和领域Agent降低开发门槛,试图构建百万级应用的繁荣生态。
人文关怀:始终贯穿"AI与人协作、服务于人"的价值观,在技术狂飙中保持对人的关注,回应社会关切。
白皮书的发布标志着华为从"Mobile AI"向"Native AI"的战略跃迁,也为整个终端产业提供了重要的参考框架。随着鸿蒙原生智能的逐步落地,我们正站在全场景智能新时代的门槛上。
本文基于华为《AI终端白皮书——AI与人协作、服务于人》(2026年1月更新版)核心内容概括提炼,报告中更多详实数据、技术架构细节及生态规划,敬请查阅原文。
以下是白皮书全文↓↓↓ 文末点击链接免费下载pdf,扫二维码加入交流群








































长三角人工智能联盟简介


