推广 热搜: 采购方式  甲带  滤芯  气动隔膜泵  带式称重给煤机  减速机型号  无级变速机  链式给煤机  履带  减速机 

电子行业深度报告:AI算力发展需求推动先进封装成长,国产替代迎接新机遇-兴业证券

   日期:2026-02-09 16:22:22     来源:网络整理    作者:本站编辑    评论:0    
电子行业深度报告:AI算力发展需求推动先进封装成长,国产替代迎接新机遇-兴业证券
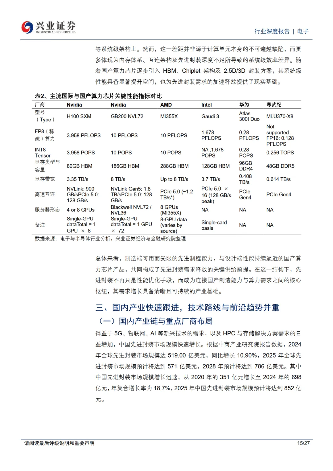
2026 年 1 月 30 日兴业证券电子行业深度报告指出,在算力国产替代成为战略必选的背景下,先进封装与先进制程并列成为国产 AI 算力体系关键支点,在高端芯片与制程受限的情况下,2.5D/3D 先进封装 + Chiplet 架构成为国产算力突破的核心路径,行业迎来确定性发展机遇。

————

全文获取见文末

需要下载完整版报告的朋友,可以扫下方优惠券付费成为会员,(现在加入仅需26/年)200000+份报告,随意下载,不受限制,(支持PC端/APP),星球保持每日更新。客服微信:SCBGK567

↓微信扫码领优惠加入星球↓

 
打赏
 
更多>同类资讯
0相关评论

推荐图文
推荐资讯
点击排行
网站首页  |  关于我们  |  联系方式  |  使用协议  |  版权隐私  |  网站地图  |  排名推广  |  广告服务  |  积分换礼  |  网站留言  |  RSS订阅  |  违规举报  |  皖ICP备20008326号-18
Powered By DESTOON