点击蓝字 关注我们
ENTERPRISE
一、概述
(一)产业简介
卫星应用产业是指围绕人造卫星的研发、制造、发射、运营、应用服务等环节形成的产业链,涵盖了卫星的硬件制造、软件研发、数据处理、通信传输、导航定位、遥感监测等多个领域。卫星应用产业是国家战略性新兴产业,能够全面提升国家的社会精准治理、信息化建设、资源精细开发、企业精确决策、大众精确消费的水平,对社会经济和国防建设各方面有巨大的影响力和渗透力。
在卫星应用产业链的上游,主要以卫星制造及发射、配套产业为主。其中,卫星制造包括卫星总体制造、卫星平台及星载设备、卫星有效载荷;卫星发射包括火箭研制、发射服务;配套产业包括配套制造、配套软件和测试认证。
中游环节聚焦于卫星运营及地面设备。其中,卫星运营服务包括空间段服务和地面段服务;卫星地面设备包括网络设备和消费设备。
产业链下游以卫星数据应用为核心,主要包括卫星通信服务、卫星导航服务和卫星遥感服务。这些服务将卫星技术直接转化为实际应用,满足了交通、农业、海洋、气象等各个行业的需求。

图1 卫星应用产业链全景图谱
(二)国外卫星应用产业发展趋势
根据美国卫星产业协会(SIA)于2025年6月发布的第28版卫星产业状况年度报告,2024年全球航天产业总收入达到约4150亿美元,同比增长4%。其中,卫星产业总收入达2930亿美元,占全球航天产业收入的71%,凸显其作为航天经济核心支柱的地位持续强化。
从收入结构看,2024年全球卫星产业仍以地面设备制造和卫星服务为主导。其中地面设备收入为1553亿美元,占比53%;卫星服务收入为1083亿美元,占比为37%;卫星制造收入增至201亿美元,占比6.9%;发射服务收入小幅增长至93亿美元,占比3.1%。这一结构表明,尽管发射成本持续下降、星座部署加速,但产业链价值重心依然集中在终端用户侧和运营服务端。

图2:全球卫星产业收入统计图
数据来源:美国卫星产业协会(SIA)第28版卫星产业状况年度报告
1.国外卫星通信产业发展趋势
(1)低轨星座规模化部署。根据权威航天咨询机构Euroconsult在2024年发布的《全球卫星产业展望》报告,全球在轨低地球轨道(LEO)通信卫星的数量预计将从2023年的约5000颗激增至2030年的超过30000颗。其中,SpaceX的Starlink截至2025年已成功发射超过6000颗卫星,服务范围覆盖全球75个国家和地区,用户数量突破300万,2024年全年收入达到40亿美元。其次是英国政府支持的OneWeb项目,其计划规模为6372颗,目前已完成634颗卫星的部署,实现了全球覆盖。此外,亚马逊的Kuiper项目也计划于2025年启动首批卫星发射,目标是构建一个由3236颗卫星组成的星座,进一步加剧市场竞争。
(2)技术融合创新不断深入。卫星通信正加速与地面5G/6G网络的深度融合。根据第三代合作伙伴计划(3GPP)的标准演进,卫星通信已被正式纳入5G非地面网络(NTN)的范畴。高通公司在2024年推出了支持NTN通信的骁龙芯片,首次实现了普通智能手机直连卫星的功能,极大地拓展了应用场景。同时,激光星间链路技术的应用显著提升了星座的自主运行能力和数据传输效率。以Starlink V2卫星为例,其搭载了先进的激光通信终端,根据SpaceX官方公布的数据,单星通信容量达到了18Gbps,相较第一代卫星提升了近10倍。
(3)商业模式转型突破。卫星通信正从传统的B2B租赁模式向更广阔的B2C消费级市场转型。终端设备的价格持续下探,Starlink推出的简易版终端售价约为250美元,极大地促进了普及。同时,按需付费的灵活服务模式也正在兴起。例如,ASTSpaceMobile公司计划在2025年推出5G直连卫星服务,并已与全球电信巨头AT&T和Vodafone达成战略合作,旨在为全球数十亿普通手机用户提供无缝的卫星通信接入。

表1 全球主要低轨通信星座部署进度概览
(统计截至2025.3)
2.国外卫星导航产业发展趋势
(1)服务精度持续升级。根据各系统官方发布的数据,新一代GPSI卫星为民用用户提供的定位精度已达到0.3米(L5频段),而中国的北斗三号系统不仅全球定位精度达到0.5米,其独有的全球短报文通信服务能力也大幅提升,每小时可支持超过14,000条通信请求。在区域增强方面,欧盟的Galileo系统通过其EGNOS服务在欧洲地区可实现厘米级的高精度定位,日本的准天顶卫星系统(QZSS)则为亚太地区,特别是自动驾驶等高精度应用,提供了强有力的技术支持。
(2)应用领域不断扩展。卫星导航技术已经广泛应用于军事、民用、科技等多个领域。在军事领域,卫星导航系统为国防安全提供了重要保障;在民用领域,卫星导航技术已经渗透到交通运输、公安、农业、林业、渔业等多个行业,为人们的日常生活提供了便利。特别是在交通运输方面,北斗系统在重点营运车辆、海事公务船、长航公务船、助导航设施及系统中的装备率已达到100%,在邮政快递干线车辆、救助打捞公务船上的装备率也接近或超过98%。
(3)与新兴技术深度融合。导航技术正与物联网(loT)、大数据和人工智能(AI)等技术进行深度集成,催生了大量智能化应用。在自动驾驶领域,特斯拉的FSD V12系统深度融合了北斗/GPS的高精度定位数据,实现了车道级的精准导航。在物联网领域,全球领先的定位模块供应商u-blox在2024年推出了支持多模导航的新型模块,已广泛应用于全球超过20亿台物联网设备中,极大地提升了物流、资产追踪等场景的效率。在消费电子领域,苹果公司在其iPhone 15系列中集成了卫星SOS紧急求救功能,该功能的激活用户数已超过2000万,标志着卫星导航服务正式进入主流消费市场。

表2 全球主要卫星导航系统性能对比
3.国外卫星遥感产业发展趋势
(1)数据获取高频化。在数据获取方面,微小卫星集群技术的成熟使得对地观测的时空分辨率大幅提升。例如,美国Planet Labs公司运营着超过200颗“鸽群”(Dove)立方体卫星,能够实现对全球地表的每日重访。在技术能力上,德国航空航天中心(DLR)发射的EnMAP卫星,其高光谱成像仪的光谱分辨率可达5纳米(nm),为地质勘探和环境监测提供了前所未有的数据维度。
(2)应用场景多元化。遥感数据的应用场景正从传统的环境监测领域,加速向金融保险、城市管理、应急响应等商业和公共服务领域渗透。芬兰的ICEYE公司利用其先进的合成孔径雷达(SAR)卫星为农作物保险行业提供灾害损失评估服务,年处理的保险索赔金额超过10亿美元。美国Maxar Technologies公司的高分辨率影像则被用于纽约等大城市的智慧城市三维建模项目,模型精度可达30厘米,为城市规划和基础设施管理提供了精准的数字底座。根据Northern SkyResearch(NSR)在2024年发布的市场报告,全球商业遥感数据交易市场的规模在当年已达到26亿美元。
(3)信息处理智能化。信息智能解译技术的突破是推动产业发展的核心驱动力。以Google Earth Engine为代表的云平台集成了先进的深度学习算法,能够对海量遥感影像进行自动识别与分析。例如,其森林砍伐监测模型的准确率已达到92%,能够实现近乎实时的全球森林覆盖变化监测,为环境保护和碳汇交易提供了可靠的数据支持。
总体来看,国外卫星应用产业的核心驱动力仍在于技术融合与商业创新。以SpaceX的Starlink为代表的低轨巨型星座正在重塑全球市场格局,不仅大幅降低了成本,更催生了手机直连卫星等消费级应用;而卫星导航与人工智能、物联网技术的集成应用,正推动自动驾驶、精准农业等场景向智能化、精细化方向演进;在遥感领域,应用场景也从传统的环境监测加速向金融保险、智慧城市等领域渗透,数据价值值得深度挖掘。这三大领域的发展,不仅体现了卫星技术从“高精尖”向“普适化”的转变,更标志着全球卫星应用产业已进入以商业需求为主导、以技术创新为引擎的高质量发展新阶段。
(三)国内卫星应用产业发展情况
我国卫星应用产业在“十四五”规划纵深推进与商业航天政策红利释放的双重驱动下,2025年进入高质量跃升新阶段,产业规模、技术水平、应用场景与国际影响力全面提升。
1.空间基础设施迈向体系化高质量发展
截至目前,我国在轨运行卫星数量已突破900颗,稳居全球第二位,空间基础设施体系正在加速迈向高质量、体系化发展新阶段。
北斗三号全球卫星导航系统持续稳定运行,服务覆盖全球200多个国家和地区,定位精度实现从十米级到亚米级的历史性跨越,时间同步能力也迈入纳秒级(即十亿分之一秒)时代,为全球用户提供高精度、高可靠的服务。
高分专项工程已构建起由高分一号至高分十四号组成的对地观测卫星体系,全面进入“规模化运行、深度应用、商业化转型”的新发展阶段,在自然资源、生态环境、应急管理、农业水利等多个领域发挥重要作用。
在通信卫星领域,中星系列高通量卫星加速由“东方红四号”平台向“东方红五号”平台升级,单星通信容量突破100 Gbps;与此同时,中国星网主导的“国网星座”已进入快速组网阶段,上海垣信卫星打造的“千帆星座”正式启动商业应用示范元年,标志着我国低轨宽带星座建设迈出关键步伐。
航天发射能力持续提升,2024年全年共实施航天发射68次,2025年截至10月底已完成67次。一箭多星、可重复使用运载火箭(如朱雀三号、力箭二号)等关键技术取得重大突破,显著降低入轨成本,有力支撑航天产业向高质量、高效益、可持续方向发展。
2.卫星应用产业链日趋完整成熟
近年来,随着国家航天战略深入实施和商业航天迅猛发展,我国已初步建成覆盖“上游—中游—下游”的完整卫星及应用产业链,并呈现出高端化、集群化、融合化发展趋势。产业链整体能力显著提升,主要体现在三个方面。一是核心器件自主化水平显著提升,相控阵天线、星载高性能处理器、高精度原子钟、电推进系统等关键部件实现批量应用或工程验证,国产替代加速。二是商业航天企业梯队初具规模,已经形成以头部企业引领、专精特新企业协同的创新格局。三是“卫星+”融合生态快速拓展,北斗系统与5G、人工智能、物联网深度融合,在智能网联汽车、低空经济、精准农业等领域广泛应用;遥感数据年处理量不断提升,支撑国土调查、碳汇监测等业务;天通一号、中星系列及低轨通信系统在边疆通信、远洋调度和应急救灾中发挥关键作用;多地加快建设“通导遥一体化”地面站网和数据处理中心,推动卫星数据就地处理与行业集成。整体来看,我国卫星产业链正由 “规模扩张”迈向“质量引领”,为航天强国和数字中国建设提供坚实支撑。
3.“通导遥”融合驱动产业新格局
我国卫星应用产业近年来发展迅速,形成了以卫星通信、导航、遥感为核心的“三足鼎立”产业生态,并在技术融合与产业升级方面取得了显著成就。
(1)技术融合催生新质生产力
卫星通信、导航与遥感三大核心赛道正加速融合,推动“通导遥一体化”系统成为主流。低轨星座建设、高通量通信、厘米级北斗定位和亚米级遥感成像等技术突破,叠加AI算法在任务规划、数据解析和运维管理中的深度应用,不仅显著提升了系统效能,还催生了自动驾驶、智慧农业、碳中和验证等新兴应用场景,使卫星服务从专业领域快速向大众市场渗透。
(2)市场规模呈现结构性高速增长
在政策支持、技术降本和应用拓展三重驱动下,中国卫星应用市场正迈向万亿级规模。国家将卫星互联网纳入“新基建”,工信部等部委出台专项政策引导产业发展;同时,星上处理能力提升、发射成本下降及地面终端普及(如卫星直连手机出货量激增)共同推动市场规模指数级扩张,并呈现出上游制造降本、中游资源整合、下游服务生态化等结构性增长特征。
(3)产业链实现从线性分工到生态协同的跃迁
上游制造端以航天科技集团等国家队为主导,银河航天、长光卫星等民企快速崛起,关键部件国产化率持续提升,北斗芯片出货超23亿片;中游运营端通过高低轨资源共建共享、5G+卫星融合组网等方式优化资源配置,商业发射企业加速可回收火箭研发;下游应用端则依托“硬件+数据+服务”全链条模式,在智能交通、精准农业、城市治理等领域构建高附加值生态平台,形成以千寻位置、航天宏图等为代表的服务型龙头企业。
(4)应用生态与全球化布局同步推进
以北斗系统全球组网和高分遥感体系完善为基础,我国卫星应用已形成“北斗+卫星互联网”双轮驱动格局,深度赋能数字经济。企业通过开放API接口、吸引开发者共建生态,打造“定位即服务”“遥感即服务”等新模式;同时,依托技术优势和成本竞争力,中国卫星企业正积极参与国际项目合作与标准制定,加快全球化运营步伐,重塑全球航天产业竞争格局。
4.商业航天迈入规模化成长新阶段
我国商业航天已进入爆发式增长与生态培育并行的新阶段,形成了“政策驱动、市场牵引、技术突破、资本助力”协同共振的发展格局,正从早期探索迈向高质量发展,成为培育新质生产力、推动太空经济崛起的重要引擎。
(1)产业规模快速扩张
全国商业航天企业数量不断增长,已覆盖火箭研发、卫星制造、测控运营、数据应用等全产业链,在北京、上海、深圳、西安、成都、海南文昌等地形成集聚效应。海南商业发射场已建成并实现常态化高密度发射,初步构建“研制—发射—运营—应用”一体化生态。“吉林一号”“珠海一号”等商业星座成功组网运营,推动行业进入规模化、产业化发展快车道。
(2)政策体系持续完善
2025年10月23日,新华社发布的党的二十届四中全会公报在建设现代化产业体系中首次新增“航天强国”表述,叠加“十五五”规划建议对航空航天等战略性新兴产业集群发展的部署,我国商业航天产业地位实现跨越式提升。地方政府方面,在“十四五”期间,二十余个省市将航天/商业航天纳入中长期发展布局。伴随“航天强国”进入建设落地阶段,我国有望出台更多支持航天产业发展的政策,向航天产业倾斜相对更多的资源。商业航天作为新质生产力的重要方向,正从导入期转向成长期,政策支持有望推动其快速发展。
(3)核心技术取得突破
截至2025年10月底,可重复使用火箭技术进展显著,蓝箭航天“朱雀三号”完成加注合练与静态点火试验;天兵科技成功实施“一箭36星”分离试验;深蓝航天130吨级液氧煤油发动机实现长时稳定点火。卫星领域,长光卫星“吉林一号”在轨卫星达141颗,成为全球最大亚米级商业遥感星座;银河航天、吉利科技等在低轨通信、智能车联等领域形成特色优势。长征八号甲、力箭一号等新型火箭持续执行高频次发射任务。
(4)应用场景深化拓展
商业航天服务从传统遥感、导航加速向通信、应急、金融、交通等领域渗透。如吉利星座完成一期64颗卫星组网,具备每天3.4亿次通信能力,可支持全球2000万用户。“卫星+AI”“卫星+物联网”等融合模式加快落地,如国星宇航构建“太空计算星座”,推动空间算力进入商业化阶段。
(5)资本市场持续赋能
资本市场正通过多元化的投融资活动,持续为商业航天产业注入强劲动力,融资规模显著增长且资金流向高度聚焦于核心技术环节。根据创业邦《2025中国商业航天创新生态报告》分析,在2024年至2025年第一季度的统计周期内,从融资事件数量看,卫星应用、火箭制造、卫星制造是资本最关注的三大领域,完成融资事件29个及以上。从融资金额看,卫星运营和火箭制造领域因发生大额融资导致披露金额尤为突出,均在65亿元以上。这也导致平均融资金额上,卫星运营(3.63亿元)、火箭制造(2.1亿元)较高。在政策与市场的双重驱动下,资本不仅提供了关键的发展资金,也通过参与龙头企业融资、推动企业登陆科创板等方式,深度助力商业航天产业生态的构建和成熟。
综上所述,我国卫星应用产业在“十四五”末期已迈入高质量跃升新阶段,空间基础设施体系日趋完善,产业链条基本成型,“通导遥一体化”融合生态加速构建。商业航天蓬勃发展,政策、技术、资本与市场形成协同共振,推动产业规模向万亿级迈进。随着核心技术持续突破、应用场景不断拓展及全球化布局深入推进,我国正加快从航天大国向航天强国迈进,为发展新质生产力、建设数字中国和参与全球航天竞争提供坚实支撑。
(四)国内相关支持政策
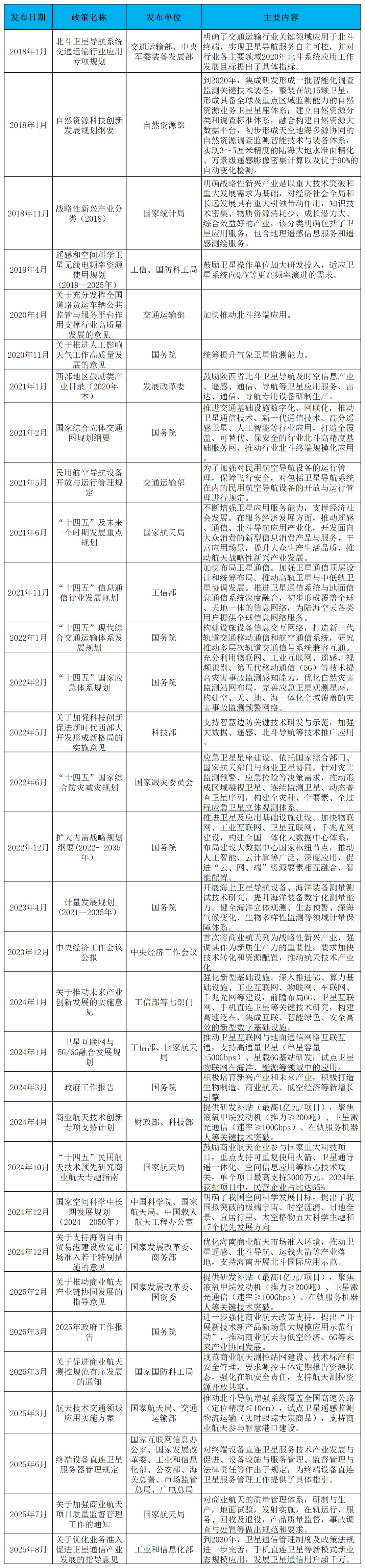
随着“商业航天”被正式写入中央经济工作会议和政府工作报告,卫星应用产业正迎来前所未有的发展机遇。国家已相继出台涵盖规划、规范、措施等多维度的法规政策体系,为产业健康、有序和高速发展奠定了坚实的制度基础。
1.中央及各部委相关政策

表3:中央及各部委卫星应用相关法规政策
2.各省市相关政策
在商业航天政策与市场利好双轮驱动下,卫星应用产业在过去一年作为新质生产力的代表,受到了各地方政府的积极支持。全国已有20多个省份、100多个城市发布了相关政策文件或规划方案,为产业发展创造了有利条件。


图3:各省级行政区卫星应用相关政策
·END·
汇聚硬科技 推举强军梦

请扫码关注,了解更多资讯!


