
近日,汽车电子供应商经纬恒润正式发布《物理区域控制器ZCU技术白皮书》,系统阐述了其破解传统汽车电子电气架构困局的增强型ZCU(物理区域控制器)解决方案。该方案已实现规模化量产,截至2025年12月累计交付量突破200万台,国内市场份额稳居首位。
面对汽车产业向“软件定义汽车”转型过程中传统分布式架构的瓶颈,经纬恒润提出向“中央计算+区域控制”架构演进是破局关键。其ZCU产品以“区域融合网关”与“智能配电中心”为双重定位,通过高集成度硬件平台、基于AUTOSAR的开放软件架构及全方位安全体系,旨在为行业提供核心解决方案。
该方案可助力整车实现多方面显著提升:
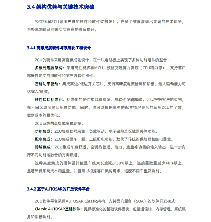
一是显著降本减重。方案能使整车线束长度减少30%以上,连接器数量减少40%以上。
二是提升开发效率。实现了软硬件解耦,支持功能OTA无感升级,极大缩短了创新周期。
三是确保功能安全。系统满足ASIL B/D等级要求,并集成了智能配电与网络安全防护功能。
目前,经纬恒润的ZCU产品已赋能多家主流车企的爆款车型实现架构平滑升级,积累了从新势力到国际品牌的深度协同经验。展望未来,ZCU技术将持续向深度集成、软件定义与边缘智能方向演进。经纬恒润表示,愿以白皮书为起点,与业界共同推动中国汽车电子电气架构的革新。
汽车产业的百年变局,归根结底是电子电气架构的代际更迭。“中央计算+区域控制”已不再是遥远的未来蓝图,而是决胜智能化的必经之路。在这场深刻的变革中,ZCU(物理区域控制器)作为重构整车神经与骨骼系统的核心载体,以物理层面的极致集成与逻辑层面的软硬解耦,成功打破了传统架构中算力、成本与安全的“不可能三角”。它不仅是连接数字大脑与机械肢体的枢纽,更是支撑“软件定义汽车”从概念走向落地的物理基石。
变革不相信空谈,量产才是检验技术的唯一标准。经纬恒润凭借二十余年的深厚积淀,率先在激烈的市场竞争中跑通了从研发到大规模量产的闭环。从首个百万台的厚积薄发,到第二个百万台的极速跨越,这一指数级的交付增速,不仅确立了我们在本土高阶架构市场的领跑地位,更标志着ZCU技术已跨越早期尝鲜阶段,正式开启了行业普及的爆发周期。今天的市场主导权,仅仅是这场宏大变革的序章。
展望前路,架构的演进永无止境。ZCU的技术形态正沿着“从硬到软、从连接到智能”的清晰路径持续深化:从重塑通信与能源的底层根基,到推动跨域融合与即插即用的架构革新,再到以服务化(SOA)实现软件定义,最终向具备边缘计算能力的“智能节点”演进。




















温馨提示:扫码加入《智车文库》知识星球1年内免费下载星球内所有报告,含:乘用车、商用车、Tier1、智能驾驶、智能座舱、汽车芯片、车路云、汽车出海、AI+汽车、线控悬架、新能源三电热管理、消费者研究、车展报告、两轮车、具身智能、低空飞行等几十个细分领域研究报告。


