
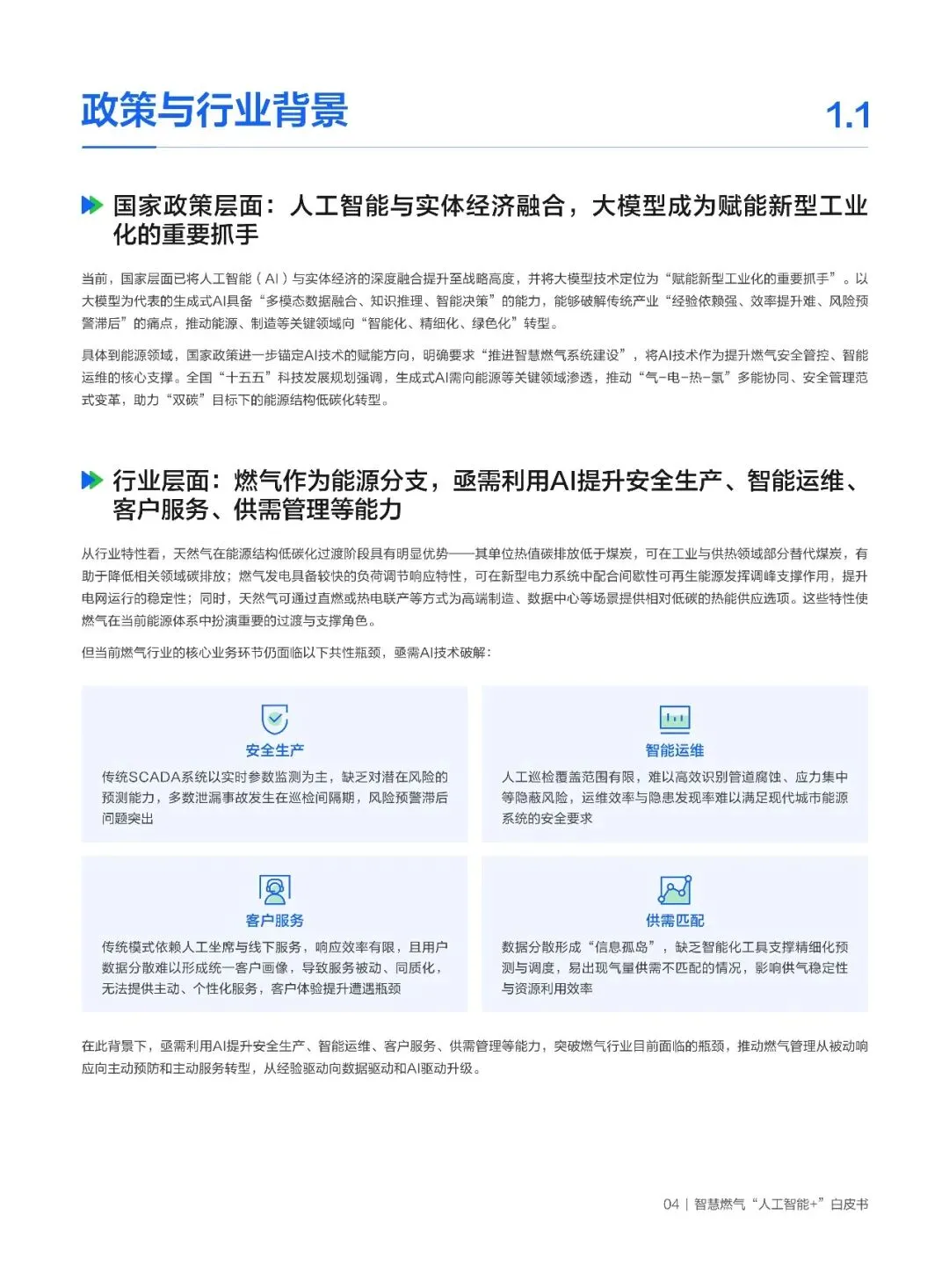
内容摘要
在全球"双碳"目标驱动下,能源体系正经历从"传统化石能源主主导"向"清洁低碳、安全高效"的深刻转型。近年来,随着人工智能特别是生成式人工智能技术的快速发展,国家正加速推动"Al+能源"深度融合,明确要求"推进智慧燃气系统建设",将AI技术作为提升燃气安全管控、智能运维的核心抓手。
报告内容






受篇幅限制,仅为部分报告预览
完整版PDF领取方式
长按复制下方【暗号】
智慧燃气“人工智能+”白皮书:AI驱动城镇燃气全场景智能化转型-38页
发给客服领取对应资料
识别下面二维码添加客服


-------------------------------------------------------------------------
*免责声明:以上报告均为本公众号通过公开、合法渠道获得,报告版权归原撰写/发布机构所有,如涉侵权,请联系删除;本号报告为推荐阅读,仅供参考学习,不构成投资建议。

往期报告精选▼











点分享

点收藏

点点赞

点在看


