提示点击上方蓝字订阅↑为职业成长加满油~
【报告内容较多,仅展示部分】文末附干货下载方式
《2025 全球心血管创新年度白皮书》重点解读了全球及中国心血管医疗器械领域的发展态势。2024年全球市场规模已达536.7亿美元,预计2025至2030年将以8.4%的年复合增长率稳步增长,中国超3.3亿的心血管疾病患病人数,成为驱动市场增长的核心力量。白皮书聚焦冠心病、心力衰竭等高发疾病的诊断、治疗及康复器械,重点凸显TAVR、PFA、RDN、LAAO等八大创新技术,当前行业正清晰呈现微创化、智能化、系统融合的发展特征,叠加血管介入手术机器人、AI影像引导等热门技术的快速渗透,行业创新活力持续释放。中国市场凭借老龄化加剧、政策持续扶持及国产化技术突破,发展势头迅猛,2024年1月至2025年4月累计获批64款创新器械,集采政策推动产品价格下行与国产替代加速,先健科技、阿迈特等企业已成为进口替代的核心力量。
1.全球心血管医疗器械市场的核心增长动力与区域格局是什么?
核心增长动力主要来自全球心血管疾病负担的不断加重,其中美、欧地区是主要高发区,同时微创技术、AI结合影像监测、可穿戴设备等技术创新,以及患者对微创手术的偏好提升,加上新兴市场医疗可及性逐步改善,共同推动市场扩容。区域格局上,北美仍是最大市场,2024年占比达47.7%,欧洲市场需求保持稳定,亚太地区则以8.9%的年复合增长率成为增长最快的区域,中国、日本、印度作为亚太核心市场,贡献了主要增长份额,尤其中国市场的崛起,成为全球行业增长的重要引擎。
2.中国心血管创新器械的获批热点与国产化进展如何?
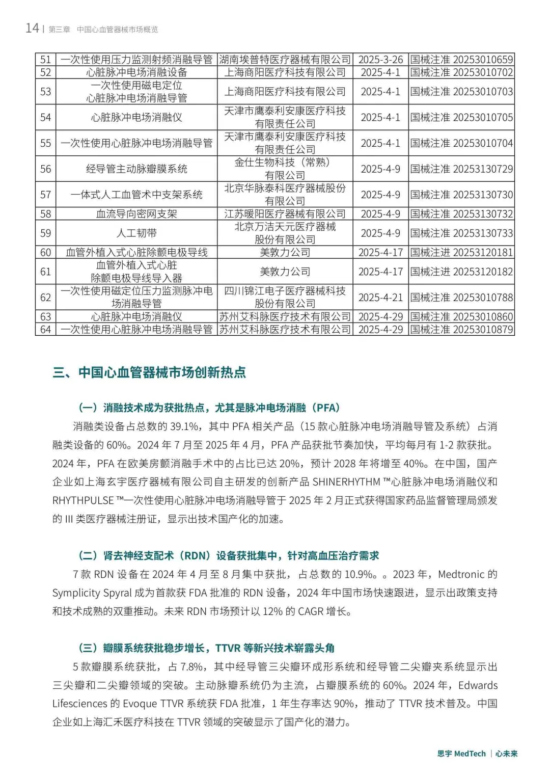
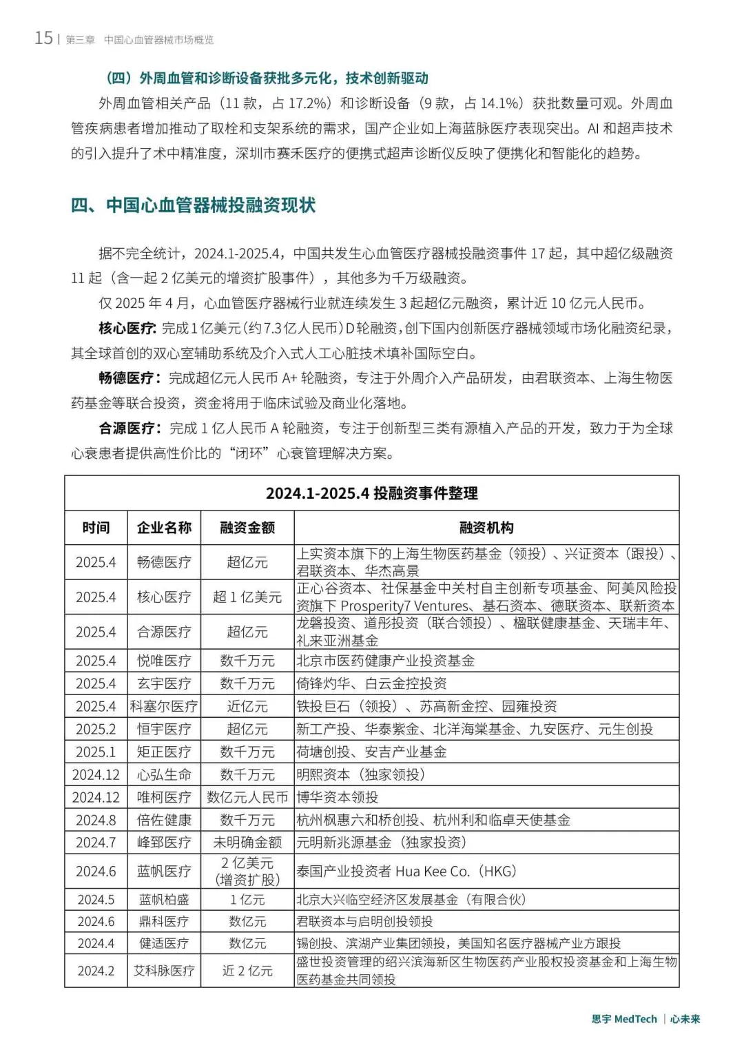
目前中国创新器械的获批热点主要集中在消融类设备、RDN设备和瓣膜系统,其中消融类设备占比达39.1%,仅PFA产品就有15款获批,契合当前房颤微创治疗的临床需求。2024年1月至2025年4月,国内共获批64款心血管创新器械,其中国产产品占比超过70%,表现亮眼。国产化进展持续提速,人工心脏、PFA、血管介入机器人等关键领域已实现重要技术突破,结合近期创新药BD模式的兴起,国产企业创新能力进一步提升,先健科技、微创医疗、阿迈特等企业脱颖而出,成为进口替代的核心力量,而集采政策的推进,进一步降低了产品价格,助力国产器械扩大市场份额。
3.心血管医疗器械领域的核心技术趋势与代表性技术有哪些?
当前核心技术趋势清晰,微创化、智能化、个性化、系统协同融合成为主流方向,其中智能化发展尤为突出,AI与影像监测、手术导航的深度融合,搭配数字孪生术前规划,大幅提升了手术精准度,血管介入手术机器人更是实现了亚毫米级远程控制,成为行业热门赛道。代表性技术涵盖多个关键领域,TAVR即微创瓣膜置换技术已广泛应用于临床,PFA作为非热能房颤消融技术,凭借安全高效的优势快速普及,RDN为顽固性高血压患者提供了非药物治疗新选择,LAAO可有效预防房颤患者卒中风险,人工心脏则为终末期心衰患者提供了生命支持,这些技术目前均已进入临床普及阶段,且国产化产品获批速度不断加快,逐步打破进口垄断。



















获取报告原文及海量企业数字化转型、大模型应用、新能源行业、碳中和、5G、元宇宙、区块链、智慧城市、短视频、微短剧等热门行业资料,专家PPT......等更多报告及行业方案、行业案例,请至星球:极光智库
【极光智库 | 你的职业成长加速器】 ——专注实战的行业知识共享社区
◆ 为什么选择我们?3大核心价值 ◆
✅ 省时:每日人工精选50+高质量报告
✅ 省钱:1个星球=10个垂直领域资源库(年省3000+订阅费)
✅ 省心:结构化知识库+行业术语词典
? 深度覆盖15+前沿领域:
AI大模型应用 | 企业数字化转型 | 新能源产业链 | 碳中和落地路径
5G+物联网 | 元宇宙商业场景 | 区块链技术 | 智慧城市解决方案
短视频运营指南 | 微短剧行业洞察 | 营销增长方法论...
? 会员专享资源库:
▷ 5000+份行业白皮书/案例集(含未公开内部资料)
▷ 300+套行业方案(商业计划书/可行性报告等)
? 加入我们你将获得:
1. 建立系统的行业认知框架
2. 获取决策支持的底层数据
3. 掌握先人一步的行业动向
▌常见问题解答
Q:适合哪些人加入?
→ 需要行业数据的市场人员 | 寻求转型机会的职场人 | 商业分析从业者 | 创新创业者
Q:资料如何获取?
→ 知识星球App端、网页端均已开放下载功能
让专业情报成为你的职场杠杆 与行业先行者共同进化 ↓↓↓
在星主的不断努力下,每周都会登上活跃星球榜前十,实际上作为一个资料分享的知识星球,意味着星主每天都是顶格在发很多的资料,加入本星球相当于加入10个专业星球!星球各行业资料分类标签见下图


资料领取方式:
本文获取方式:将文章分享至???圈,点击菜单栏“联系我们”,添加小客服领取哦



