
报告名称:2025年中国GEO行业发展报告 出 品 方:明略科技
《2025年中国GEO行业发展报告》核心内容解读
一、报告背景与目的
随着人工智能技术的飞速发展,AI已成为全球商业生态与营销格局的重要组成部分。生成式AI、大语言模型等技术在搜索、推荐、内容生成等场景的深度应用,改变了品牌与消费者的交互方式。生成式引擎优化(GEO)应运而生,旨在帮助品牌在AI主导的消费者交互环境中建立认知优势、提升商业可见性。截至2025年2月,ChatGPT的全球用户规模达到4亿,显示出AI产品的快速普及。截至2024年12月,中国生成式人工智能产品的用户规模达2.49亿人,占总人口的17.7%。到2025年7月,中国大模型应用的个人用户注册总数已突破31亿。报告旨在通过系统分析当前市场AI发展情况、AI认知品牌的机制、GEO生态,提出基于实证的AI认知测量与优化方法,构建科学的指标体系,并倡议建立符合行业共同利益的行动规范。
二、GEO的核心概念与应用场景
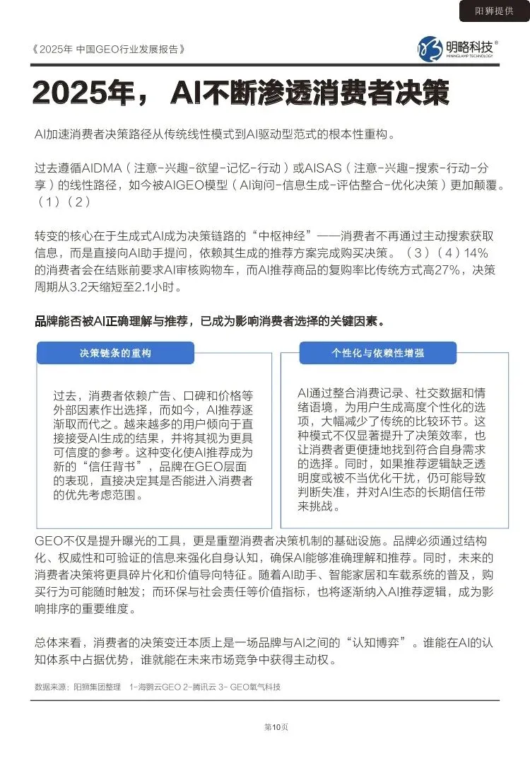
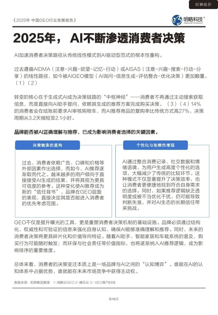
GEO(生成式引擎优化)通过优化内容使其在生成式AI引擎的回应中更容易被检索和推荐。相关概念还包括GAO(生成式认知优化)、GAIO(生成式AI优化)和AEO(问答引擎优化),分别侧重于优化品牌在AI中的存在感、适应AI平台的检索逻辑以及使内容能被搜索引擎或AI精准呈现。应用场景广泛,包括品牌数字资产追踪、新品发布、企业市值管理、本地化营销、危机公关、电商推荐等。2025年,GEO已成为企业数字化增长的战略性基础设施,经GEO优化的内容在AI推荐中出现概率提升2.8倍,用户停留时长平均增加2.3分钟,转化效率显著高于传统模式。
三、行业倡议与未来展望
报告提出了“用户为本,价值导向”“坚守真实,拒绝虚假”“科学优化,反对污染”“公平竞争,光明竞合”“开放协作,共建生态”等倡议,旨在推动GEO行业走向透明、科学、健康的可持续发展道路。未来,AI认知的测量预计将呈现多维度结合的趋势,建立一个可验证、可对比、可追踪的指标体系,确保消费者获得真实可信的信息,推动GEO行业健康发展。报告强调,GEO不仅是提升品牌曝光的工具,更是重塑消费者决策机制的基础设施。品牌必须通过结构化、权威性和可验证的信息来强化自身认知,确保AI能够准确理解和推荐。




















『公众号并非行业报告搜索引擎,下方链接一键解锁20W份报告』
免责申明:top行业报告收录的资料版权归原撰写/发布机构所有,若版权方认为有侵权问题,请立即通知删除。TOP行业报告——全行业报告智库平台,分享有价值的行业研究报告,行业数据报告,行业分析报告,行业调研报告。 点击查看→新用户必读【如何下载】




