
《智能网联汽车数据平台白皮书》聚焦汽车行业从 “硬件定义” 向 “数据与 AI 定义” 的转型浪潮,系统剖析行业痛点、技术趋势与实践路径。
汽车行业正经历百年变局,智能网联技术推动车辆从出行工具升级为智能终端,单车日均产生 1-2TB 多模态数据,2030 年汽车数据变现市场规模将达 2500-4000 亿美元。但传统架构面临时效滞后、数据孤岛、成本高企三大痛点,Hadoop 等旧体系难以支撑实时响应、多模态数据处理等需求。
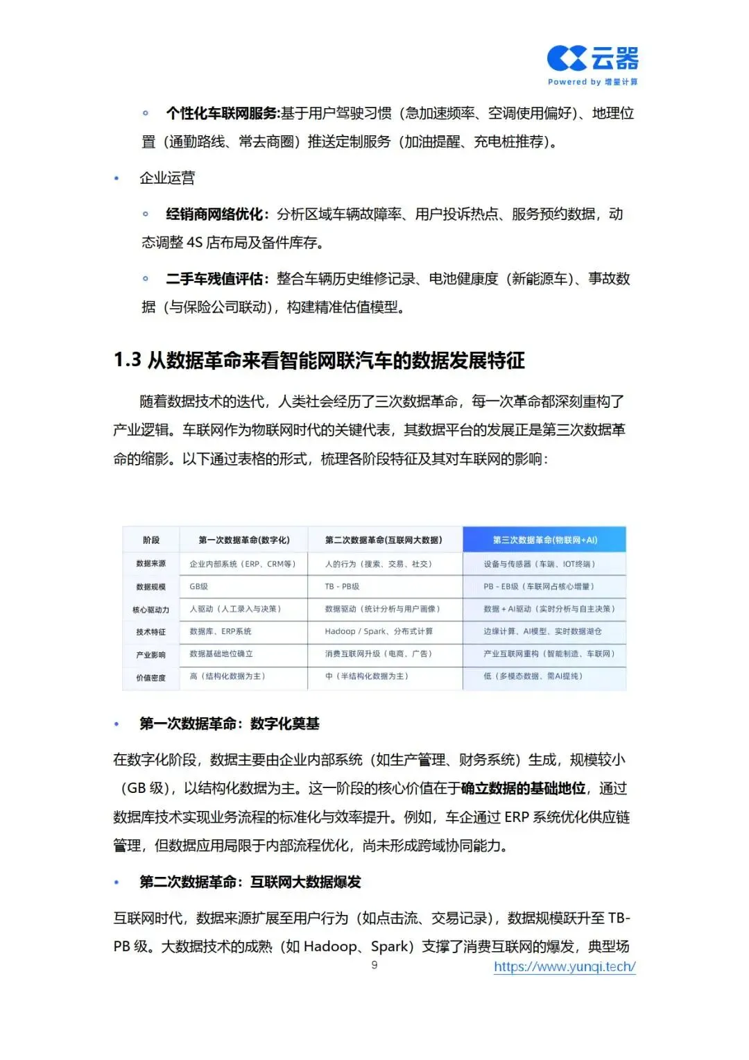
数据革命演进至今,车联网成为第三次数据革命的核心场景,呈现 PB-EB 级规模、低价值密度、AI 驱动提纯等特征。AI 时代车企需实现四大范式转变:感知从 “看到” 到 “理解”、决策从 “规则化” 到 “推理化”、数据闭环从 “单向” 到 “双向”、能力建设从 “IT 主导” 到 “业务赋能”,催生情感智能座舱等五大新增应用场景。
为指引转型,白皮书提出五级成熟度模型,从 Level1(数据采集汇聚)到 Level5(全局智能协同),为车企提供评估与进阶框架。核心解决方案是重构 Lakehouse 架构,以弹性化、增量化、实时化、智能化为核心,通过存算分离、增量计算等技术,实现资源利用率提升至 85%、存储成本降低 65%、端到端延迟压缩至毫秒级。
云器科技的实践案例显示,其 Lakehouse 平台已助力长安、长城等车企实现架构升级,在千万级 TPS 写入、全域实时化、TCO 优化 40% 以上等方面成效显著。
白皮书指出,数据基础设施重构是车企生存必修课。建议车企通过现状评估、愿景规划、架构设计、试点验证、规模推广五步走战略,搭建统一数据底座,以数据驱动研发、制造、营销、服务全链条创新,在智能网联时代构建核心竞争力。



















温馨提示:扫码加入《智车文库》知识星球1年内免费下载星球内所有报告,含:乘用车、商用车、Tier1、智能驾驶、智能座舱、汽车芯片、车路云、汽车出海、AI+汽车、线控悬架、新能源三电热管理、消费者研究、车展报告、两轮车、具身智能、低空飞行等几十个细分领域研究报告。


