



















清晰完整版报告已上传至星球

第一章 银行理财全景图:存款大迁徙时代的理财新机遇
1.1 二十年演进史:从制度破冰到能力竞争的生死局
1.2 存款搬家真相:低利率下的“跷跷板”效应与资金流向解密
第二章 收益真相:理解理财产品“不可能三角”新常态
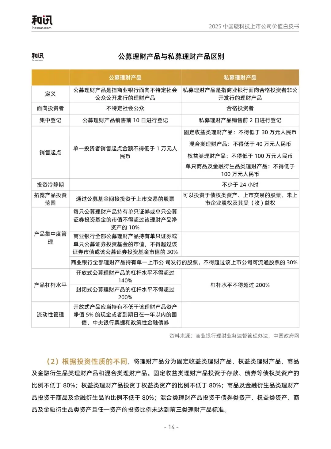
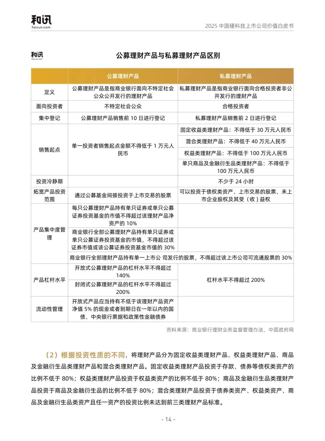
2.1 产品进化论:从隐形刚兑到风险显性的全过程透视
2.2 结构大变迁:从“固收为王”向多元配置格局演进
2.3 收益新常态:从“3% 稳稳幸福”到“2% 浮动收益”的认知革命
第三章 机构博弈:理财子公司群雄逐鹿,谁主沉浮?
3.1 格局重塑:32 家理财子的诞生与分化路径
3.2 实力对决:盈利能力、投资偏好和净值管理的全面比拼
3.3 标杆解析:招银、交银、宁银的差异化生存之道
3.4 银行理财公司竞争力榜:分类分层竞争格局形成,行业版图加速重塑
第四章 理财人群趋势:1.39 亿人的理财投资密码
4.1 需求洞察:理财产品成最被信任的“非存款”投资入口
4.2 群体裂变:从稳健保守到进取冒险的风险偏好迁移
4.3 养老觉醒:个人养老金理财的爆发式增长逻辑
4.4 行为偏好:从移动化到智能化与人机协同
第五章 未来已来:从单一理财到财富管理的跃迁
5.1 定位升级:从“卖产品”到“做配置”的服务重构
5.2 策略进化:稳健与收益的精准平衡艺术
5.3 体验革新:数字化与个性化的深度融合
5.4 未来展望:理财在财富管理生态中的新坐标


