
AI科普馆部分垂类内容转移至?
【长三角人工智能联盟】公众号,快点进去瞧瞧!
人工智能正深刻重塑社会结构与人类发展范式,普及人工智能通识教育已成为全球教育变革的战略共识。为系统回应这一时代需求,中国人工智能学会凝聚国内顶尖高校及产业界智慧,正式发布《分层分类人工智能通识教育课程体系》白皮书。
本白皮书立足于人工智能作为通用目的技术的社会属性与教育使命,系统构建了面向全学段、多学科背景的“分层分类”人工智能通识教育课程体系。其核心内容与贡献如下:
一、提出“四维递进”核心框架
白皮书首次系统提出“认识人工智能—使用人工智能—创新人工智能—善治人工智能”四维递进的教育内容体系,明确从基础知识掌握、工具应用能力、创新价值创造到伦理责任担当的完整素养发展路径,体现了从“知识本位”向“能力本位”再向“价值本位”的育人逻辑跃迁。
二、构建“共同核心+专业维度”分层分类模型
白皮书强调,所有学生均应掌握人工智能的“共同核心”知识,包括基础认知、工具使用、创新意识与伦理共识。在此基础上,针对理工农医、人文社科、艺术等不同专业背景,设计具有学科特色的“专业维度”内容,实现通识教育的普惠性与专业适配性的统一。
三、推动“AI+X”跨学科深度融合
白皮书系统阐述了人工智能与数学、物理、语文、艺术、思想政治等基础学科的融合路径,强调以项目式、问题驱动的方式,将AI作为思维工具与认知杠杆,赋能各学科教学,培养具备跨学科创新能力的复合型人才。
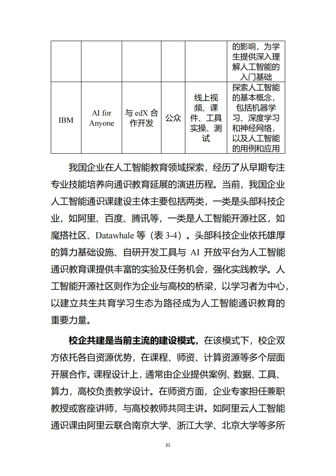
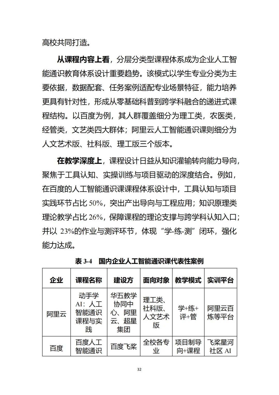
四、倡导校企共建与实践教学体系
白皮书分析了国内外校企合作典型案例,强调通过共建课程、共享资源、共办社团、训练营与竞赛等形式,构建“学—练—创—赛”一体化的实践教学生态,弥合教育与实践的鸿沟,提升学生的真实问题解决能力。
五、提供系统化实施方案与资源支持
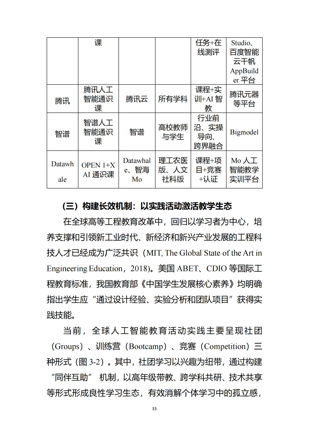
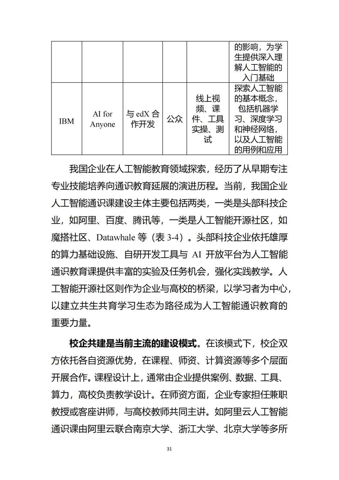
白皮书收录了国内外高校通识课程建设典型案例、浙江大学ABC分层课程知识体系、推荐教学资源平台列表、各省市中小学人工智能课时政策以及“AI+医学”“AI+影视”等教学案例,为政策制定者、院校管理者、一线教师及产业界提供了可操作、可借鉴的完整参考体系。
结语
本白皮书不仅是一份课程体系设计指南,更是中国在智能时代推动教育系统性变革、培育未来公民人工智能素养、确保技术发展真正服务于人类福祉的重要战略思考。它为构建“全球共识+本土实践”的人工智能通识教育生态提供了清晰的理论框架与实践路径。
以下是内容节选↓↓↓ 文末点击链接免费下载pdf,扫二维码加入交流群








































AI科普馆:打开AI世界之窗


