高格咨询 | 知识工程

导读:站在“十五五”规划的交汇点上,中国农信系统正面临自成立以来最为严峻的范式转型。过去依赖资产负债表急剧扩张驱动增长的时代已经渐行渐远,取而代之的是强调存量挖掘、质量优先与价值创造的新周期。
高格咨询及“农商银行CEO学院”创始人高吉良博士,将其二十年深耕农信系统的实战经验与理论思考凝结成册,正式发布战略级研究成果——《三抓一控:浙江农商高质量发展的“1-4-5-4”集成体系》白皮书。



01 时代之问:为什么规模在涨,利润空间和客户粘性却在缩水?
在当下的银行业,一个深刻且紧迫的悖论摆在每一位掌舵者面前:
资产规模:跨越七万亿大关,各项指标稳居前列。
经营现状:净利差持续收窄,资本充足率隐性损耗,客户关系仅维持在脆弱的“利息契约”层面。
高博士在白皮书中尖锐地指出:这并非局部波动,而是粗放式增长逻辑触达天花板后的必然折射。我们必须清醒地认识到,如果不能从**“规模幻象”**中突围,今天的资产峰值极有可能演变为明天的风险浪潮。
转型的本质:实现从“追逐排名的金融工厂”向“深耕本土的价值机构”的彻底进化。
02 核心解构:什么是“1-4-5-4”集成体系?
这份252页的白皮书,不提供一劳永逸的速效方案,但提供指引正确方向的经营罗盘。它构建了一套完整的逻辑闭环:
■ 1个核心愿景:建设世界一流现代农村商业银行系统。
■ 4大核心战略(驱动引擎)
抓客户:存量筑起“铁桶阵”,增量发起“攻坚战”,实施价值分级。
抓队伍:重塑画像,从“关系公关型”向“专业经营顾问型”转型。
抓管理:流程再造,构建数字化支撑下的“有为机关”。
控风险:源头治理,实现从被动合规向“主动免疫”的跨越。
■ 5维质量坐标轴:量力而行的规模适配、内涵增长的结构优化、资本精算的效益改善、合规自律的风控稳健、本色回归的品牌溢价。
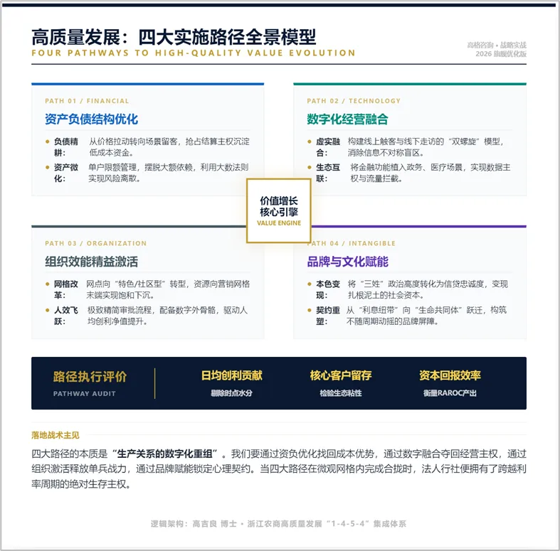
■ 4条实施路径:资产负债结构优化、数字化经营融合、组织效能激活、品牌与文化赋能。
03 实战工具:让管理意图转化为基层的肌肉记忆
高质量发展的核心竞争力,在于能否将复杂的管理意图无缝转化为基层的肌肉记忆。白皮书随书附带了三套核心工具箱:
基础指标对照库:构建以RAROC(风险调整后的资本回报率)和PPOP(拨备前利润)为核心的价值度量衡。
客户经理“五色码”评价模板:打开行为“黑盒”,实现从末端审计向实时导航的画像重塑。
高质量发展自评手册:帮助行社决策层在逻辑反思中找寻进化的基准。
04 如何获取这份战略资产?
这不仅是一份报告,更是一套支撑价值创造的现代治理体系。
《三抓一控:浙江农商高质量发展的“1-4-5-4”集成体系》白皮书
适用人群:农商行/城商行董事长、行长、高管层及中层管理干部。
字数/页数:252页深度解构,涵盖理论、战略、路径与工具。
[扫描下方二维码] 或 点击 【阅读原文】获取

-END-


