更多封测信息,推荐关注: 1 半导体封测,半导体官方群!
一直被抄袭,从未被超越!
半导体封测,半导体官方群!

www.fengce.com.cn
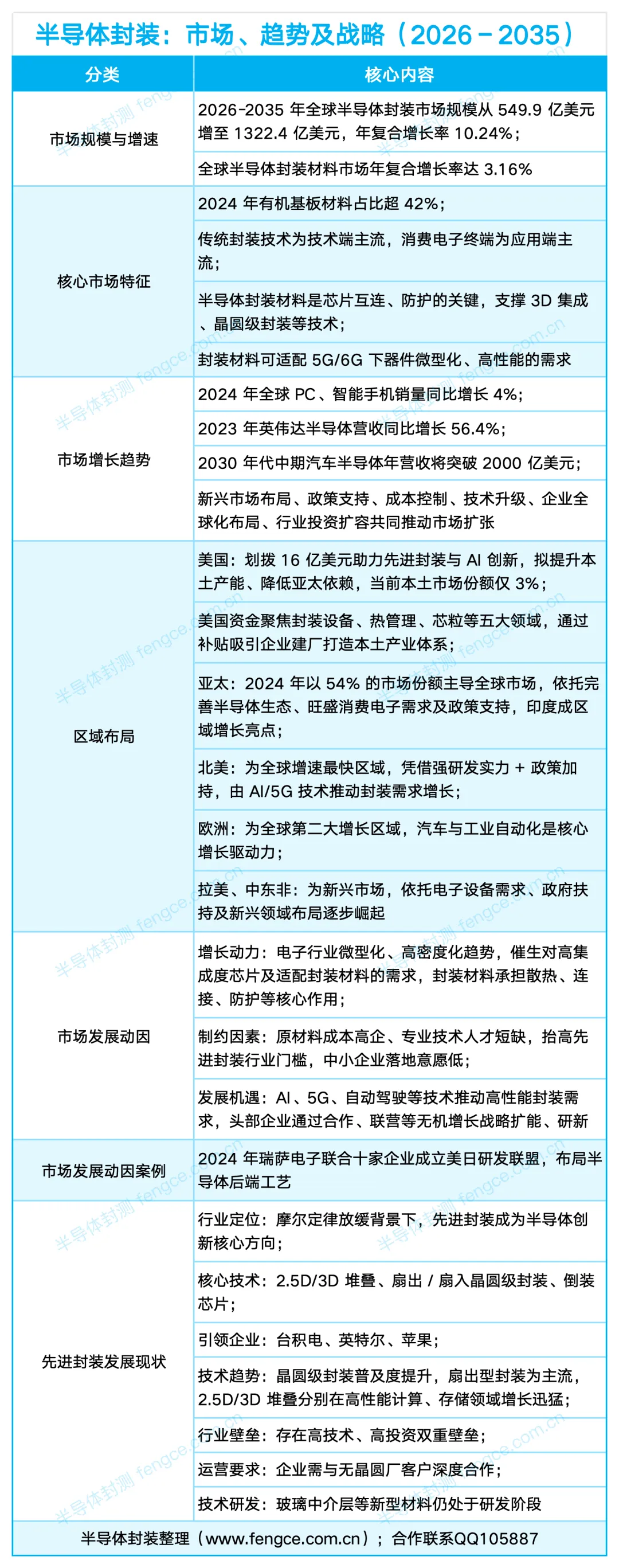
半导体封装GAGR 10.24%
2026-2035年全球半导体封装市场规模将从549.9亿美元增至1322.4亿美元,年复合增长率达10.24%,封装材料市场年复合增长率也达3.16%。
2024年有机基板材料占比超42%,传统封装技术为技术端主流,消费电子终端是应用端核心领域。
半导体封装材料是芯片互连与防护的关键,可支撑3D集成等技术,适配5G/6G下器件微型化、高性能的需求。
终端需求持续拉动市场增长,2024年全球PC、智能手机销量同比增4%,2033年英伟达半导体营收增56.4%,2030年代中期汽车半导体年营收将破2000亿美元。
新兴市场布局、政策支持等多重因素,共同推动全球半导体封装市场稳步扩张。

区域发展呈现差异化,亚太2024年以54%份额主导市场,印度成为区域增长亮点,北美是增速最快区域。
美国划拨16亿美元助力先进封装与AI创新,聚焦五大核心领域,致力于打造本土产业体系、降低对外依赖。
电子行业微型化趋势催生相关需求,原材料成本高、人才短缺则制约行业发展,而AI等技术带来新的发展机遇。
摩尔定律放缓背景下,先进封装成为半导体创新核心,核心技术包括2.5D/3D堆叠等,台积电、英特尔、苹果为行业引领者。
先进封装存在高技术、高投资壁垒,企业需与无晶圆厂客户深度合作,玻璃中介层等新型材料仍处于研发阶段。
半导体封装合作加QQ、微信:105887

-- / 半导体封装/ --
点击看:
半导体封测,半导体官方媒体!

半导体封测网(www.fengce.com.cn)是半导体封测领域的垂直资讯平台,深度聚焦封测全产业链生态动态。平台内容兼具技术深度与行业广度,既系统解读 Chiplet、3D 封装等先进封装技术的底层原理与产业化应用路径,又实时同步行业政策导向、头部企业布局动态及核心市场数据;同时沉淀封装测试一线实操经验,为半导体工程师、行业从业者及技术爱好者,打造集专业信息获取、前沿技术交流于一体的优质平台。


