手机版
二维码
购物车
(
0
)
供应
求购
公司
团购
展会
资讯
招商
品牌
人才
知道
专题
图库
视频
下载
商圈
推广
热搜:
采购方式
甲带
滤芯
气动隔膜泵
减速机型号
减速机
履带
带式称重给煤机
链式给煤机
无级变速机
首页
供应
求购
公司
团购
展会
资讯
招商
品牌
人才
知道
专题
图库
视频
下载
商圈
首页
>
资讯
>
社会热点
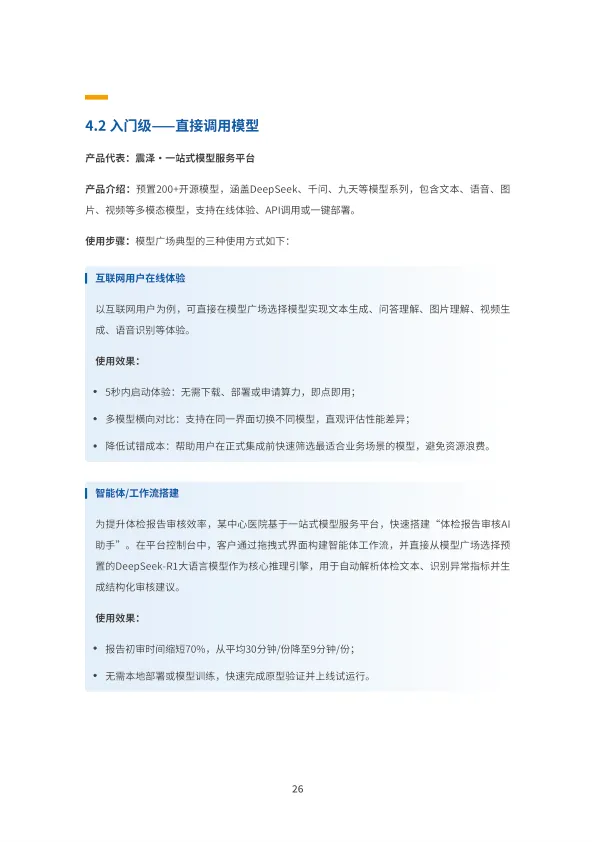
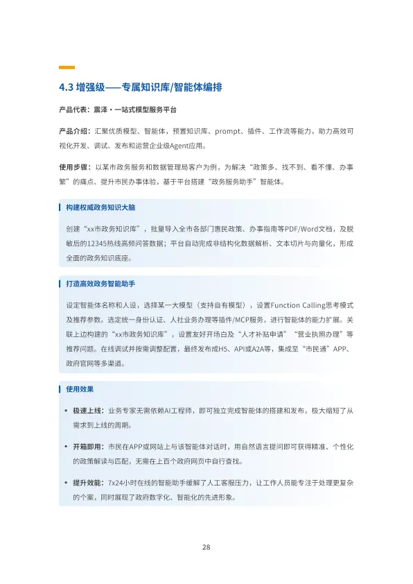
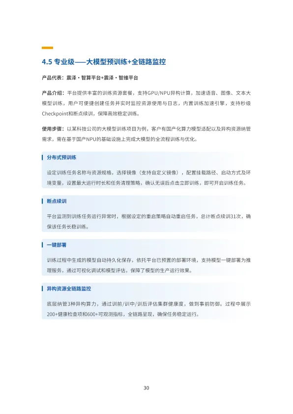
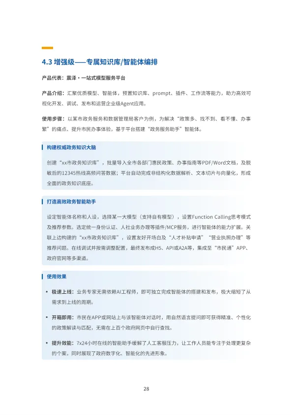
企业AI开发与技术实践白皮书
日期:2026-02-05 10:10:31 来源:网络整理 作者:本站编辑
评论:0
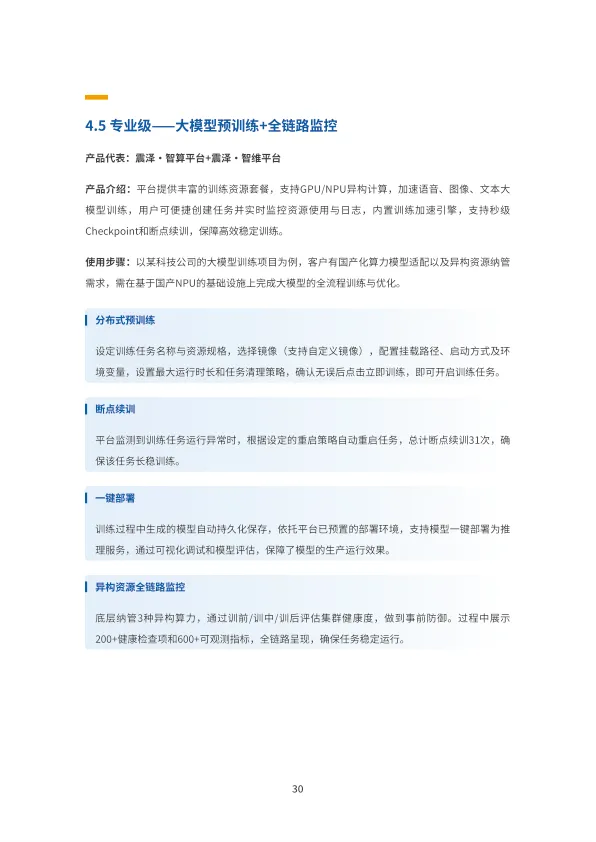
企业AI开发与技术实践白皮书
扫描下载
文档详情页: https://www.didaidea.com/wenku/16422.html
打赏
更多
>
同类资讯
• 工业智能体白皮书-2025重磅发布 (
0
条
相关评论
推荐图文
推荐资讯
点击排行
0
1
《中国区域经济运行情况分析》课题启动暨专家研讨会在京举办
0
2
企业数字化主数据的编码如何规划
0
3
洛宁县经济运行分析会议召开
0
4
【1月6日】2026防水行业深度解析:政策护航、市场修复,创新点亮新赛道
0
5
龙安区委书记李军光召开经济运行分析会
0
6
商业航天未来发展态势与炒作热潮
0
7
2026 纯碱行业深度解析:价格低位震荡,产能出清与结构升级成核心主线
0
8
第3期简报 丨加强经济运行分析 推动医院高质量发展——治多县藏医院召开2025年第四季度暨全年会
0
9
产教融合:中国职业教育新引擎的全景深度解析——行业规模、政策、产业链与未来趋势全维度解码
网站首页
|
关于我们
|
联系方式
|
使用协议
|
版权隐私
|
网站地图
|
排名推广
|
广告服务
|
积分换礼
|
网站留言
|
RSS订阅
|
违规举报
|
皖ICP备20008326号-18
(c)2008-2022 免费发布网 All Rights Reserved