1. 项目总论
本项目旨在系统性地推进低空经济产业发展,抓住国家空域管理改革与技术进步的战略机遇,构建一个以城市空中交通、无人机综合应用、低空旅游与服务为核心,涵盖研发制造、运营服务、基础设施与综合保障的现代化产业体系。项目计划在五年内分阶段实施,通过建设示范运营区、完善政策标准、培育龙头企业、构建基础设施网络,最终形成产业生态完善、经济效益显著、社会价值突出的区域性低空经济产业集群,为我国低空领域的全面商业化开发提供可复制、可推广的成熟模式。
项目的核心目标包括:在运营层面,实现特定区域内城市空中交通与物流配送的常态化、规模化商业运营;在产业层面,带动本地高端制造、新材料、人工智能等相关产业链升级,形成具有全国竞争力的产业集群;在经济与社会层面,创造新的经济增长点,提升区域交通效率与应急响应能力,并显著降低传统地面物流的碳排放。项目成功的关键在于政策、技术、市场与基础设施的协同推进,任何一方面的滞后都将影响整体目标的达成。
项目的主要构成要素与初步规划要点如下:
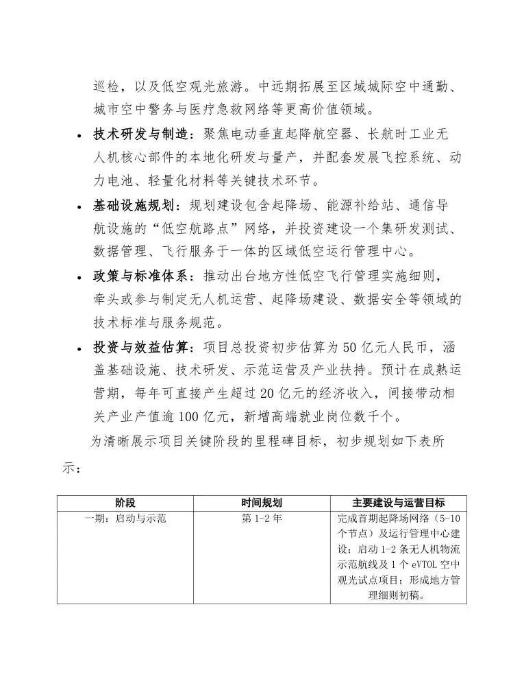
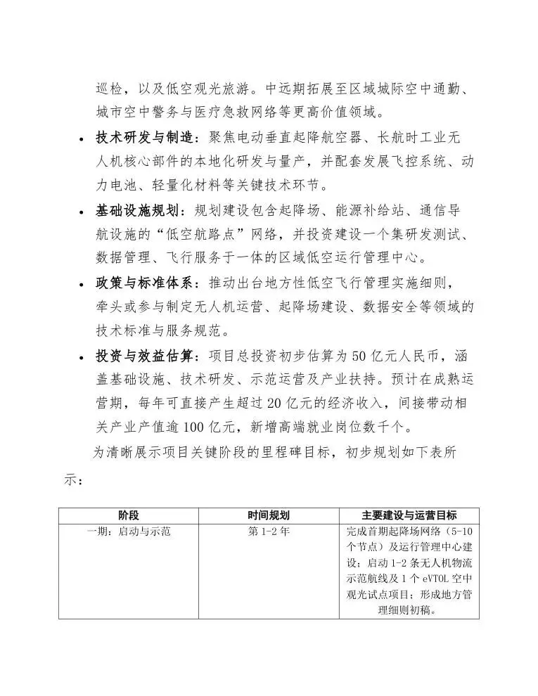
产业发展重点:近期优先发展城市空中交通客运与紧急物资配送、无人机大规模物流配送、基于无人机的农业植保与工业巡检,以及低空观光旅游。中远期拓展至区域城际空中通勤、城市空中警务与医疗急救网络等更高价值领域。 技术研发与制造:聚焦电动垂直起降航空器、长航时工业无人机核心部件的本地化研发与量产,并配套发展飞控系统、动力电池、轻量化材料等关键技术环节。 基础设施规划:规划建设包含起降场、能源补给站、通信导航设施的“低空航路点”网络,并投资建设一个集研发测试、数据管理、飞行服务于一体的区域低空运行管理中心。 政策与标准体系:推动出台地方性低空飞行管理实施细则,牵头或参与制定无人机运营、起降场建设、数据安全等领域的技术标准与服务规范。 投资与效益估算:项目总投资初步估算为50亿元人民币,涵盖基础设施、技术研发、示范运营及产业扶持。预计在成熟运营期,每年可直接产生超过20亿元的经济收入,间接带动相关产业产值逾100亿元,新增高端就业岗位数千个。
为清晰展示项目关键阶段的里程碑目标,初步规划如下表所示:
| 一期:启动与示范 | ||
| 二期:推广与拓展 | ||
| 三期:成熟与联网 |
项目实施路径将遵循“技术验证先行、场景示范突破、规则同步完善、生态逐步构建”的原则。首先通过封闭或特定区域的试点,验证技术可靠性与商业模式可行性;随后在政策护航下,逐步扩大运营范围与场景复杂度;同时,持续吸引产业链上下游企业集聚,最终形成自驱动的产业创新生态。项目面临的主要风险包括空域审批的不确定性、技术安全的公众接受度、初期投资巨大以及行业标准缺失,将通过建立与军民航的常态化协调机制、加强公众科普与体验、设计多元化的投融资方案、积极参与标准制定等措施予以系统性应对。
综上所述,本项目并非单纯的技术研究,而是一个立足当前政策与技术条件、具备清晰商业路径的产业建设方案。它旨在将低空经济从概念蓝图转化为切实的生产力与经济效益,为区域经济高质量发展注入全新动能。
1.1 项目背景与意义
当前,全球新一轮科技革命和产业变革深入发展,以无人机、电动垂直起降航空器(eVTOL)为代表的低空飞行技术正经历从概念验证到商业化应用的关键转折。我国已将低空经济定位为战略性新兴产业,并陆续出台《国家立体交通网络规划纲要》等顶层设计,明确释放空域资源、完善基础设施、培育市场主体的政策导向。在此背景下,启动本项目旨在系统构建集研发制造、运营服务、基础设施与综合保障于一体的区域低空经济产业体系,不仅是响应国家战略、抢占未来产业制高点的必然要求,也是推动地方经济结构升级、形成新质生产力的重要抓手。
本项目的实施具有多重现实意义。其一,经济拉动效应显著。低空经济产业链条长,涵盖高端制造、人工智能、新材料、新能源以及专业服务等领域,能有效带动上下游产业集群发展。初步预估,项目成熟后每年可带动直接产值超过50亿元,间接创造经济贡献约200亿元,并新增数千个高技术就业岗位。
其二,提升社会综合效能。低空应用场景的拓展将深刻改变生产与生活方式,例如:
在公共服务领域,无人机巡检可大幅提升电力、管道、环保监测的效率和安全性,eVTOL有望构建城市空中交通(UAM)网络,缓解地面交通拥堵。 在商业应用方面,物流配送、应急救援、农林植保、空中游览等服务的普及,将创造新的消费市场与服务模式。 在技术融合层面,项目将推动5G通信、高精度导航、智能感知等技术与航空业的深度融合,促进跨界创新。
其三,增强区域战略竞争力。通过先行布局低空基础设施(如起降场、通信导航、飞行服务站)和产业生态,能够吸引头部企业入驻,形成技术、资本与人才的集聚效应,使本区域在全国低空经济发展格局中占据先发优势,为长远可持续发展注入强劲动力。
综上所述,本项目立足于坚实的政策基础与广阔的市场前景,其推进不仅是产业发展的需要,更是赋能区域经济社会高质量发展的关键举措,具备充分的必要性与紧迫性。
1.1.1 国家战略与政策驱动
近年来,低空经济作为融合先进制造业与现代服务业的新兴经济形态,已被明确纳入国家战略性新兴产业发展体系。中央层面相继出台《国家综合立体交通网规划纲要》、《“十四五”通用航空发展专项规划》等顶层设计文件,明确提出要大力发展通用航空和无人机产业,有序推进空域管理改革,构建低空经济产业生态。地方政府积极响应,超过二十个省份在2023年政府工作报告中将低空经济列为发展重点,并配套出台了具体的产业扶持、应用场景开放及基础设施建设的实施细则。这一系列自上而下的战略布局与政策红利,为本项目的启动与实施提供了根本性的方向指引与制度保障。
从具体政策工具看,驱动力量主要体现在三个维度:
空域管理改革持续深化:在海南、湖南、江西、安徽等多省份开展的低空空域管理改革试点已取得阶段性成果,简化了飞行审批流程,推行了分类划设、分级管理的空域使用模式。这为低空飞行活动的规模化、商业化运营扫清了关键障碍。 产业培育与科技创新支持:国家与地方设立了专项基金,对无人机、电动垂直起降航空器(eVTOL)等关键装备的研发制造、核心零部件攻关给予重点补贴。同时,鼓励“无人机+”与“通用航空+”的融合应用,在物流配送、城市交通、应急救援、农林植保等领域开拓示范场景。 基础设施建设纳入规划:各地正将通用机场、起降点、无人机巢、低空飞行服务基站、数字化监管平台等新型基础设施的建设纳入城乡规划,并鼓励社会资本参与投资与运营,为产业落地提供物理承载和网络支撑。
为清晰展示政策支持的力度与节奏,以下梳理了部分关键政策要点及其直接影响:
综上所述,国家与地方的战略布局已构建起一个目标明确、层次清晰、工具丰富的政策支持体系。本项目正是在这一历史性窗口期,积极响应政策号召,将战略机遇转化为具体产业行动的关键载体。通过实施本项目,不仅能直接享受现有的土地、资金、税收等优惠政策,更能深度参与地方低空经济生态的构建,成为政策意图的实践者和示范者,从而确保项目在合规性、成长性和可持续性上获得坚实支撑。
1.1.2 区域经济发展需求
随着区域经济进入转型升级的关键阶段,传统增长动能逐渐减弱,亟需培育新的战略性增长极。低空经济作为融合高端制造、现代服务与数字技术的前沿领域,能够有效牵引区域产业向价值链高端攀升。当前,本区域在通用航空制造、运营服务等环节已具备一定基础,但产业链条较短,协同效应不足,未能充分转化为经济增长的实质性动力。发展低空经济,不仅能够直接拉动航空器研发制造、低空飞行服务、基础设施建设和人才培养等环节,更能通过产业关联效应,带动新材料、精密电子、人工智能、文化旅游等相关产业协同发展,形成具有韧性和竞争力的现代化产业集群。
具体而言,区域对低空经济的需求主要体现在以下三个方面:
产业结构优化需求:区域工业体系偏重传统制造业,服务业中以高附加值生产性服务业和新兴消费业态占比有待提升。低空经济的运营服务(如短途运输、空中游览、应急救援)与衍生服务(如数据服务、保险金融)属于高附加值服务业,其发展能直接优化区域三产结构。同时,电动垂直起降航空器(eVTOL)等先进航空器的本地化研发与制造,将有力推动区域内高端装备制造业的升级与突破。
空间资源配置与效率提升需求:区域内地形复杂、城市群分散、交通枢纽连接效率有待提高,同时存在旅游资源分布广但可达性不均的问题。发展低空交通(如城市空中交通、无人机物流、短途通勤),能够构建全新的立体交通维度,有效弥补地面交通网络短板,提升人员与高价值货物在关键节点之间的流动效率,释放被地形或距离制约的经济活动潜力。
创新生态构建与人才集聚需求:区域在吸引和留住高端人才、集聚创新资源方面面临挑战。低空经济是技术密集型、人才密集型产业,其发展将直接催生对研发、运维、管理、法规等领域高端人才的巨大需求。通过设立研发中心、测试基地和运营示范区,能够吸引产业链上下游创新主体落户,形成“产业-人才-创新”的正向循环,为区域长期发展注入核心智力资本。
为量化说明低空经济对区域经济的潜在带动作用,以下基于初步调研与类比分析,对其核心环节的经济贡献进行估算:
| 航空器制造与维护 | ||
| 低空运营服务 | ||
| 基础设施建设 | ||
| 技术研发与数据服务 |
---
以下为方案原文截图,可加入知识星球获取完整文件










欢迎加入方案星知识星球,加入后可阅读下载星球所有方案。


