手机版
二维码
购物车
(
0
)
供应
求购
公司
团购
展会
资讯
招商
品牌
人才
知道
专题
图库
视频
下载
商圈
推广
热搜:
采购方式
甲带
滤芯
气动隔膜泵
减速机
带式称重给煤机
履带
减速机型号
无级变速机
链式给煤机
首页
供应
求购
公司
团购
展会
资讯
招商
品牌
人才
知道
专题
图库
视频
下载
商圈
首页
>
资讯
>
机械设备
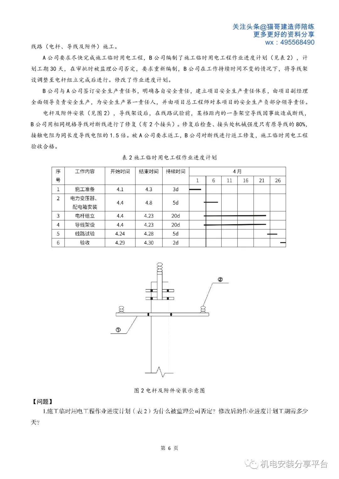
2023年一建机电考前逆袭试卷(一)
日期:2023-08-21 00:34:18 来源:网络整理 作者:本站编辑
评论:0
免
责声明:
除
非特别说
明,本站所载内容来源于互联网、微信公众号等公开渠道,不代表本站观点,仅供参考、交流之目的。转载的稿件版权归原作者或机构。
打赏
更多
>
同类资讯
• 欢迎光临《2026第28届上海电机展
0
条
相关评论
推荐图文
推荐资讯
点击排行
0
1
现在制造业太难了整厂到月底就不做了
0
2
你好,认识一下
0
3
Sheet metal fabrication
0
4
deform 切削模拟
0
5
数空车床知识点
0
6
00后毕业从事二手机床设备数控行业!
0
7
上侧铣头啦
0
8
塑胶件CNC加工
0
9
精密磨床618
网站首页
|
关于我们
|
联系方式
|
使用协议
|
版权隐私
|
网站地图
|
排名推广
|
广告服务
|
积分换礼
|
网站留言
|
RSS订阅
|
违规举报
|
皖ICP备20008326号-18
(c)2008-2022 免费发布网 All Rights Reserved