
规模:2030年中国市场有望超过1500亿元。Robotaxi为无人驾驶出租车,其运营成本降低是商业化落地关键。我们测算,纯无人Robotaxi 单公里成本有望降至0.55元,较传统燃油网约车下降72%,单车日均收入或达680元。展望2030年,中国Robotaxi保有量有望达40万辆,市场规模超1500亿元,其中打车服务841亿元、整车销售680亿元、广告及车载娱乐等增量收入约62亿元。
以下为报告节选:












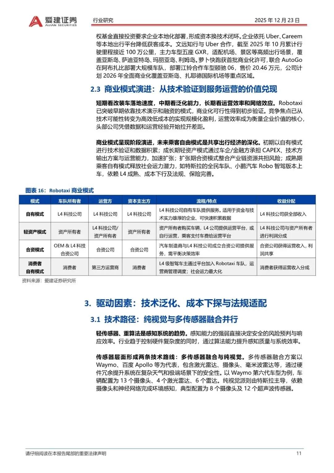
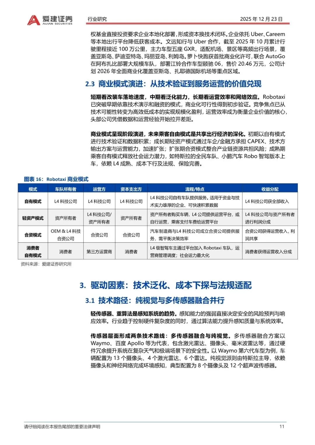
需要批量下载和及时更新最新汽车行业分析报告的朋友,可以加入我们的《车友圈》分享会,大量的中外文精品汽车行业分析报告及各类专题资料将会优先分享到车友圈中,加入即可下载全部报告。
《车友圈》加入请扫描以下二维码
↓↓↓

PS:加入《车友圈》1年内可免费下载《车友圈》内所有的报告,包括:智能网联、新能源、共享出行及传统汽车行业报告等,目前每天仍会新增至少1篇行业报告,欢迎加入。
如果你觉得本期分享的行业报告资料有帮助,欢迎把文章分享给身边更多的朋友~~~更多最新行业报告,请加入车友圈~
温馨提示:有任何问题可咨询相关工作人员,微信号:qichezhidi

长按上方二维码一键添加小编


