手机版
二维码
购物车
(
0
)
供应
求购
公司
团购
展会
资讯
招商
品牌
人才
知道
专题
图库
视频
下载
商圈
推广
热搜:
采购方式
甲带
滤芯
气动隔膜泵
带式称重给煤机
减速机型号
无级变速机
链式给煤机
履带
减速机
首页
供应
求购
公司
团购
展会
资讯
招商
品牌
人才
知道
专题
图库
视频
下载
商圈
首页
>
资讯
>
展会资讯
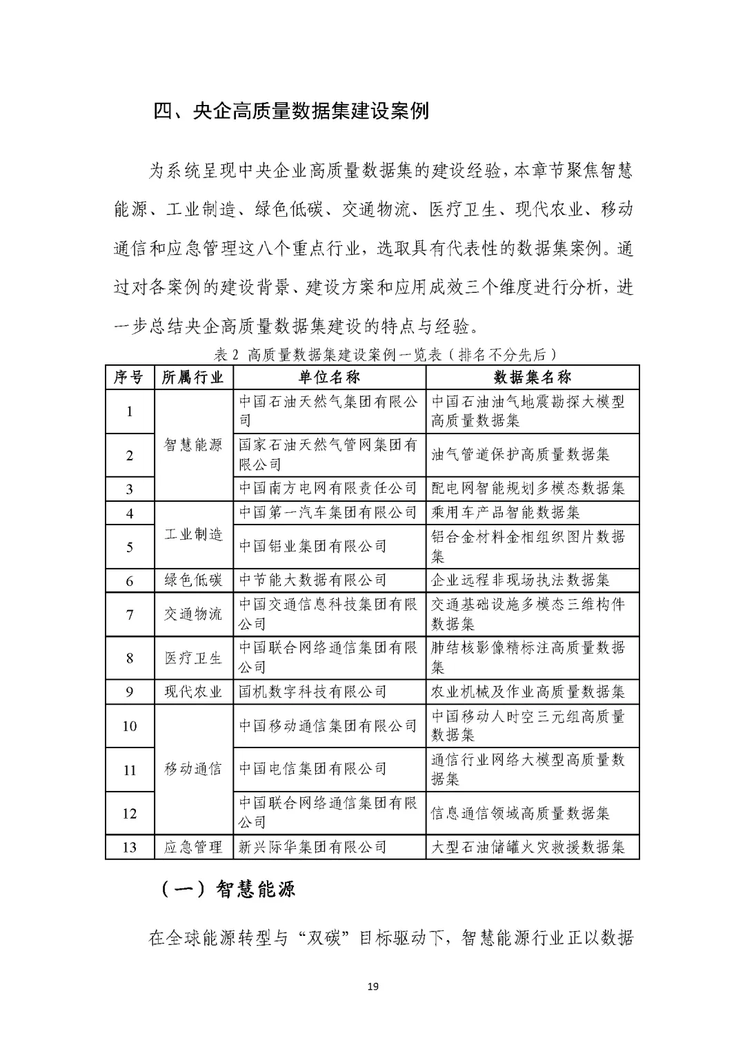
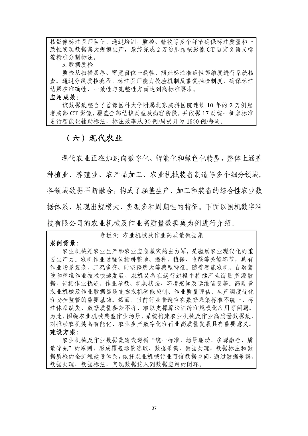
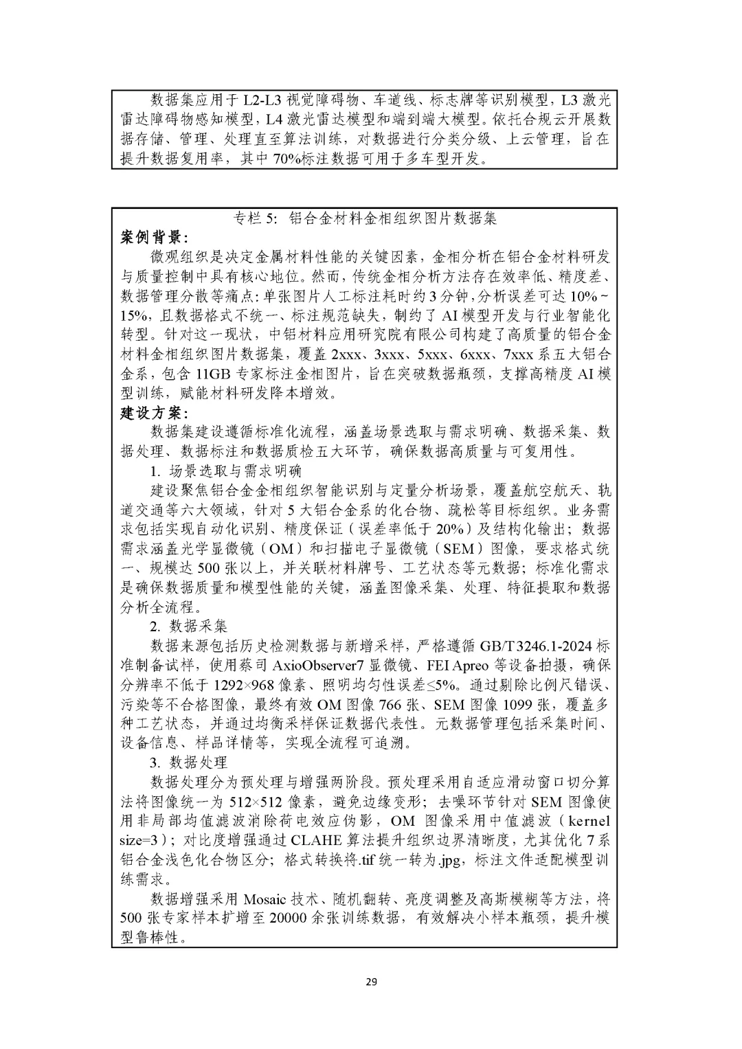
行业报告丨数据产业集团&信通院:中央企业高质量数据集建设研究
日期:2026-02-02 10:46:06 来源:网络整理 作者:本站编辑
评论:0
行业报告丨数据产业集团&信通院:中央企业高质量数据集建设研究
篇幅限制,详细见星球文件。
加入星球获得更多关于人工智能、数据要素、低空经济、数字中国的解决方案、可研报告、权威报告、白皮书等
联系方式:洞见数字城市(微信:dongjian_szcswx)
免责声明:本文转自网络公开渠道,
感谢作者辛苦原创!由
洞见数字城市整理精心推荐。
如有侵权,
请您告知我们会在第一时间处理或删除
。
本站所载文章纯属作者个人观点,仅供参考,不代表洞见数字城市立场。
喜欢就点一个“?”和“在看”呗~
打赏
更多
>
同类资讯
• 一夜暴涨23.6%!英特尔财报炸裂,CPU
0
条
相关评论
推荐图文
推荐资讯
点击排行
0
1
浅聊汽车行业未来趋势
0
2
PVDF概念行业解析
0
3
市场向美团财报投出了信任票
0
4
国家市场监管总局国际合作司肖寒司长率队调研南京先施质检
0
5
2026年政府工作报告中的充电行业信号
0
6
企业年报·中复神鹰:2025年净利润9618.41万元
0
7
报告发布:资源循环利用行业关键研判和启示
0
8
陕西延长石油(集团)有限责任公司深度调研分析研判报告
0
9
一线报道 || 吉安公司:召开一季度安委会暨清明节前安全生产布置会
网站首页
|
关于我们
|
联系方式
|
使用协议
|
版权隐私
|
网站地图
|
排名推广
|
广告服务
|
积分换礼
|
网站留言
|
RSS订阅
|
违规举报
|
皖ICP备20008326号-18
(c)2008-2022 免费发布网 All Rights Reserved