手机版
二维码
购物车
(
0
)
供应
求购
公司
团购
展会
资讯
招商
品牌
人才
知道
专题
图库
视频
下载
商圈
推广
热搜:
采购方式
甲带
滤芯
气动隔膜泵
减速机型号
减速机
履带
链式给煤机
带式称重给煤机
无级变速机
首页
供应
求购
公司
团购
展会
资讯
招商
品牌
人才
知道
专题
图库
视频
下载
商圈
首页
>
资讯
>
展会资讯
26.02.02 报告类-2026大创意研究报告
日期:2026-02-02 10:15:59 来源:网络整理 作者:本站编辑
评论:0
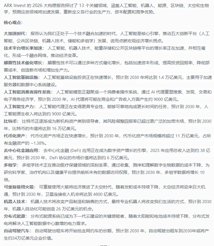
26.02.02 报告类-2026大创意研究报告
打赏
更多
>
同类资讯
• 2026全球劳动力市场洞察报告解读(
0
条
相关评论
推荐图文
推荐资讯
点击排行
0
1
批量制作企业拜年物料的AI软件深度测评:5款工具性能对比报告
0
2
长盈AI·1月25日周末深度复盘报告
0
3
深度报告|摩根大通2026全球市场展望
0
4
批量制作企业拜年物料的AI软件深度测评:5款工具性能对比报告
0
5
【全球行业报告库】2026年B2B销售培训与绩效改进调研报告 (附下载)
0
6
艾瑞咨询:2022年中国金融云行业研究报告(附下载)
0
7
企业生成式人工智能的全球状态行业报告2026
0
8
面向行业的“云+AI”应用研究报告(2026年)
0
9
“如意智建”发布《国内首份建筑机器人租赁市场深度分析报告》
网站首页
|
关于我们
|
联系方式
|
使用协议
|
版权隐私
|
网站地图
|
排名推广
|
广告服务
|
积分换礼
|
网站留言
|
RSS订阅
|
违规举报
|
皖ICP备20008326号-18
(c)2008-2022 免费发布网 All Rights Reserved