手机版
二维码
购物车
(
0
)
供应
求购
公司
团购
展会
资讯
招商
品牌
人才
知道
专题
图库
视频
下载
商圈
推广
热搜:
采购方式
甲带
滤芯
气动隔膜泵
带式称重给煤机
减速机型号
无级变速机
链式给煤机
履带
减速机
首页
供应
求购
公司
团购
展会
资讯
招商
品牌
人才
知道
专题
图库
视频
下载
商圈
首页
>
资讯
>
社会热点
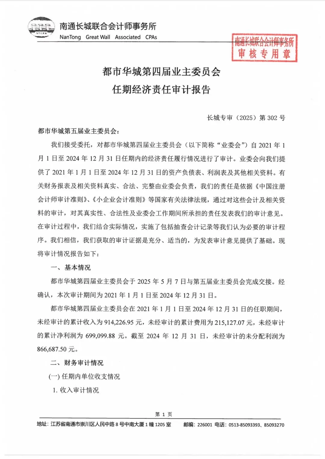
关于都市华城第四届业主委员会任期经济责任审计报告更正通知
日期:2026-02-02 00:16:11 来源:网络整理 作者:本站编辑
评论:0
关于都市华城第四届业主委员会任期经济责任审计报告更正通知
审计报告(PDF格式),可点击?二维码查阅。
打赏
更多
>
同类资讯
• CC观察|IP+AI:不是影视行业的答案,
0
条
相关评论
推荐图文
推荐资讯
点击排行
0
1
2026价值投资者白皮书-189页
0
2
2026年3月22日周日【行业观察】
0
3
【转载发布】2026中国睡眠健康研究白皮书
0
4
【行业观察】差距依然巨大 追赶从未止步——谈谈我国机床工业与国际先进水平差距
0
5
行业深度观察|快递业指标管控持续趋严,客户体验是否实现同步升级?
0
6
中国律师行业观察(一)|律师有别
0
7
活动回顾|行业洞察训练营开营预热
0
8
TTS新传论文:2025年度中国新闻业观察报告|专业韧性与“流量崇拜”
0
9
2026年中国旅游行业信用观察
网站首页
|
关于我们
|
联系方式
|
使用协议
|
版权隐私
|
网站地图
|
排名推广
|
广告服务
|
积分换礼
|
网站留言
|
RSS订阅
|
违规举报
|
皖ICP备20008326号-18
(c)2008-2022 免费发布网 All Rights Reserved