
▍报告来源:思宇MedTech
▍会员权益:每天50篇各领域最新的高质量报告
《医疗器械BD白皮书》由思宇MedTech发布,深入探讨了医疗器械企业如何通过商务拓展(BD)实现资源重组、结构设计与合作博弈,从而突破单一产品局限,构建可持续的成长路径。报告指出,在行业游戏规则快速变化的背景下,BD已从辅助职能升级为企业战略中枢,是企业从内部价值创造走向外部价值实现的关键机制。
BD的行业特征与核心价值
医疗器械行业的BD具有独特逻辑。首先,交易更靠近产品真实落地,已注册产品、医生使用反馈和医保支付状况往往比技术专利更具交易价值。其次,企业本身常成为交易对象,交易方不仅评估产品,更看重企业的注册证资产包、渠道能力、团队实力和财务合规结构。最后,交易结构日趋复杂化与组合化,分期付款、先授权后持股、渐进式投资等模式成为常态,以适应产品落地周期和市场不确定性。
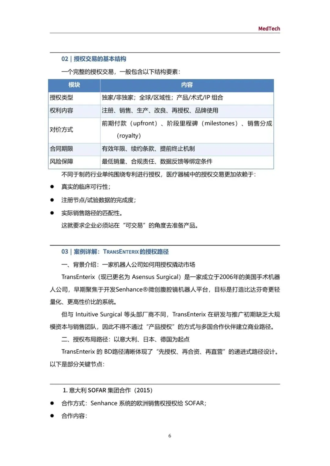
产品授权:最常见的合作起点
对于多数企业而言,产品授权是进入BD领域的第一步。这种模式允许企业将产品在特定区域的商业化权利授予合作方,从而快速进入市场、验证产品并获取初始收益。报告强调,授权不仅是销售行为,更是路径设计。成功的授权交易需要清晰界定授权范围、支付结构、里程碑条款以及双方的权利义务,避免将授权简单视为产品出手的误区。
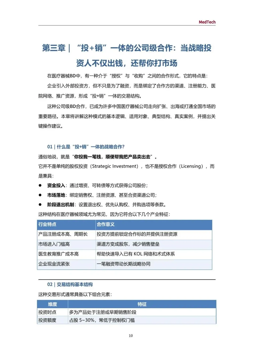
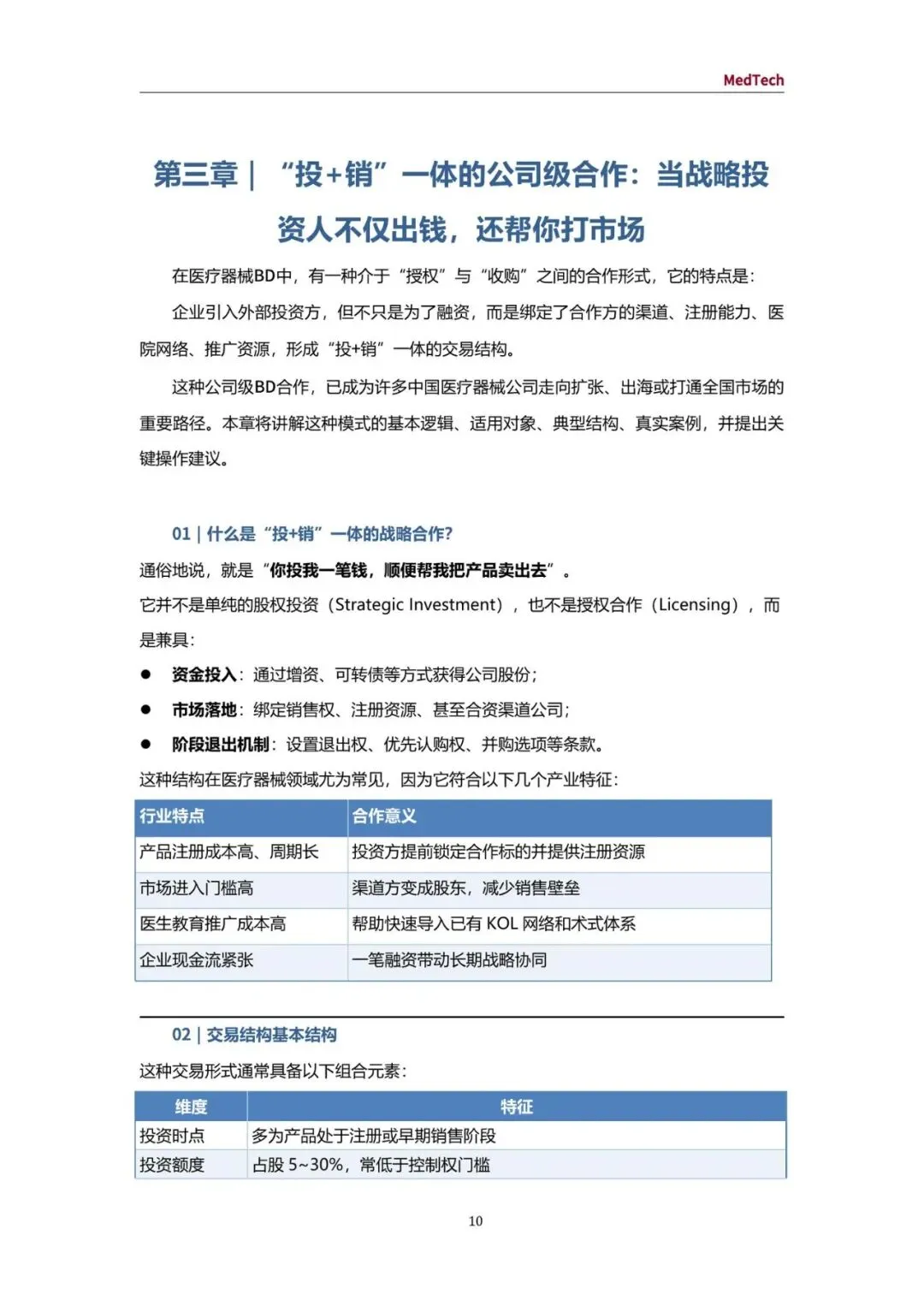
投销一体的战略合作
当战略投资人不仅提供资金,还深度介入市场开拓时,便形成了投销一体的公司级合作。这种模式下,投资方成为系统合作者,为企业带来临床入口、渠道网络和市场资源。报告指出,吸引此类合作的关键在于企业需具备清晰的产品价值主张、可验证的市场潜力以及与投资方战略的协同性。中国企业应积极展示自身在特定细分市场的落地能力,以吸引具备产业背景的战略投资者。
整体退出与控制权交易
对于部分企业,当独立发展不再是最优解时,整体退出或控制权交易成为重要选项。报告通过案例分析指出,退出路径可以设计为阶段性交易,而非一次性买断。例如,通过先授权合作、再逐步增持股份的方式,既能降低并购方的初期风险,也能为创始团队保留一定参与度和收益空间。小企业应提前规划可并购路径,提升自身对收购方的吸引力。
构建企业的可交易性
报告强调,在寻求外部合作前,企业必须首先成为能被合作的对象,即具备可交易性。这取决于五大核心要素:产品成熟度与注册路径清晰度;法务结构清晰与知识产权归属明晰;商业表达能力与对外沟通结构;市场验证与落地能力的初步证明;财务可解释性与股权清晰度。企业应对照常见不可交易状态清单进行自检,系统性地打磨这些基础能力。
未来趋势与战略展望
报告展望了医疗器械BD的四大趋势。一是交易前置,BD活动向更早期的研发和注册阶段渗透。二是交易方式复合化,单一授权已难以满足复杂的合作需求,组合式交易成为主流。三是国际化成为主线,出海合作需求爆发,推动局部授权与全球协同模式发展。四是BD团队职能升级,正从交易执行者转变为企业的战略资源配置中枢。最终,企业需要学会用交易的语言讲故事,将BD能力深度嵌入商业系统,从而在产业协同时代赢得先机。



















