推广 热搜: 采购方式  甲带  滤芯  气动隔膜泵  带式称重给煤机  减速机型号  链式给煤机  减速机  无级变速机  履带 

《GB7718-2011 食品安全国家标准 预包装食品标签通则》

   日期:2023-08-20 09:54:02     来源:网络整理    作者:本站编辑    评论:0    

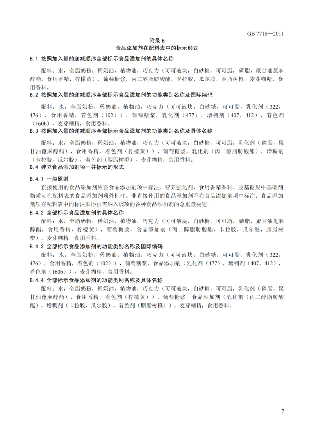
食品包装的标签如何标识才符合要求?字体、图案有什么规定要求? 生产商、委托商如何在包装袋上标识?进口食品无中文标识合法吗?食品配料要在包装袋上全部标示出来吗?等。欢迎大家一起来学习《GB7718-2011 食品安全国家标准 预包装食品标签通则》。

 
打赏
 
更多>同类资讯
0相关评论

推荐图文
推荐资讯
点击排行
网站首页  |  关于我们  |  联系方式  |  使用协议  |  版权隐私  |  网站地图  |  排名推广  |  广告服务  |  积分换礼  |  网站留言  |  RSS订阅  |  违规举报  |  皖ICP备20008326号-18
Powered By DESTOON