手机版
二维码
购物车
(
0
)
供应
求购
公司
团购
展会
资讯
招商
品牌
人才
知道
专题
图库
视频
下载
商圈
推广
热搜:
采购方式
甲带
滤芯
气动隔膜泵
带式称重给煤机
减速机型号
无级变速机
链式给煤机
履带
减速机
首页
供应
求购
公司
团购
展会
资讯
招商
品牌
人才
知道
专题
图库
视频
下载
商圈
首页
>
资讯
>
展会资讯
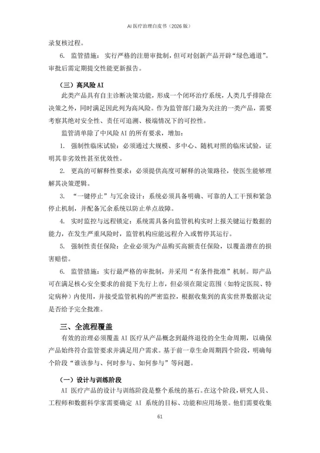
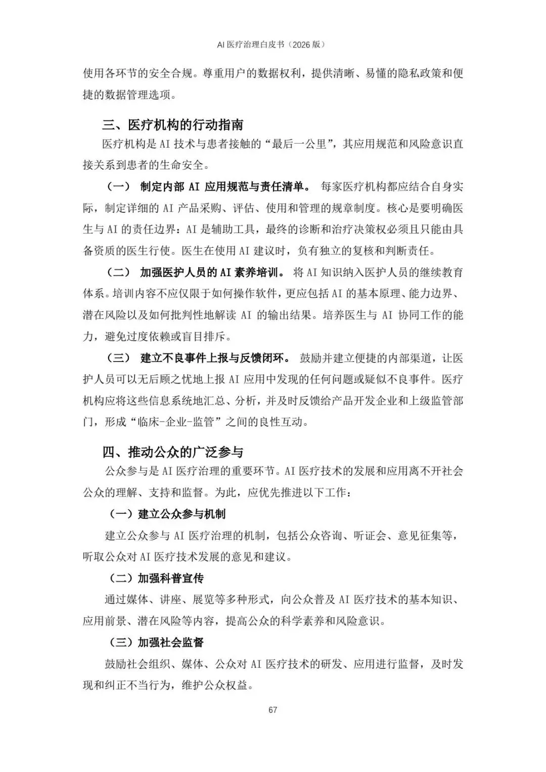
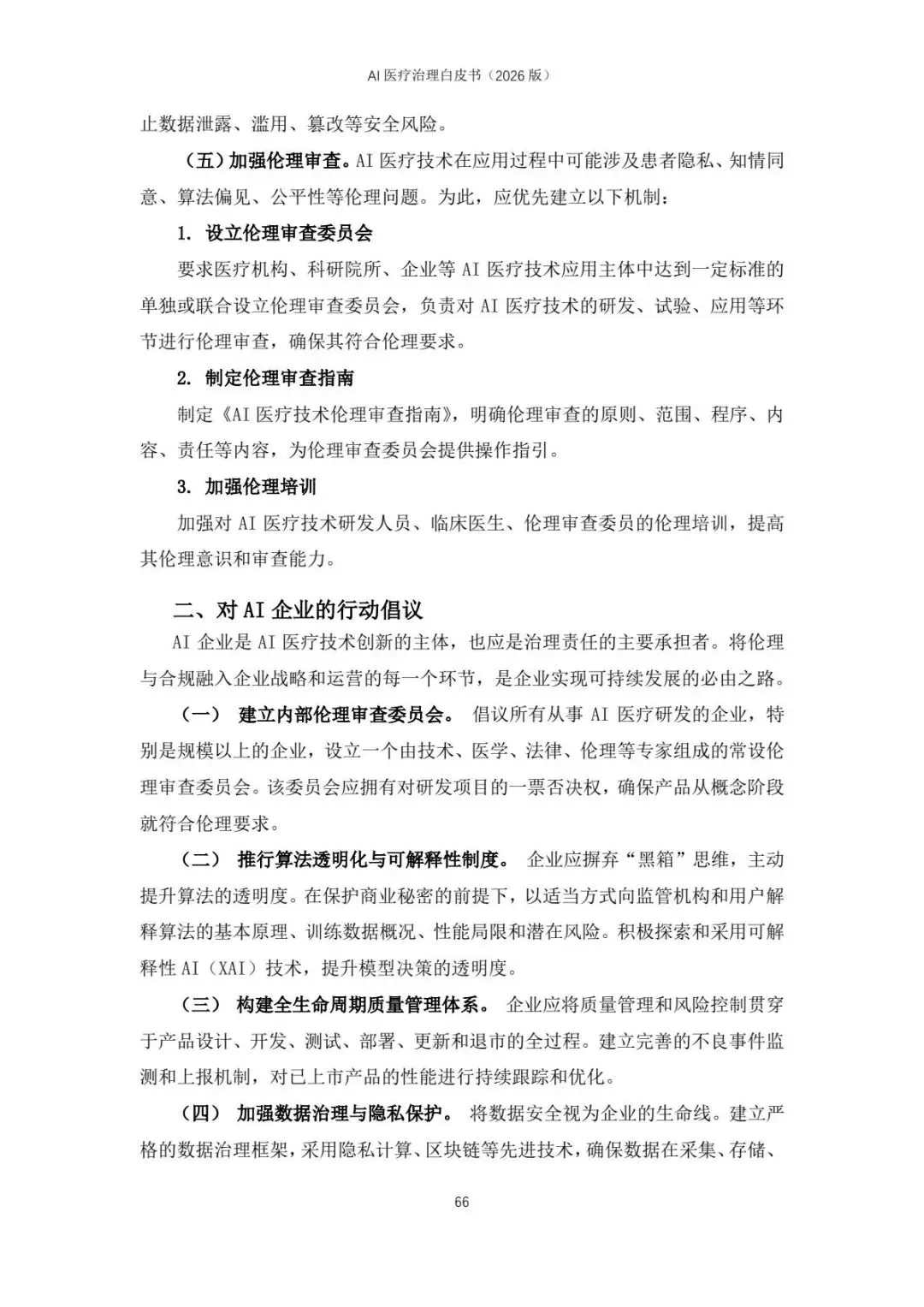
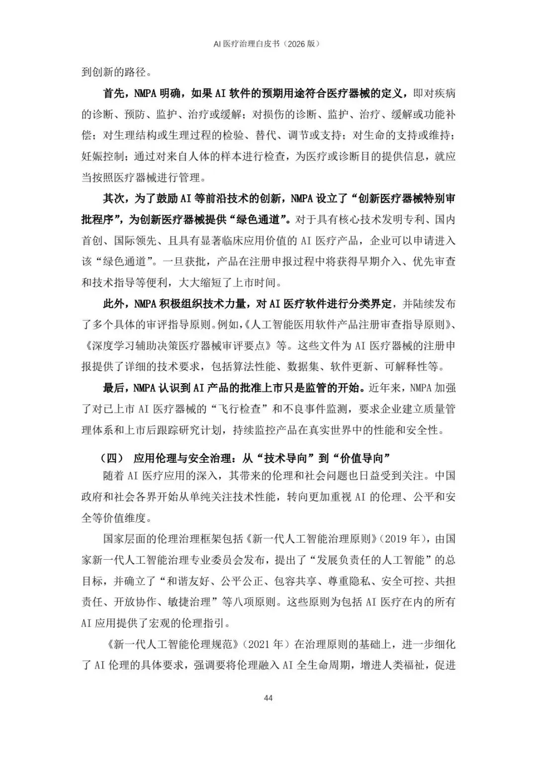
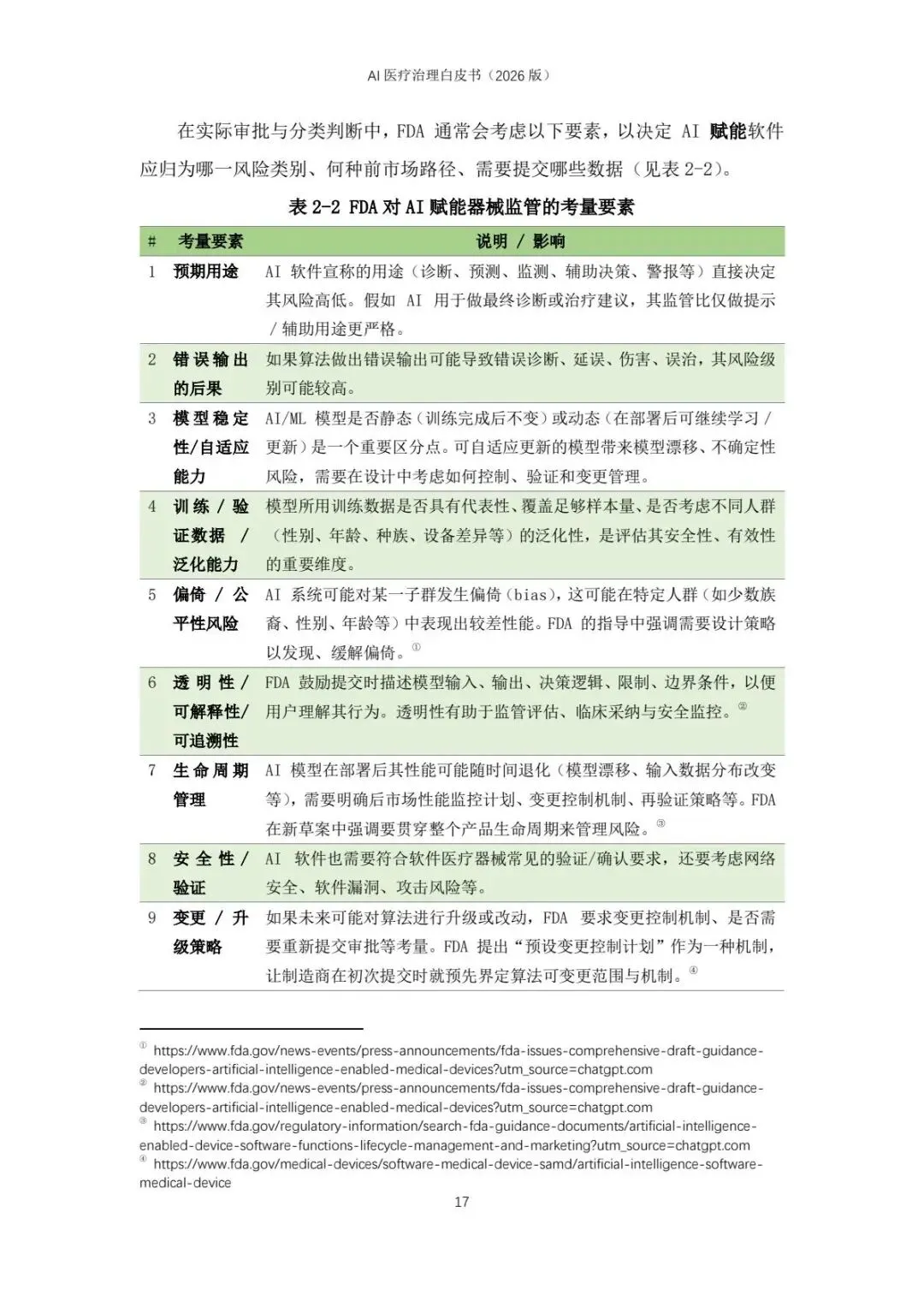
【行业研究报告】2026年AI医疗治理白皮书
日期:2026-01-30 10:59:45 来源:网络整理 作者:本站编辑
评论:0
【行业研究报告】2026年AI医疗治理白皮书
打赏
更多
>
同类资讯
• 报告全文 | 《AI计算节点发展研究
0
条
相关评论
推荐图文
推荐资讯
点击排行
0
1
福田汽车——2025企业能力分析研究报告
0
2
甘肃能化——2025企业能力分析研究报告
0
3
协鑫能科——2025企业能力分析研究报告
0
4
广西能源——2025企业能力分析研究报告
0
5
天山股份——2025企业能力分析研究报告
0
6
2026保险业智能体落地路线图研究报告-37页
0
7
IPO进展:港交所IPO排队企业分类报告
0
8
2026 年大厂财报:脸书、阿里减员8万人,但AI岗位的年薪涨疯了!
0
9
AI五行研报4:东阳光2025年三季度财报分析和预测
网站首页
|
关于我们
|
联系方式
|
使用协议
|
版权隐私
|
网站地图
|
排名推广
|
广告服务
|
积分换礼
|
网站留言
|
RSS订阅
|
违规举报
|
皖ICP备20008326号-18
(c)2008-2022 免费发布网 All Rights Reserved