需要下载完整版报告的朋友,可以扫下方优惠券付费成为会员,40000+份报告,随意下载,不受限制,报告涵盖全行业,星球保持每日更新。客服微信:sgcwjc

专业/及时/全面的行研智库
本报告聚焦融合型数据库的技术演进与实践应用,分析其在数据规模激增、AI技术发展背景下对传统数据库架构的挑战与突破。随着多模态数据、实时处理和跨场景协同需求的增长,传统“分库自治”模式暴露出数据孤岛、技术冗余和运维成本高等问题,推动了融合型数据库的兴起。该类型数据库通过统一架构整合多种数据模型、全场景处理引擎和多语法兼容能力,成为企业实现数字化转型的关键支撑。报告系统梳理融合型数据库的核心技术栈,涵盖多负载融合、多模融合、AI融合、软硬协同及基础保障五大方面,深入解析其技术逻辑与实现路径。同时,结合医疗、制造、电信、电力、政务和油气等重点行业案例,展示融合型数据库在实际应用中的价值与成效。在全球市场快速扩张的背景下,报告分析了融合型数据库的发展趋势与竞争格局,指出技术路径差异与融合深度成为行业竞争的关键维度。融合型数据库将从“架构原生”向“价值原生”演进,拓展应用场景至AI原生场景,并推动生态体系从单点兼容走向全栈适配。为规范行业发展,报告构建了融合型数据库的能力标准框架,涵盖技术能力、性能指标与评估方法,为企业选型、产品研发和政策制定提供参考。报告强调融合型数据库在数据基础设施建设中的战略意义,助力各行业提升数据治理能力,释放数据要素价值,推动数字化转型进程。
来源:大数据技术标准推进委员会














完整版报告已上传至星球,扫下方优惠券加入即可下载所有报告


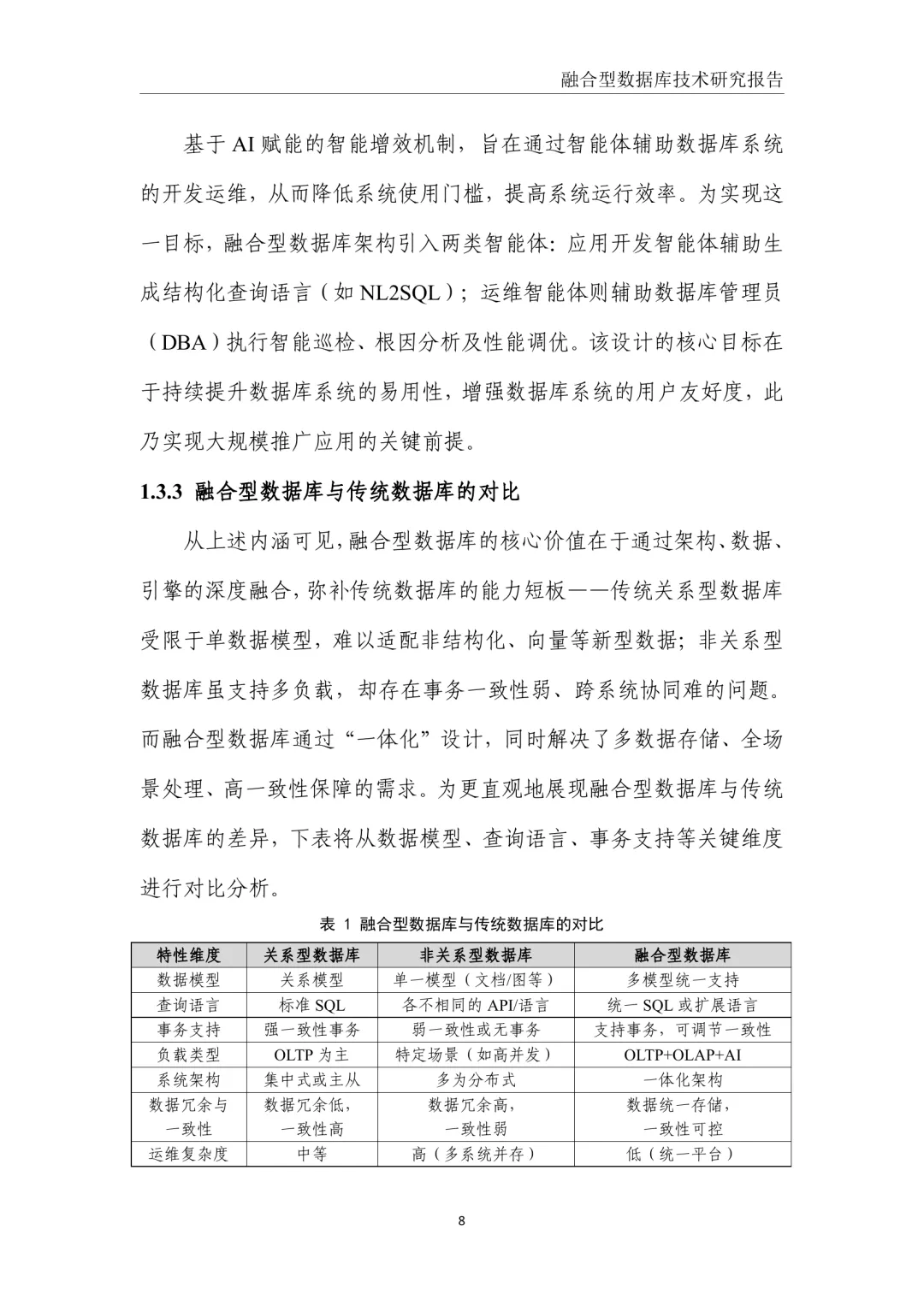
戳“阅读原文”下载报告


