提示点击上方蓝字订阅↑为职业成长加满油~
【报告内容较多,仅展示部分】文末附干货下载方式
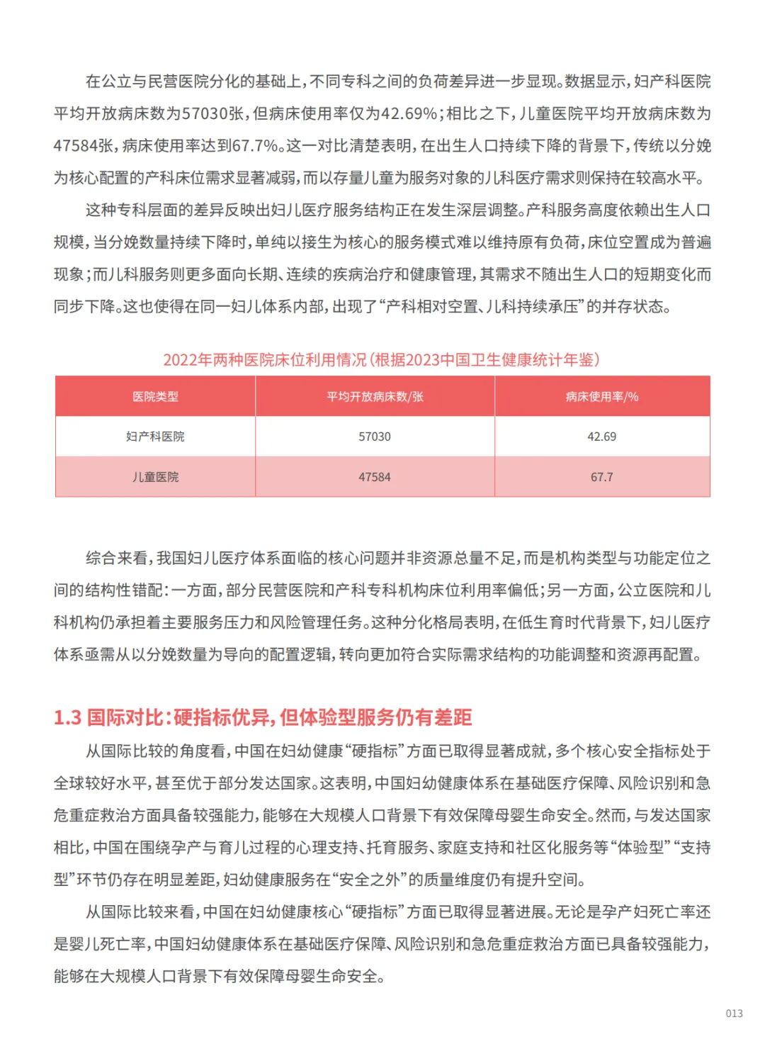
当前我国妇儿健康科普领域正经历需求转型,从规模型增长迈向质量型提升。数字化平台已成为信息供给主力,用户形成线上日常获取、线下风险兜底的使用模式,但整体生态仍存短板,优质资源分布不均、政策执行衔接不畅、专业科普与用户需求错配等问题突出,亟待构建以家庭需求为核心、专业可信为基础、智能协同为支撑的共创型新生态,借力AI科普、资质审核等手段破解发展瓶颈。
1.当前妇儿健康科普领域的核心矛盾是什么?
核心是已被充分激活的社会需求、专业意愿与技术潜力,和滞后割裂的系统性支撑生态不相匹配。需求端早已追求高质量内容,优质资源却存在结构性缺口,难以均衡覆盖。政策层面虽重视科普价值,但医院、医生与平台间存在执行断层,未能形成合力。海量线上信息中,专业内容与家庭真实需求脱节,即便有AI数字人科普等创新形式,优质内容仍难突围。
2.用户获取妇儿健康信息有哪些渠道特征,信任逻辑又是什么?
渠道上呈现清晰的分层兜底格局,92%用户把线上平台当作日常获取的默认选择,小红书和短视频平台使用频率最高,分别达61.70%和60.83%。而涉及疾病诊断、用药选择等高危决策时,70.85%用户会优先咨询线下医疗机构与医生,依赖专业力量兜底。信任上始终以专业背书为核心,医生和权威机构认证内容信任度最高,微信生态因背书明确成为最受信任的平台,这也契合了四部门对医疗科普资质审核的规范导向。
3.推动妇儿健康科普生态优化,关键要从哪些方向发力?
制度上需建立科学的科普价值评价体系,将科普成果纳入医生职称评审与医院绩效考核,破解付出无认可的困境。内容与平台端要搭建多模态内容体系,明确优质内容认证标准,推动平台把科学权重融入推荐算法,呼应资质审核对内容权威性的要求。技术层面要划定AI在科普中的辅助边界,强化数据安全,构建AI+医生+平台的协同模式,像儿童脑健康大模型那样精准对接需求,同时搭建需求反馈闭环,用数字化工具汇集家庭困惑,反哺内容优化。



















获取报告原文及海量企业数字化转型、大模型应用、新能源行业、碳中和、5G、元宇宙、区块链、智慧城市、短视频、微短剧等热门行业资料,专家PPT......等更多报告及行业方案、行业案例,请至星球:极光智库
【极光智库 | 你的职业成长加速器】 ——专注实战的行业知识共享社区
◆ 为什么选择我们?3大核心价值 ◆
✅ 省时:每日人工精选50+高质量报告
✅ 省钱:1个星球=10个垂直领域资源库(年省3000+订阅费)
✅ 省心:结构化知识库+行业术语词典
? 深度覆盖15+前沿领域:
AI大模型应用 | 企业数字化转型 | 新能源产业链 | 碳中和落地路径
5G+物联网 | 元宇宙商业场景 | 区块链技术 | 智慧城市解决方案
短视频运营指南 | 微短剧行业洞察 | 营销增长方法论...
? 会员专享资源库:
▷ 5000+份行业白皮书/案例集(含未公开内部资料)
▷ 300+套行业方案(商业计划书/可行性报告等)
? 加入我们你将获得:
1. 建立系统的行业认知框架
2. 获取决策支持的底层数据
3. 掌握先人一步的行业动向
▌常见问题解答
Q:适合哪些人加入?
→ 需要行业数据的市场人员 | 寻求转型机会的职场人 | 商业分析从业者 | 创新创业者
Q:资料如何获取?
→ 知识星球App端、网页端均已开放下载功能
让专业情报成为你的职场杠杆 与行业先行者共同进化 ↓↓↓
在星主的不断努力下,每周都会登上活跃星球榜前十,实际上作为一个资料分享的知识星球,意味着星主每天都是顶格在发很多的资料,加入本星球相当于加入10个专业星球!星球各行业资料分类标签见下图


资料领取方式:
本文获取方式:将文章分享至???圈,点击菜单栏“联系我们”,添加小客服领取哦



