提示点击上方蓝字订阅↑为职业成长加满油~
【报告内容较多,仅展示部分】文末附干货下载方式
6G作为国家战略级新型信息基础设施,是承载万物智联、数字孪生的核心支柱,正随第二阶段技术试验启动加速落地。其传输网聚焦大带宽、低时延等极致需求,核心是完成从“连接”到“超越连接”的跃迁,以动态智能、多维协同、全域安全为融合要素,依托八项关键技术构建四层智能协同架构,支撑通感算智安融合业务,按短期试点、中期建标、2030年后规模商用的路径稳步推进,赋能低空经济、具身智能等新场景。
1.6G传输的“超越连接”到底是什么意思?对应的架构又有哪些设计?
其实它打破了传统传输“高速管道+精准切片”的局限,把超宽精细、动态智能、多维协同、全域安全揉进核心能力,既追求超大容量与灵活带宽调度,又靠AI原生与数字孪生实现网络自智,同步达成跨域资源统筹与三维纵深内生安全。架构采用“四层+两大基础能力”模式,业务感知层精准捕捉需求,协同传输分组层实现超低时延转发,通道层负责弹性时隙复用,媒介层搭载超宽光电解接口,再搭配亚纳秒级高精度时间同步与分布式智能管控,形成完整的感知-决策-执行闭环。
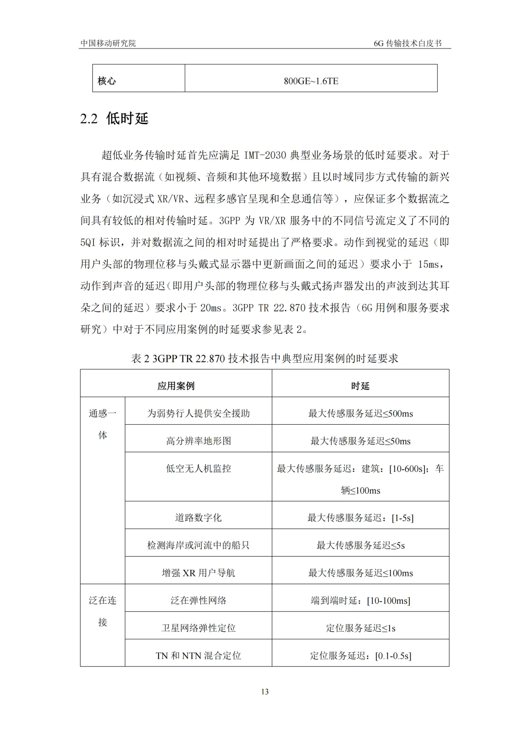
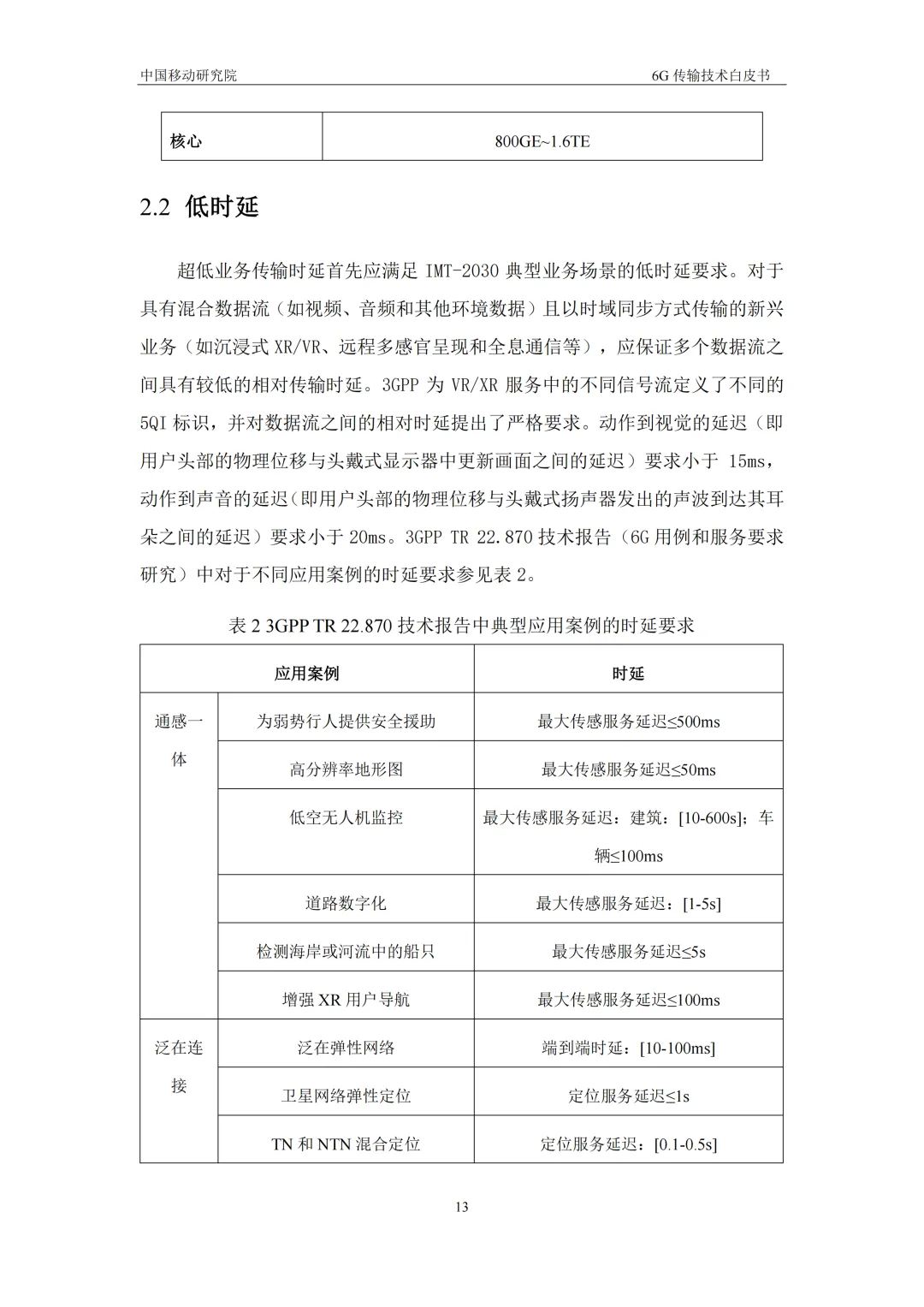
2.针对大带宽和低时延这两大核心需求,6G传输有明确指标和技术支撑吗?
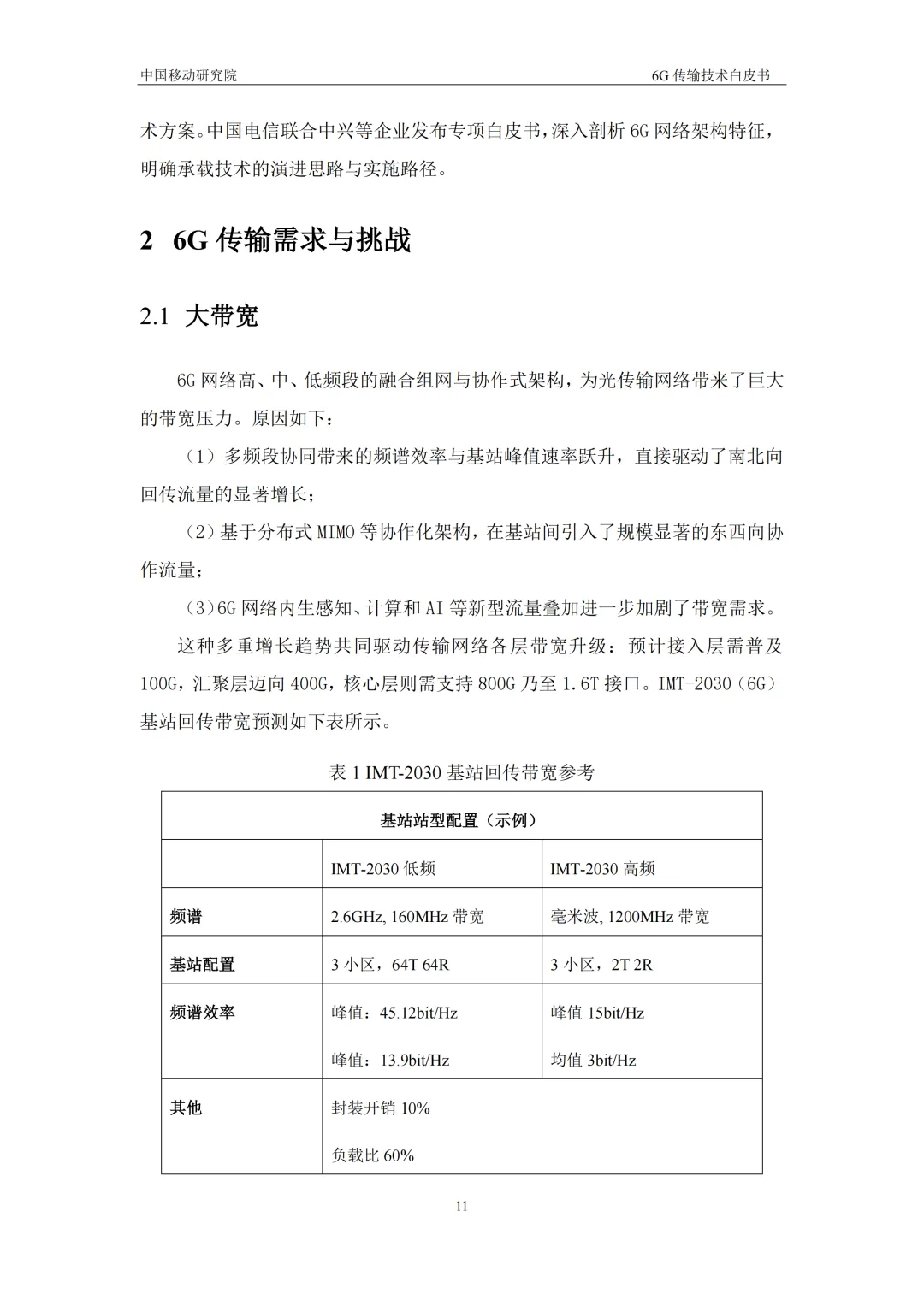
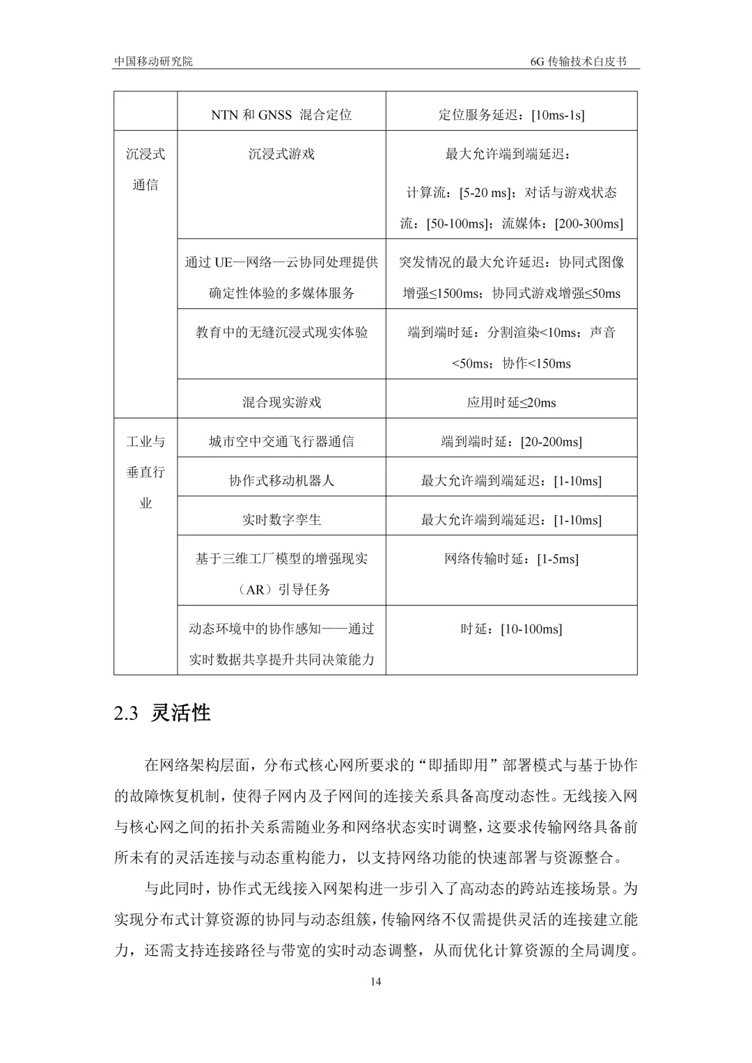
带宽方面,前传与接入层均需达到≥100GE,汇聚层≥400GE,核心层则覆盖800GE至1.6TE,普通地区核心层回传流量约709.8Gbit/s,热点地区可达913.81Gbit/s,靠超宽光电接口与灵活时隙粒度技术实现弹性适配。时延目标锁定亚毫秒级,协作式机器人、实时数字孪生需1-10ms,XR业务动作到视觉延迟控制在15ms内,依托跨层时隙对齐、物理层原生转发的超低时延技术,以及接口5ns级同步的极致时空技术筑牢保障。
3.哪些关键技术能直接支撑通感算智安融合业务?各自作用如何?
通感一体层面,智能感知技术实现业务与光路协同,极致时空同步则保障多信号承载的时间基准,像6G协作通感平台就靠这类技术提升定位精度。AI与计算融合上,分布式智能控制适配算力协同的动态连接,无损可靠传输技术以零丢包支撑AI训练推理。安全层面依托全域安全加密技术,结合量子保密筑牢内生安全防线,契合上海十五五规划中6G与量子科技融合的方向。多业务协同则靠多维通道技术控制时延差,灵活时隙粒度适配不同带宽需求,共同撑起低空经济、电力巡检等场景的差异化承载。




















获取报告原文及海量企业数字化转型、大模型应用、新能源行业、碳中和、5G、元宇宙、区块链、智慧城市、短视频、微短剧等热门行业资料,专家PPT......等更多报告及行业方案、行业案例,请至星球:极光智库
【极光智库 | 你的职业成长加速器】 ——专注实战的行业知识共享社区
◆ 为什么选择我们?3大核心价值 ◆
✅ 省时:每日人工精选50+高质量报告
✅ 省钱:1个星球=10个垂直领域资源库(年省3000+订阅费)
✅ 省心:结构化知识库+行业术语词典
? 深度覆盖15+前沿领域:
AI大模型应用 | 企业数字化转型 | 新能源产业链 | 碳中和落地路径
5G+物联网 | 元宇宙商业场景 | 区块链技术 | 智慧城市解决方案
短视频运营指南 | 微短剧行业洞察 | 营销增长方法论...
? 会员专享资源库:
▷ 5000+份行业白皮书/案例集(含未公开内部资料)
▷ 300+套行业方案(商业计划书/可行性报告等)
? 加入我们你将获得:
1. 建立系统的行业认知框架
2. 获取决策支持的底层数据
3. 掌握先人一步的行业动向
▌常见问题解答
Q:适合哪些人加入?
→ 需要行业数据的市场人员 | 寻求转型机会的职场人 | 商业分析从业者 | 创新创业者
Q:资料如何获取?
→ 知识星球App端、网页端均已开放下载功能
让专业情报成为你的职场杠杆 与行业先行者共同进化 ↓↓↓
在星主的不断努力下,每周都会登上活跃星球榜前十,实际上作为一个资料分享的知识星球,意味着星主每天都是顶格在发很多的资料,加入本星球相当于加入10个专业星球!星球各行业资料分类标签见下图


资料领取方式:
本文获取方式:将文章分享至???圈,点击菜单栏“联系我们”,添加小客服领取哦



