
报告来源:腾讯云
下载报告:订阅〔研报合集〕vip权益
粉丝福利:免费领取 9000+ 精选报告
(每日分享最新重磅报告,与投资人、创业者、行业研究员、企业高管等群成员互动交流,实现人脉拓展、资源对接、项目合作等)
腾讯云联手积成电子发布白皮书,提出“AI+燃气”全场景智能体方案:以混元、DeepSeek等大模型为引擎,构建知识库、对话报表、数智人、智能巡检、质检、监盘六大应用,实现“即问即答、即说即报、即拍即判、即测即警”。
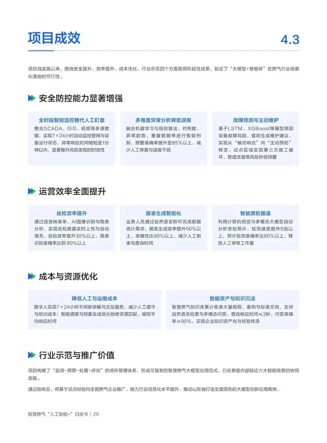
泰能天然气试点验证:泄漏分钟级响应、隐患100%闭环、巡检效率提30%、报表提速50%、人工审核减80%。架构采用“云-边-端+行业大模型”,支持多云异构算力与插件式扩展,为城镇燃气提供可复制、可推广的智能化转型范式。






































快速把握市场格局,了解企业分布。 获取关键数据,如规模、增长、价格。 洞察技术发展趋势,把握创新方向。 分析市场走向,预测需求与热点。 评估政策影响,理解政策导向。 剖析竞争对手,了解其战略与产品。 发现行业机遇与挑战,提前布局。 获得专业见解,借鉴成功与失败经验。 为决策提供信息,降低风险。
助企业战略规划,明确发展方向。 优化企业运营,提升资源利用效率。 助投资者评估价值,降低投资风险。 为政策制定提供参考,引导产业升级。 推动行业创新,提升竞争力。 促进企业合作,实现资源共享。 提高应变能力,快速响应市场变化。 构建可持续行业生态。 提升行业认知与决策水平。


