
资料来源:网络(如有侵权请联系作者删除)
获取方式:PDF完整版文末扫码获取
周包资料:9月第2周
更多资料:2022行业资料包
内容摘要
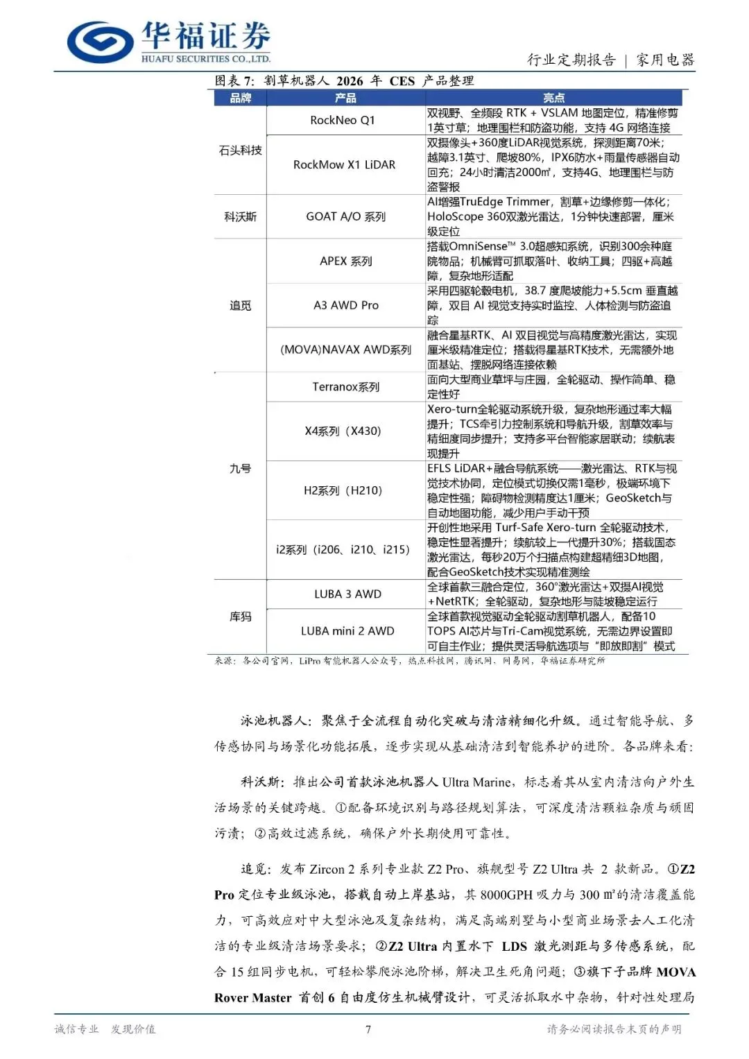
当地时间 1 月 6 日至 9 日,2026 年国际消费电子展(CES 2026)在美国拉斯维加斯举行。国产品牌在扫地机器人、庭院机器人、NAS私有云存储等品类继续引领行业技术迭代:石头科技推出全球首款采用轮足结构、具备楼梯清扫能力的扫地机器人 G-Rover;科沃斯推出首款泳池机器人,补充庭院机器人产品矩阵;九号公司推出 9 款割草机器人,侧重技术方案融合+全轮驱动克服复杂地形;绿联科技推出 AINAS 产品,首次将本地 AI 大模型融入存储系统。产品力持续完善、品类渗透率提升有望持续兑现,建议关注引领全球技术变革的中国创新企业石头科技、科沃斯、九号公司、绿联科技。
报告内容







受篇幅限制,仅为部分报告预览
完整版PDF领取方式
长按复制下方【暗号】
家用电器行业定期报告:从CES看2026年科技家电新品趋势-260118-华福证券-18页
发给客服领取对应资料
识别下面二维码添加客服


-------------------------------------------------------------------------
*免责声明:以上报告均为本公众号通过公开、合法渠道获得,报告版权归原撰写/发布机构所有,如涉侵权,请联系删除;本号报告为推荐阅读,仅供参考学习,不构成投资建议。

往期报告精选▼











点分享

点收藏

点点赞

点在看


