
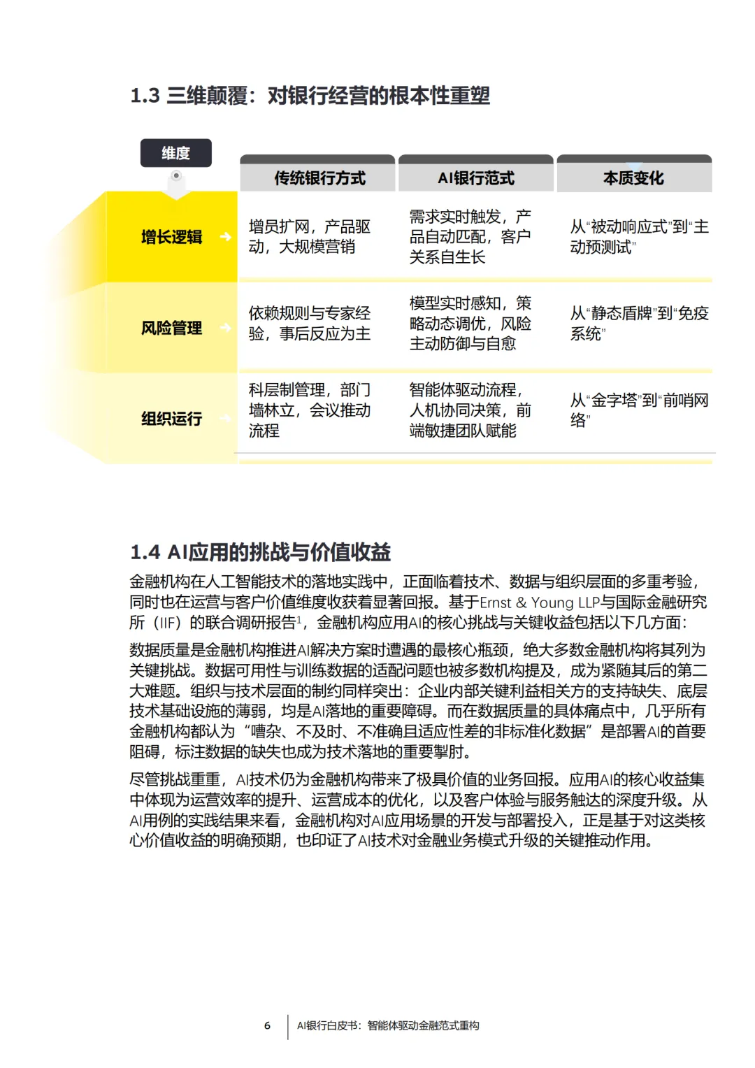
《AI 银行白皮书:智能体驱动 金融范式重构 中国道路、全球视野与实施路径》系统阐述了人工智能对银行业的革命性影响。当前,AI 正从金融行业的 “增效工具” 升级为核心生产力,推动银行从 “人驱动流程” 向 “智能体协同驱动流程” 根本性转变,AI 银行已成为嵌入千行百业的 “智能价值单元”。
全球范围内,AI 银行建设聚焦治理、人才与规模化三大核心,国际领先银行普遍将 AI 治理纳入全面风险管理,重视复合型人才培养与体系化运营。中国则在 “安全稳妥有序” 的政策框架下,形成了分层创新、多元探索的特色路径,国有大行、股份制银行与区域性银行各有侧重,AI 应用已贯穿客户经营、风险合规、运营财资、科技数据基建四大领域,正从 “AI 赋能” 向 “AI 原生” 跃迁。
安永构建的 “五阶成熟度评估模型”(试点、应用、流程重构、业务融合、超智能原生体),从智能体成熟度、数据与模型生态、组织与人才、技术架构、价值与治理五大维度,为银行定位与进阶提供了科学工具。转型成功的关键在于实现客户经营、风险管理和可信治理三大核心能力的同步跃迁,需坚守价值引领、生态共筑、治理护航原则,分阶段推进数据资产化、模型协同、组织重构等核心任务。
针对中小银行,白皮书提出 “战略性聚焦 + 生态化赋能” 的敏捷路径,建议聚焦高价值场景、借助外部生态补位。同时,人才培养的 “金种子” 计划、组织向敏捷网络结构演进、动态适配的风险治理模型,为转型提供了全方位支撑。未来,AI 银行将迈向以人为本的智能金融新阶段,中国的实践有望为全球智能金融发展提供独特样本。
以下为报告节选内容(来源:安永)








完整版可下载:

1、2026年一表通监管要求下的数据管理建设思路与策略讨论报告
2、2026年智启对公,共赢未来-对公AI落地路径探讨报告
3、2026年TEZ引擎+LAKEHOUSE金融级数据中台重构创新实践报告
4、2025年智能体时代:重塑企业未来报告-医疗保健和生命科学行业
5、2025人工智能3.0:智能浪潮下的法律、博弈与战略报告
6、帆软可信数据空间解决方案
7、人工智能时代的黎明:青少年、家长与生成式AI在家庭及学校的应用现状
8、2025年任务驱动式智能互联技术白皮书
9、2025全球可信AI治理与数据安全报告
10、新能源“无人化”场站解决方案白皮书
11、车云一体,新智能下的新机遇白皮书
12、政务行业解决方案及落地案例
13、飞驰云联-数据流通的破局之道:隔离+摆渡创新实践白皮书
14、新兴的能动性企业:领导者如何驾驭人工智能新时代
15、安全牛:车联网靶场应用指南(2025)
16、以电网数字孪生为基座促进AI4EE相关研究
17、2025年技术雷达:AI推理、机器学习编排与代理型AI工具及平台研究报告(英文版)
18、2025年人工智能在包容性发展领域的应用:AI赋能普惠金融研究报告(英文版)
19、Token调用背后的模型商业化和要素分析
20、企业竞争图谱:2025年智能物流车
21、AI银行白皮书:智能体驱动 金融范式重构 中国道路、全球视野与实施路径
22、AI、机器人、无人驾驶、商业航天、脑机接口、新能源:马年看“马”:马斯克概念股票池及主题指数
23、行业深度报告:超节点:光、液冷、供电、芯片的全面升级
24、Agentic AI时代的算力重构:CPU,从“旁观者”到“总指挥”的价值回归


