推广 热搜: 采购方式  甲带  滤芯  气动隔膜泵  带式称重给煤机  减速机型号  无级变速机  链式给煤机  履带  减速机 

美股2025Q4财报总结:Meta

   日期:2026-01-30 10:17:44     来源:网络整理    作者:本站编辑    评论:0    
美股2025Q4财报总结:Meta

声明:本文仅供参考,不构成投资建议,股市有风险,投资需谨慎!如文中有侵权请联系删除,谢谢!

来源:20260128 Meta 2025Q4财报电话会

1、Meta的业务
本质上就是 “更多的人每日使用APP * 每日使用时长不断增加,即单日内流量不断增长,然后再讲广告分配到每个人身上去。流量是基础,广告是货币化收入”。——腾讯的广告业务也是一样的,像字节,小红书这些都差不多。
2、Meta发展AI的目的
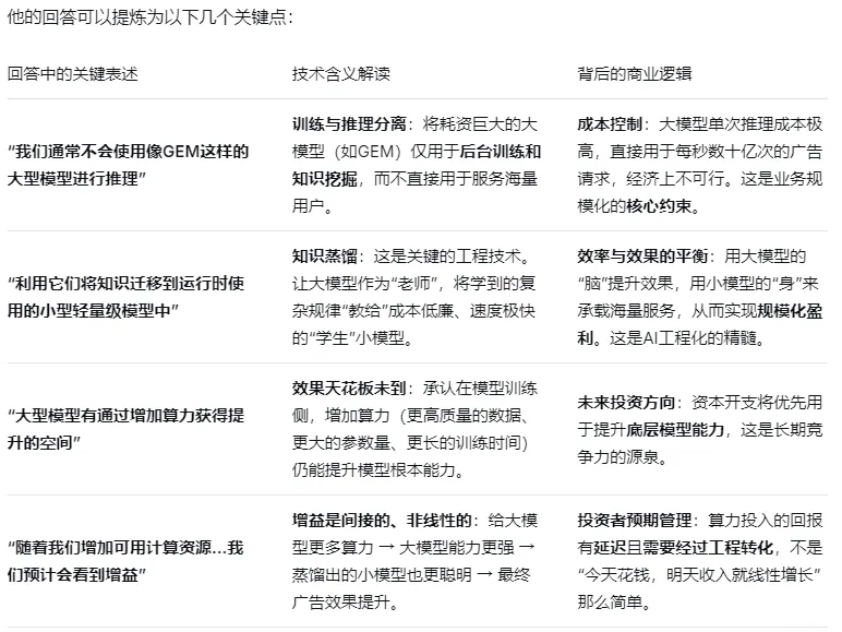
(1)我觉得最核心的是因为可预见的未来,AI超级助手会成为每个人的标配,谁开发出来了这个AI超级助手,本质上就会成为一款超级大的APP,Meta这种全球最强大的C端厂商之一必然是要布局的,不然这款别人家APP的厂商回头来搞社交,不就动了Meta的基本盘了吗,即使别家不动社交基本盘,也会来蚕食现有广告业务的份额,所以Meta必然要往前争。——关于AI超级助手,Meta是将其解释为“因为其理解每个人的背景、历史、兴趣、内容和社交关系,本质上就是能洞察个人独特的背景信息,然后基于此来提供个性化的服务”。其实像豆包手机、千问1月的发布会是在提供通用AI服务,是比较被动的根据个性化的需求提供,而1月下旬火起来的Clawbot则是能或主动或被动的提供更加复杂的个性化服务。我感觉这些可能还不完全是Meta所描述的那样,Meta应该能在已有的信息基础上挖掘出更多的东西来。
还有另一层是Meta给出的解释,就是AI大模型是一切应用的基础,这种核心技能必须掌控在自己手上。
有一个分析师问题明确提到关于Meta是否真的需要一个通用模型
(2)短期来看,AI大模型的发展和当下业务也是匹配的。
一是收入端,上面1中提到的流量与广告现在是由推荐算法来匹配的,而Q4电话会则明确提到会将LLMs和推荐系统融合(这和之前老黄的演讲还有台积电Q4电话会的上提到的一致,计算基础设施正在从CPU迁移到GPU),也就是让推荐系统更加智能化,本质上就是“让信息流和个体更适配(被动展示—>更精准的被动展示—>主动生成),从而吸引个体流量进一步增长+让广告和个体也更适配,从而加速广告业务也就是收入的增长”。
二是成本端,或者说是工具端/生产端,Meta提到了几个方面:
针对Meta自身,“AI工具让公司内部极具才华的个人能完成以前需要团队才能完成的项目,借助AI coding工具大幅提高产出”;
针对C端用户,“开发AI产品,比如AI视频本地化配音”、“AI辅助媒体创作”;
针对广告主,“向广告主提供Meta AI 商务助手功能”、“广告创意生成”、“Business AI即AI客服代表”、“增量归因”。
3、其他要点
(1)Meta表示正在重构AI业务,在未来几个月里,将陆续推出首批围绕人工智能的模型、产品和业务。
(2)关于商业化:我们在 Meta AI 领域深耕已久,目前可以看到当这类产品达到我们期望的规模和深度时,整个行业已开始探索其商业化路径。我们认为订阅服务、广告投放以及相关衍生领域都将充满机遇。
有一个分析师问题明确提到关于算力投入和商业化回报
(3)关于Manus收购:我认为还有一点值得特别指出,因为我们俩在开场发言中都没有提到关于Manus 的收购。这个案例很好地说明了——已经有大量企业付费订阅其工具来加速业务成果,而将这类能力整合进我们的广告和业务管理平台,就能为依赖我们平台的千千万万企业提供更完整的解决方案。这种整合将产生强大效应:既能帮助企业通过我们现有产品加速取得成果,我相信也会催生新的业务增长线。
(4)关于Agent:Agent如今真正开始发挥作用的事实本身就意义深远。我们已经开始看到,采用这些工具的人员生产力得到了显著提升。善用这些工具者与未使用者之间存在着巨大差距。在我看来,这种动态将深刻影响整个行业乃至整体经济——就提升企业运营效率和生产力而言。
4、其他可参考中信总结:

Meta 4Q25季报速评:收入及OP指引大超预期,未来数月发布新模型【中信证券前瞻】

【财务概览】公司4Q25总营收为598.93亿美元(同比+24%,一致预期586亿美元),运营利润247.45亿美元(同比+6%,一致预期240亿美元),对应运营利润率41%,净利润227.68亿美元(同比+9%,一致预期212亿美元),自由现金流140.77亿美元(同比+7%),每股摊薄收益为8.88美元(同比+11%)。4Q25公司并支付13.4亿美元股息。

【Family of Apps】4Q25营收589.38亿美元(同比+25%),运营利润307.66亿美元(同比+9%)。季度末,Family DAP达35.8亿(同比+7%),广告展示量同比增长18%,广告平均单价同比增长6%,电商广告增长强劲。AI推荐系统持续驱动广告效率提升,正在探索LLM与Facebook、Instagram、Threads以及广告推荐算法的融合;Reels与视频内容生态进一步巩固用户粘性,Instagram Reels美国地区用户时长增长超30%。

【Reality Labs】4Q25营收9.55亿美元(同比-12%),运营亏损60.21亿美元(亏损同比+21%)。Quest系列销售季节性放缓;Ray-Ban Meta AI眼镜持续迭代,销量同比增长超两倍。

【业绩指引】1)预计1Q26总营收535~565亿美元(同比+26%~34%,一致预期514亿美元,含约4%汇率正向影响);2)2026全年总支出1620~1690亿美元,费用增长主因基础设施折旧、第三方云服务及AI人才薪酬;3)2026全年资本支出1150~1350亿美元(较2025年的722亿美元同比+59%~87%),主因Meta Superintelligence Labs及核心AI基础设施投入,预计将大幅提升capacity,但在此之前算力供给仍紧缺;4)预计2026年Family of Apps运营利润同比增长,Reality Labs运营亏损与2025年相近;5)预计2026全年有效税率13%~16%;6)继续关注欧美监管环境对广告业务的潜在影响,特别是青少年相关议题及Less Personalized Ads产品调整。

 
打赏
 
更多>同类资讯
0相关评论

推荐图文
推荐资讯
点击排行
网站首页  |  关于我们  |  联系方式  |  使用协议  |  版权隐私  |  网站地图  |  排名推广  |  广告服务  |  积分换礼  |  网站留言  |  RSS订阅  |  违规举报  |  皖ICP备20008326号-18
Powered By DESTOON