
报告来源:中国信通院
下载报告:订阅〔研报合集〕vip权益
粉丝福利:免费领取 9000+ 精选报告
(每日分享最新重磅报告,与投资人、创业者、行业研究员、企业高管等群成员互动交流,实现人脉拓展、资源对接、项目合作等)
报告提出“算力互联网”概念:像用电一样用算力,通过统一标识、协议与调度平台,把分布式的智算、通算、超算和高速网络连接成一张逻辑大网,解决“找不着、调不动、用不好”的痛点。
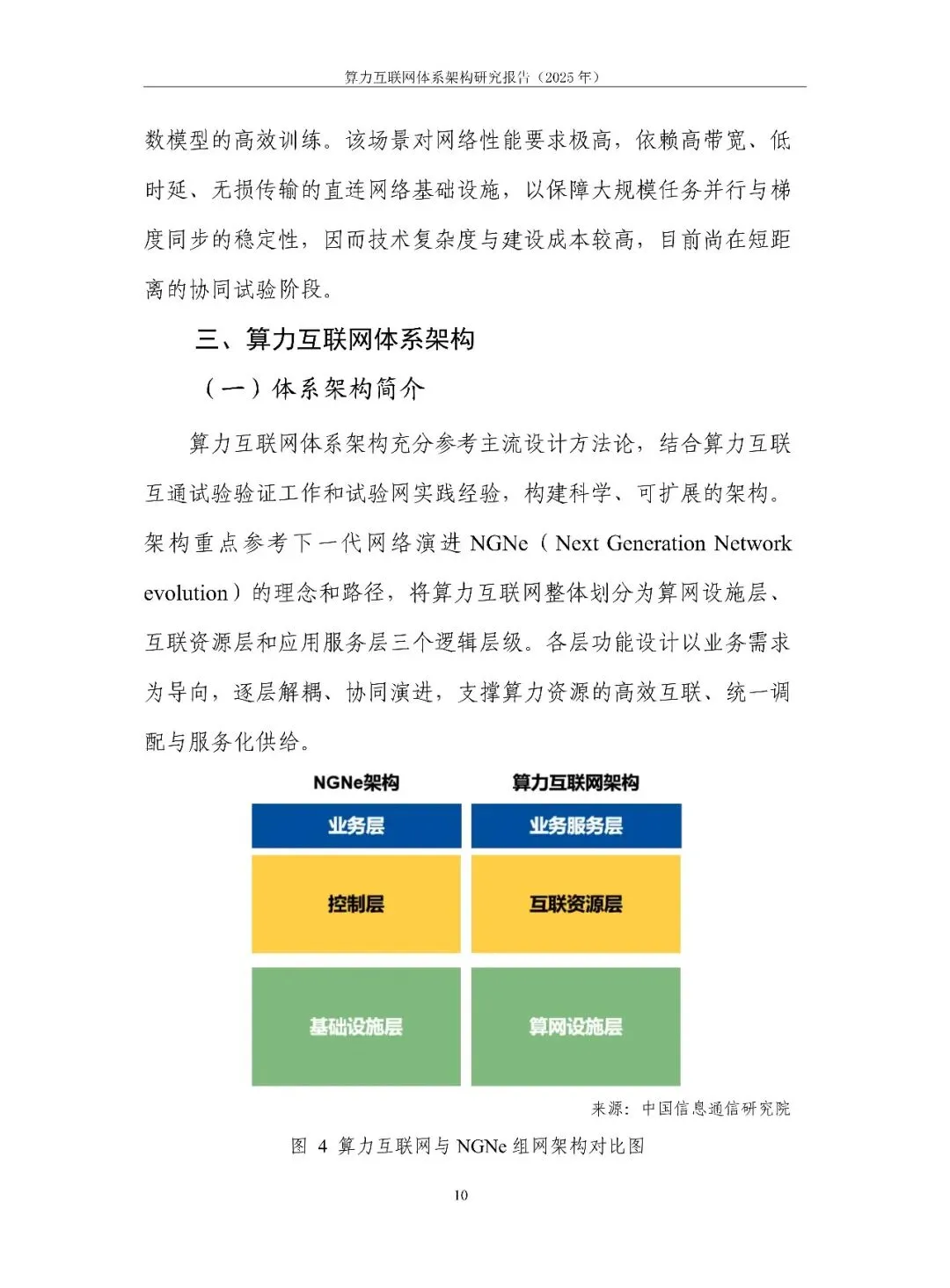
架构分三层:算网设施层(数据中心+400G/800G/RDMA等高性能网络)、互联资源层(国家-区域-行业“1+M+N”平台,统一标识、并网、计量)、应用服务层(任务式、卡时/Token计费,云电脑、云游戏、AI推理等)。关键技术包括全光网、长距RDMA、弹性网络、算力标识、任务编排、无损传输等。建设进展:国家平台已接入117 EFLOPS,三大运营商试验网覆盖60+社会算力、服务700万用户。
建议:先试点后推广,以设施互联、资源互用、业务互通、场景赋能为抓手,统一标准,打造全国一体化算力大市场。










































快速把握市场格局,了解企业分布。 获取关键数据,如规模、增长、价格。 洞察技术发展趋势,把握创新方向。 分析市场走向,预测需求与热点。 评估政策影响,理解政策导向。 剖析竞争对手,了解其战略与产品。 发现行业机遇与挑战,提前布局。 获得专业见解,借鉴成功与失败经验。 为决策提供信息,降低风险。
助企业战略规划,明确发展方向。 优化企业运营,提升资源利用效率。 助投资者评估价值,降低投资风险。 为政策制定提供参考,引导产业升级。 推动行业创新,提升竞争力。 促进企业合作,实现资源共享。 提高应变能力,快速响应市场变化。 构建可持续行业生态。 提升行业认知与决策水平。


