
关注我们,看「有营养」的数字中国


? ???此处查阅数字中国资料库目录_➕:Liangjiansz享受优惠加入!
温馨提示
【本文底部:加入微信交流群、获取PPT\WORD数字化解决方案下载、本行业更多内容】
导语
转载请注明出处!
一、2025 年低空经济发展核心成果
(一)制度管理:筑牢发展根基
- 政策规划
顶层设计:低空经济连续 2 年写入《政府工作报告》,纳入 "十五五" 规划建议,战略定位明确 推进原则:国家发改委提出 "先载货后载人、先隔离后融合、先远郊后城区" 的 "三先三后" 原则 地方响应:30 个省(区、市)将低空经济纳入年度部署,广东、山东等出台专项政策 - 法规标准
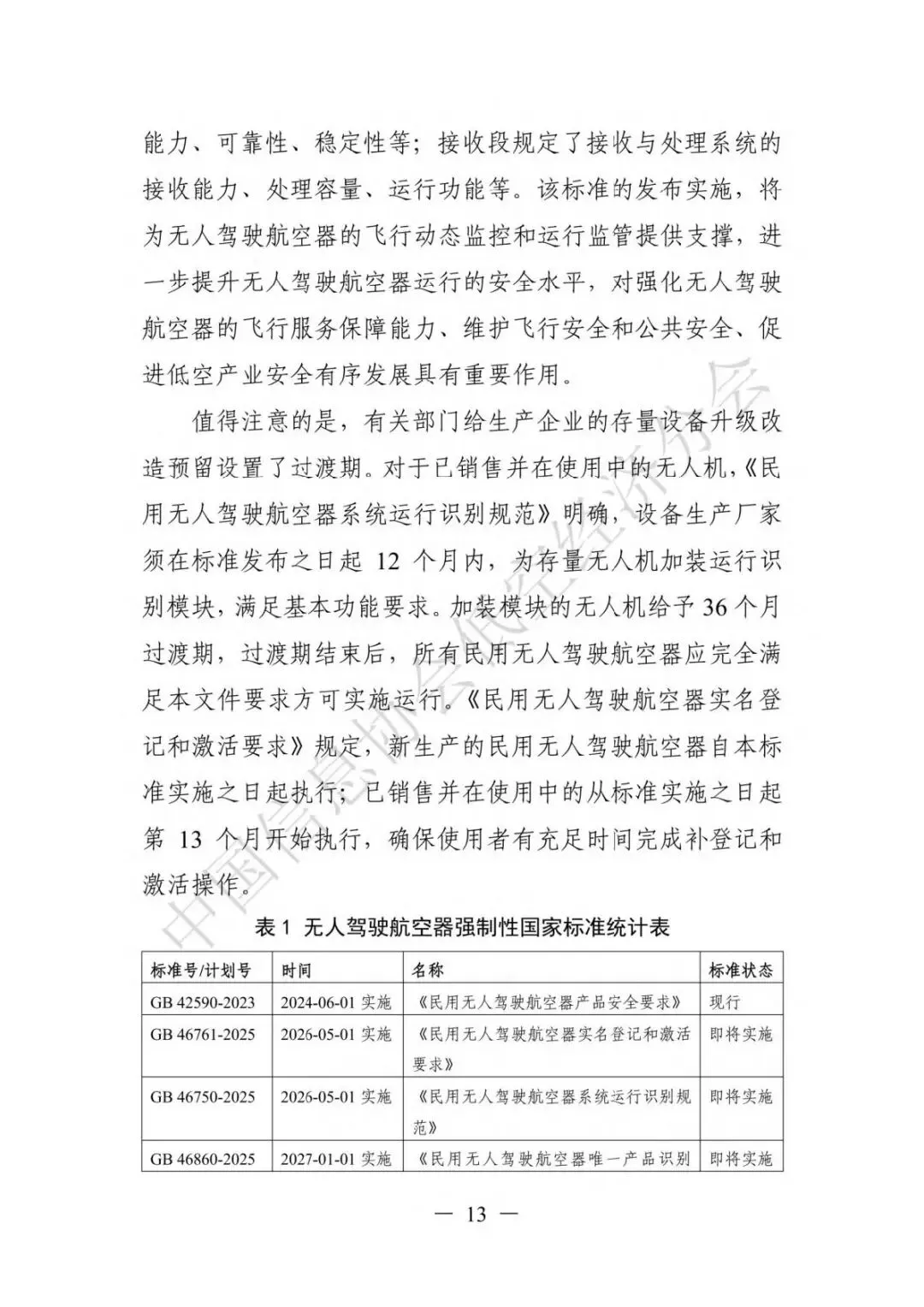
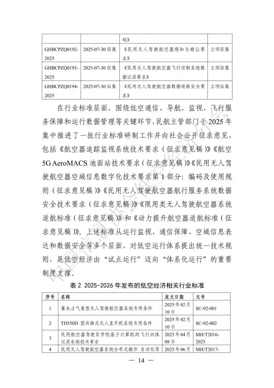
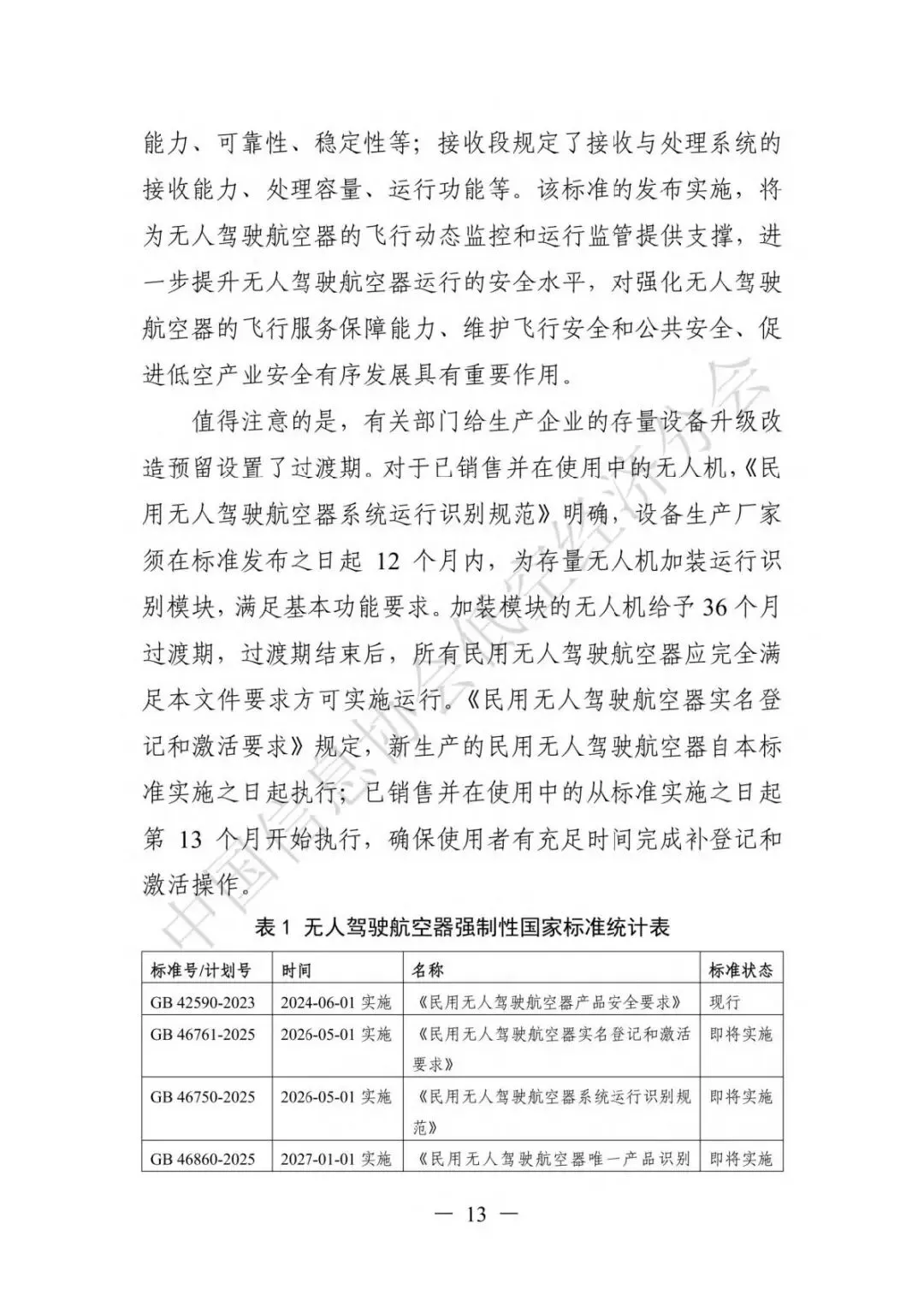
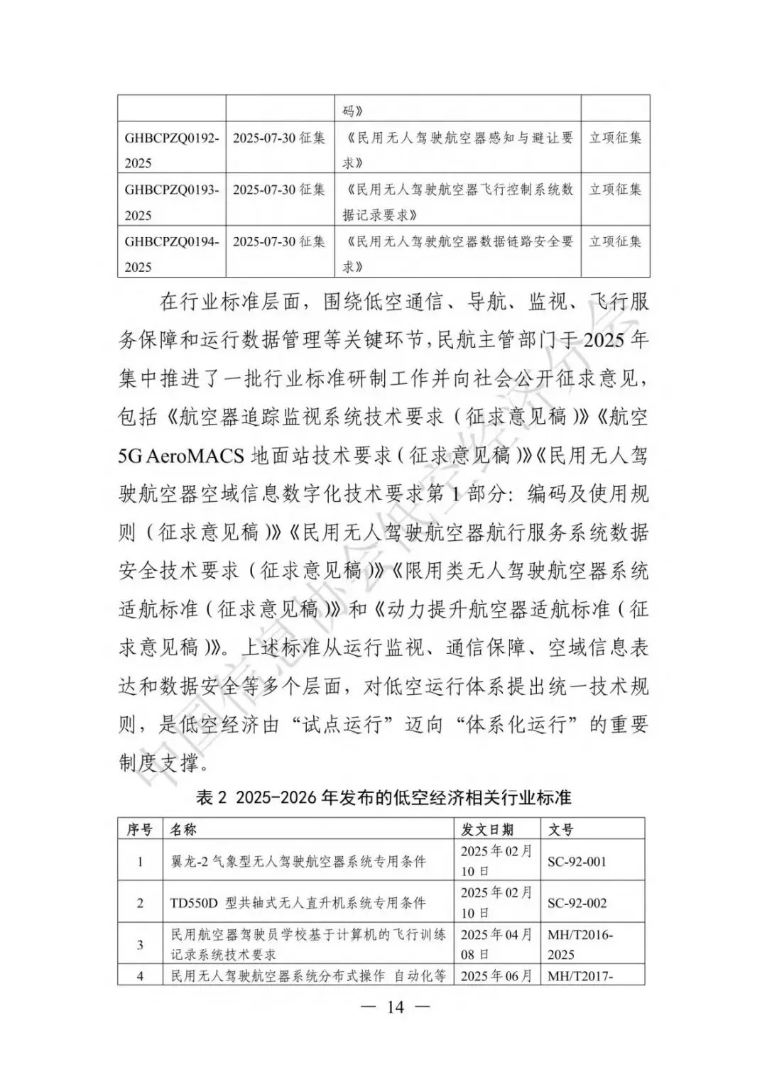
法律突破:新修订《中华人民共和国民用航空法》发布,2026 年 7 月 1 日施行,首次明确无人驾驶航空器制度 强制国标:发布《民用无人驾驶航空器唯一产品识别码》等 3 项强制性国家标准,覆盖产品全生命周期 统计分类:国家发改委发布《低空经济及其核心产业统计分类 (试行)》,划分 4 大类 23 中类 65 小类 - 安全管理
法律支撑:新修订《治安管理处罚法》明确低空飞行违法行为处罚规则 监管协同:形成行业监管与公共安全执法协同格局,上海、北京开展 "黑飞" 专项整治 地方制度:上海、山东等出台低空飞行安全管理办法 - 空域管理
体制优化:川渝等推进跨省低空飞行协同管理,试点低空大通道 空域划设:江苏、浙江等多省发布无人驾驶航空器适航空域范围 航线规划:南京获批航线 183 条,总里程超 3000 公里
(二)产业发展:多维度协同推进
(三)面临的主要挑战
安全与发展的平衡:需统筹 "管得住" 与 "放得开",防范多重安全风险 区域发展同质化:31 省市均纳入规划,存在 "内卷式竞争" 苗头 有效需求培育:部分场景变现能力弱,企业盈利路径不清晰 央地衔接:制度细则、管理口径需进一步统一 基础设施常态化:设施供给与需求匹配度不足,信息协同待强化 治理能力协同:风险形态升级,多主体责任闭环未完全形成
二、"十五五" 发展展望
(一)地方规划布局
共性:30 个省(区、市)将低空经济纳入 "十五五" 规划,均强调安全与产业培育 差异:东部侧重高端制造与场景融合,西部侧重特色应用(如低空旅游、农业植保)
(二)战略定位与重点任务
战略定位:新质生产力重要引擎、现代产业体系支柱、惠民创新实践 重点任务 完善低空安全管理体系,健全法规标准 适度超前建设低空基础设施与智能网联系统 突破 eVTOL、智能感知等关键技术 分类拓展应用场景,培育有效需求 强化人才、金融、保险等要素保障
(三)2026 年发展关键方向
政策细则落地:监管边界、技术标准等进一步细化 安全体系升级:实现全过程可追溯闭环管控 空域高效供给:"一键申报、随报随批" 推广 制造业突破:eVTOL 小批量交付,工程化能力提升 场景纵深拓展:低空物流、应急救援等规模化
(四)发展建议
坚持安全为要,压实全链条安全责任,构建 "智慧 +" 防控体系 因地制宜发展,避免同质化,推广典型场景最佳实践 需求牵引惠民,实施场景清单化管理,探索可持续商业模式 夯实基础保障,强化政府统筹能力、科技创新与人才培育
以下是方案内容



















































扩展阅读
【智慧城市交流群】请➕:Liangjiansz
【低空经济具体项目建设合作】请➕:Wyupei77777
★
新质生产力 低空经济系列热文推荐
☑
☑
☑
☑
☑
☑
☑
☑
低空经济 50 大应用场景:开启低空领域的无限可能
☑
☑
☑
更多的低空经济产业研习文件(部分展示):




资料下载方式
关注并回复以下内容
“低空经济产业资料参考“
获取完整版介绍资料!
免费获取有效期:7天
1、点击上方关注“亮见数字城市”公众号,公众号后台回复关键字:“低空经济产业资料参考”,免费获取介绍资料下载(仅限PDF文件)的答复。
2、星球会员直接进星球号智慧城市星球智库,获取下载近万份Wrod、PPT方案(可编辑文件)、行业报告、地方数字化政策、招标资料等资料。
即日起,为打击复刻仿造的自媒体,可凭任意低于本星球价格相同资料库的星球截图,+Liangjiansz可享受截图星球价格加入!!!未能提供的,也可获得特价优惠加入!

知识星球部分资料示例(由于资料数量庞大且持续更新,此处仅展示):

来源/xxx
编辑/XXXXX


# 更多数字经济智慧城市合集推荐 #

电话
:189-1127-7732

微信
:Wyupei77777

邮箱
:wdl@vip.163.com

介绍:亮见数字城市
请留下你指尖的温度
关注+星标

每天看好文
以亮见致远见
消除一切数字中国知识鸿沟
一起见证数字
中国新力量
温馨提示:本文由亮见数字城市整理精心推荐,在编制过程中引用了互联网公开信息资源并尽可能地对有明确来源的信息注明了出处,在此对各类信息资源的提供者表示感谢,所引用内容其著作权和版权归原作者、来源媒体、原网站所有。但是我们也知道,凡事总有可能挂万漏一,对本文没有注明来源的内容提供者同样表示感谢。
推广的内容如有侵权请您告知我们会在第一时间处理或撤销;互联网是一个资源共享的生态圈,我们崇尚分享。如果任何单位或个人认为本文内容可能不规范使用,欢迎及时联系我们,我们将对相关内容进行处理。
本站所载文章纯属作者个人观点,仅供参考,不代表亮见数字城市立场。

一键三连「分享」、「点赞」和
一键三连「分享」、「点赞」和「在看」
数字中国前沿科技动态日日相见~






