
“数据洞察未来”是见鹿报告的核心理念,作为投资、研究、产业、传播有价值的信息兼具的综合性平台。
本篇报告可以通过扫下方知识星球下载!


今天分享的是:2026AI银行白皮书
报告共计:39页
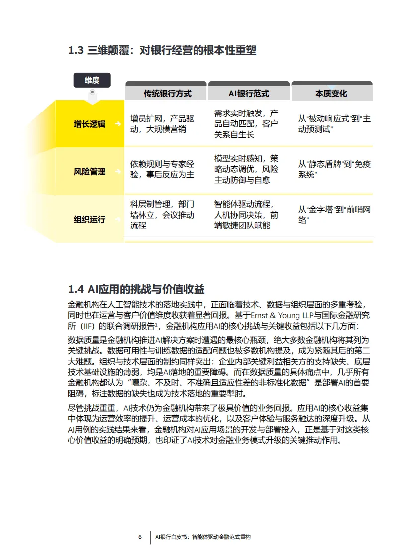
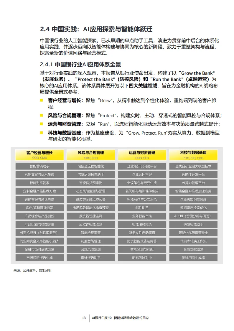
《2026AI银行白皮书》核心聚焦智能体驱动下的金融范式重构,指出AI已从金融业增效工具升级为核心生产力,AI银行本质是“智能驱动增长引擎+自主运行风险体系+人机协同组织范式”,以智能体为基本单元实现业务流程从“人驱动”到“智能体协同驱动”的根本转变。中国银行业在“稳妥有序”的政策环境下,呈现国有大行平台化赋能、股份制银行旅程智能化、区域性银行深耕细作的分层创新路径。安永构建“五阶成熟度评估模型”,为银行提供从试点、应用、流程重构、业务融合到超智能原生体的演进路径,转型关键在于客户经营、风险管理和可信治理能力的同步跃迁。全球趋势聚焦治理先行、人才重构与规模化跨越,未来AI银行将迈向以人为本的智能金融,实现技术创新与人文关怀、商业本质的平衡。
以下为报告节选内容















公众号仅展示少量报告,需要下载报告的朋友,可以扫下方二维码付费成为会员。12万+份完整版报告,随意下载,不受限制,报告涵盖全行业,更新的报告都是行业最新最快最齐。

会员已支持开发票功能,需要开发票请联系客服
【推荐有赏】
本星球已经开启分销,每邀请一位新朋友加入,即可获得19%佣金。
【联系客服】
客服微信:QWG886688,扫下方二维码加客服微信

免责声明:我们尊重版权,本公众号“见鹿报告“均属于通过公开、付费、合法渠道获得,不用于商业用途,报告版权归原撰写/发布机所有。公众号及社群所发布的资料,仅供社群内部成员市场研究以及讨论和交流,若有异议,如涉侵权,请及时联系我们,我们依相关法律对内容进行删除或作相应处理。


