推广 热搜: 采购方式  甲带  滤芯  带式称重给煤机  气动隔膜泵  减速机型号  无级变速机  链式给煤机  履带  减速机 

26年财务会计核算手册(共9章,含科目核算流程、报告编制等)十分全面!

   日期:2026-01-30 00:57:18     来源:网络整理    作者:本站编辑    评论:0    
26年财务会计核算手册(共9章,含科目核算流程、报告编制等)十分全面!

在财务工作中,你是不是常常遇到公司核算制度太乱,总是出现财税风险,不管是财务基础岗位还是财务管理者,核算制度建立是第一步,做好账务核算是风险防控的第一步,今天分享一份不错的财务会计核算手册共9章,非常全面,可结合实际取其精华收藏学习,具体内容如下:

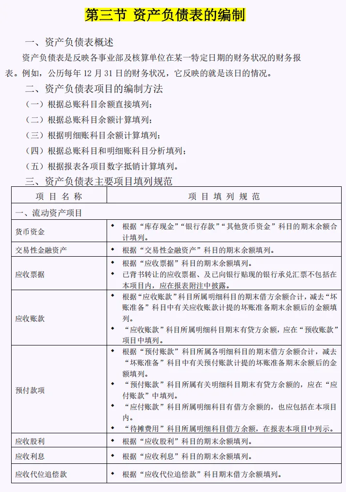
财务会计核算手册

.......

 
打赏
 
更多>同类资讯
0相关评论

推荐图文
推荐资讯
点击排行
网站首页  |  关于我们  |  联系方式  |  使用协议  |  版权隐私  |  网站地图  |  排名推广  |  广告服务  |  积分换礼  |  网站留言  |  RSS订阅  |  违规举报  |  皖ICP备20008326号-18
Powered By DESTOON