手机版
二维码
购物车
(
0
)
供应
求购
公司
团购
展会
资讯
招商
品牌
人才
知道
专题
图库
视频
下载
商圈
推广
热搜:
采购方式
甲带
滤芯
气动隔膜泵
减速机型号
减速机
履带
带式称重给煤机
链式给煤机
无级变速机
首页
供应
求购
公司
团购
展会
资讯
招商
品牌
人才
知道
专题
图库
视频
下载
商圈
首页
>
资讯
>
社会热点
低空经济发展报告(2025-2026)
日期:2026-01-29 22:15:31 来源:网络整理 作者:本站编辑
评论:0
低空经济发展报告(2025-2026)
2026年1月24日,中国信息协会低空经济分会第三届第二次成员代表大会暨2026年工作会议在北京召开。会上正式发布了《低空经济发展报告(2025-2026)》。《报告》首次依据《低空经济及其核心产业统计分类(试行)》划分的四个产业维度进行了梳理。系统回顾了2025年我国低空经济在制度建设与产业体系构建方面取得的阶段性成果,深入分析了当前面临的主要挑战,并对“十五五”期间发展趋势与重点任务进行了展望。报告显示:我国低空经济完成“框架构建”,2026年迈入“实质运营”,当前要破解安全与发展的平衡之困。
《报告》指出,2025年是我国低空经济发展历程中具有里程碑意义的“制度建设与体系构建发力年”。在党中央、国务院的高位部署和系统推进下,低空经济连续第二年写入《政府工作报告》,并首次纳入《中共中央关于制定国民经济和社会发展第十五个五年规划的建议》,战略定位得到进一步明确和提升。这一年,行业从前期概念热启与局部试点,全面转入制度构建、规则落地、能力夯实的新阶段。
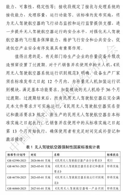
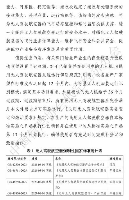
《报告》从八个维度系统梳理了2025年的发展脉络:在制度管理维度,顶层设计持续强化,《中华人民共和国民用航空法》完成系统性修订,首次从国家法律层面为无人驾驶航空器等活动提供制度框架;国家发展改革委发布《低空经济及其核心产业统计分类(试行)》,首次统一了产业统计口径;“三先三后”(先载货后载人、先隔离后融合、先远郊后城区)推进原则为行业安全有序发展指明了路径。在产业发展维度,低空制造业、运营业、基建与信息服务业、配套业协同发力,产业体系加快成型,应用场景持续拓展,商业落地步伐加速。
《报告》在系统梳理低空经济八个维度发展的基础上,聚焦于发展进程中亟待破解的关键矛盾。深入剖析了当前面临的六大核心挑战:安全与发展的平衡之困、区域同质化竞争之困、有效市场需求培育之困、央地政策协同之困、基础设施常态化运行之困,以及多元主体治理协同之困。这些挑战相互关联,共同构成了制约产业健康、可持续发展的主要瓶颈。报告旨在通过对这些深层问题的辨析,为探寻破局路径提供参考。
展望“十五五”,《报告》认为,低空经济被赋予打造新增长引擎和纳入总体国家安全观范畴的双重使命,将迎来安全体系健全、技术迭代加速、应用场景深化、基础设施网联、区域协同拓展的重大机遇期。
《报告》特别指出,2026年作为“十五五”开局之年,将是低空经济从“制度框架构建期”迈向“项目落地启动期”的关键转折点。产业发展预计将从“前瞻布局”走向“落地实施”、从“局部试点”走向“体系突破”,具体表现为:政策实施将加速转向细则制定与执行,安全治理向“体系协同”升级,空域供给与使用迈向“稳定高效”,制造业在工程化与交付能力上寻求关键突破,运营服务环节将率先呈现稳定业态,应用场景实现分类发展与纵深拓展,以低空智能网联系统为代表的新型基础设施建设步入互联互通加速期,各地将依据禀赋走出差异化、特色化发展道路。
《报告》从完善顶层设计、适度超前建设基础设施、构建创新体系、拓展应用场景、强化要素保障等方面提出了政策建议。
《报告》强调,低空经济建设是一项长期性、系统性工程,需要政府、企业、科研机构与社会各方协同推进。未来五年是低空经济规模化发展的战略机遇期,应坚持“安全为要、技术驱动、场景引领、协同发力”的原则,加快构建广覆盖、高韧性、高效率的现代产业体系,为低空经济高质量发展奠定坚实基础。
该报告立足国家战略导向与产业发展实际,力求为政府部门、行业企业、研究机构及相关从业者提供系统、翔实的参考,共同推动低空经济在安全可控的前提下实现高质量发展,成长为中国式现代化建设的时代动能。
来源:中国信息协会低空经济分会
PDF共166页,页数太多不在一一叙述,欢迎大家自行下载学习。
打赏
更多
>
同类资讯
• 观点精粹|行业周观察0209
0
条
相关评论
推荐图文
推荐资讯
点击排行
0
1
趋势与研判社群:一周交流精选 (2026.1.11)
0
2
中国医药中间体出口全景分析白皮书2025
0
3
2025年生成式AI安全白皮书
0
4
谷歌AI Agent系列白皮书②《Agent Tools &Interoperabilitywith MCP》拆解
0
5
邀请函|青浦2026年实体企业AI增长战略分享会
0
6
搞AI必看!混沌AI白皮书核心精要:从个人提效到生态引领的5步地图
0
7
2025天猫国际食品趋势白皮书
0
8
2025商用具身智能白皮书》出炉! 擎朗智能以多项“第一”成为全球具身智能落地标杆
0
9
璀璨长乐丨新现房白皮书 好房子新交付
网站首页
|
关于我们
|
联系方式
|
使用协议
|
版权隐私
|
网站地图
|
排名推广
|
广告服务
|
积分换礼
|
网站留言
|
RSS订阅
|
违规举报
|
皖ICP备20008326号-18
(c)2008-2022 免费发布网 All Rights Reserved