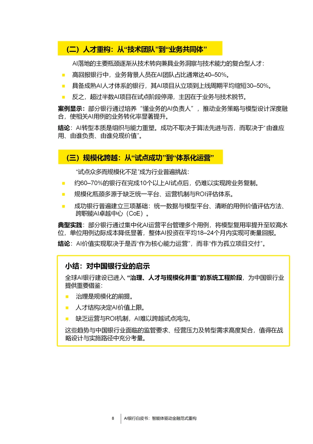
手机版
二维码
购物车
(
0
)
供应
求购
公司
团购
展会
资讯
招商
品牌
人才
知道
专题
图库
视频
下载
商圈
推广
热搜:
采购方式
甲带
滤芯
气动隔膜泵
减速机型号
减速机
履带
带式称重给煤机
链式给煤机
无级变速机
首页
供应
求购
公司
团购
展会
资讯
招商
品牌
人才
知道
专题
图库
视频
下载
商圈
首页
>
资讯
>
社会热点
AI银行白皮书
日期:2026-01-29 18:01:04 来源:网络整理 作者:本站编辑
评论:0
AI银行白皮书
〈
私信公众号后台获取更多内容
〉
打赏
更多
>
同类资讯
• 观点精粹|行业周观察0209
0
条
相关评论
推荐图文
推荐资讯
点击排行
0
1
趋势与研判社群:一周交流精选 (2026.1.11)
0
2
中国医药中间体出口全景分析白皮书2025
0
3
2025年生成式AI安全白皮书
0
4
谷歌AI Agent系列白皮书②《Agent Tools &Interoperabilitywith MCP》拆解
0
5
邀请函|青浦2026年实体企业AI增长战略分享会
0
6
搞AI必看!混沌AI白皮书核心精要:从个人提效到生态引领的5步地图
0
7
2025天猫国际食品趋势白皮书
0
8
2025商用具身智能白皮书》出炉! 擎朗智能以多项“第一”成为全球具身智能落地标杆
0
9
璀璨长乐丨新现房白皮书 好房子新交付
网站首页
|
关于我们
|
联系方式
|
使用协议
|
版权隐私
|
网站地图
|
排名推广
|
广告服务
|
积分换礼
|
网站留言
|
RSS订阅
|
违规举报
|
皖ICP备20008326号-18
(c)2008-2022 免费发布网 All Rights Reserved