“建筑one(JZXSW2015)——数万建筑人订阅的微信精品号,讲述搬砖人的心路历程,分享工程人的酸甜苦辣。点击标题下蓝字“建筑one”关注,我们将为您提供有价值、有内容的阅读享受。
近日,四川省成都市住建局发布《关于加强房屋建筑和市政基础设施工程“一张图”管理的通知(试行)》(原文附文章末尾),该通知自2023年9月1日起施行。

9月1日起,在线编制竣工图;变更内容与依据不符,不予通过
将图审系统管理延伸,自2023年9月1日起,申请竣工验收的建设工程,由建设单位确定的施工单位、监理单位登录图审系统在线编制竣工图。
对无变更的图纸,直接由施工图纸转化为竣工图纸,对有变更的施工图纸,应重新绘制并附依据,组卷后经设计单位、审查机构检查,若发现变更内容与变更依据不符,或存在工程实体与竣工图不一致的,不予通过。
施工设计文件未经线上审查,不予核发施工许可证
施工图审查机构(以下简称“审查机构”)审查中发现施工图与批准方案不符的,不得出具审查合格书。
施工图设计文件审查应当通过“成都市建筑工程施工图数字化审查系统”(以下简称“图审系统”)实行线上审查,严禁审查机构以“线下审查、线上承诺”的方式代替。按规定应当开展施工图设计文件审查的项目,施工图设计文件未经线上审查合格,依法不予核发施工许可证。
未按图施工且整改不合格者,不能通过工程竣工验收
设计变更单应当通过图审系统出具,不得随意变更。
工程建设各方责任主体应依据图审系统审查通过的施工图进行施工、验收。工程质量监督机构应加强监管,发现未按图施工,且整改不合格的,不能通过工程竣工验收。
实施差异化监管,违规严重者,责令停业整顿
实施重点企业差异化监管。监管期间,建设单位信用得分低于45分的,设计单位信用得分低于70分的,审查机构信用得分低于75分的,或造成严重不良社会影响、扰乱市场行为的相关单位,其所负责的建设工程项目,应在项目监管住建行政主管部门线下备案后,经图审系统向审批部门推送审查合格书,办理施工许可证;其办理从业延续等相关事项,住建行政主管部门不予支持;其违规情节严重的,依法责令停业整顿。 相关注册执业人员未执行法律、法规和工程建设强制性标准的,按照建设工程安全生产管理条例第五十八条规定,依法责令停止执业3个月以上1年以下。

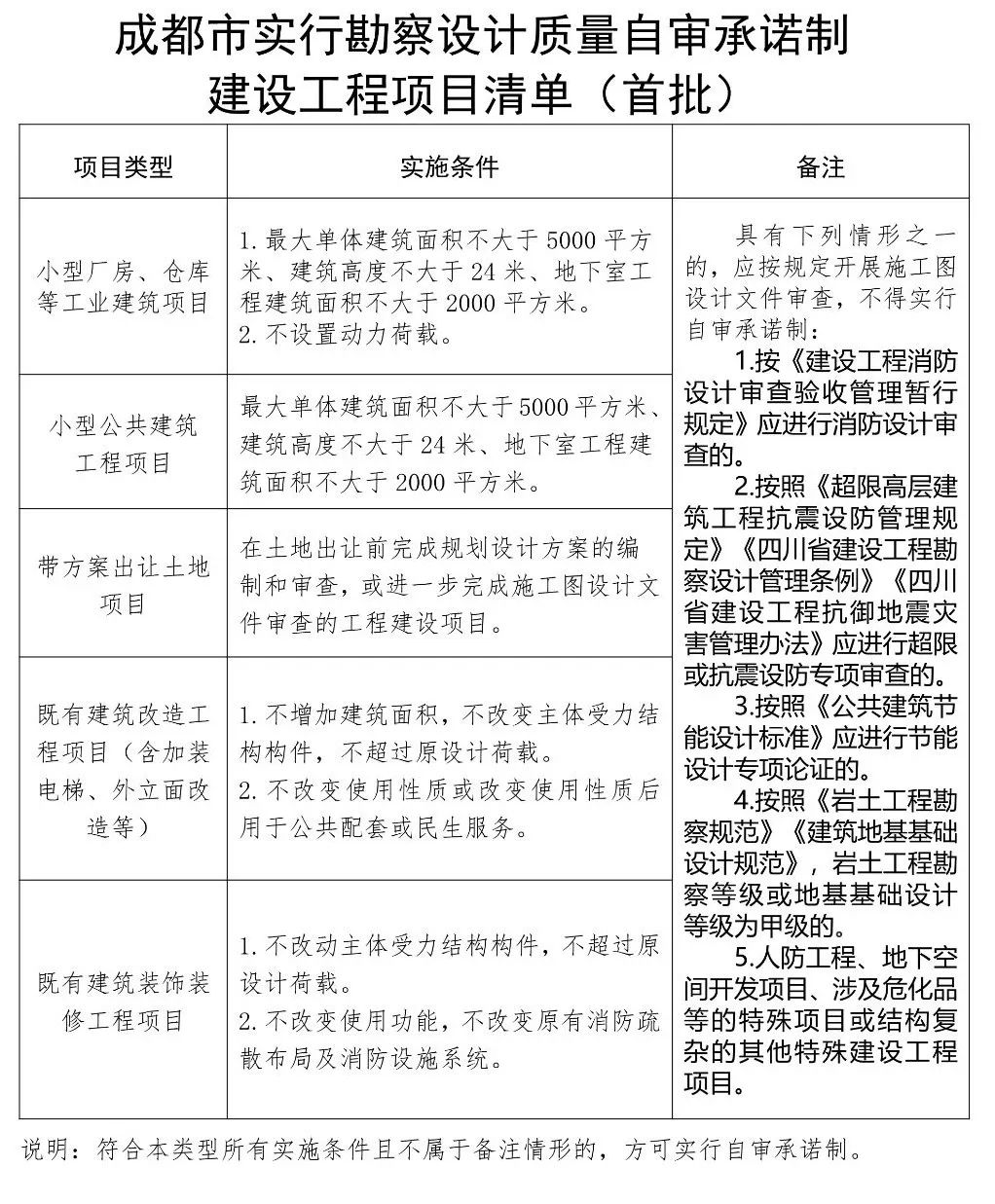
2020年7月6日,成都市住建局发布通知,《关于部分建设工程项目实行勘察设计质量自审承诺制的实施办法(试行)》正式印发。成都开始实行自审承诺制。
1、适用范围:符合下表中的项目,其勘察、设计单位信用等级均在B级以上的,可实行勘察设计质量自审承诺制,免于施工图设计文件审查,并不再纳入政府购买施工图设计文件审查服务范围。

2、其建设、勘察、设计单位应对工程勘察成果和施工图设计文件进行自审。
3、建设单位对工程勘察、设计质量负首要责任;勘察、设计单位分别对工程勘察、设计质量负主体责任。
4、施工单位按照上传至“图审系统”的勘察成果和施工图设计文件进行施工;工程建设过程中涉及的所有设计变更文件,均应上传至“图审系统”。
5、定期或不定期对项目勘察成果和施工图设计质量进行抽查或专项检查,每年抽查(检查)项目的比例应不低于30%。对检查发现的设计质量问题,对建设、勘察、设计等责任主体进行信用扣分。
∨
今年6月,成都市住建局发布《关于规范房屋建筑及市政基础设施建设工程消防设计及审查工作的通知》。
该通知要求提高消防设计和审查质量,压实消防设计单位责任、提高初设消防设计质量、加强情形判别和资质核查、规范消防设计技术审查意见文书,加强图审,确保“应审尽审”。
附原文:

四川天府新区公园城市建设局、成都东部新区公共服务局、成都高新区公园城市建设局、各区(市)县住建行政主管部门,各有关单位:
为贯彻落实全国住房城乡建设工作会议精神,维护我市房地产和建设市场秩序,坚持先勘察、后设计、再施工的原则,根据《建设工程勘察设计管理条例》《建设工程质量管理条例》等相关法律法规,利用数字化手段,加强房屋建筑和市政基础设施工程(含城市轨道交通)建设全过程“一张图”管理,严格落实设计依据合规性、内容合法性、使用连续性要求,实现责任可追溯,现将有关工作通知如下。
一、加强设计制图管理
(一)强化工程规范表达,设计图纸的图例和文字表述,应严格执行《建筑制图标准》(GB/T 50104),规范准确用语,严禁使用非规范用语引起理解歧义。
(二)强化施工图设计总平面规范表达,严格执行《总图制图标准》(GB/T 50103)、《房屋建筑制图统一标准》(GB/T 50001),特别是用地红线图内的设施、设备应按规定表达,按照实际比例准确绘制,严禁虚假比例误导。
二、加强初步设计文件审查管理
(一)初步设计文件深度应当满足《建筑工程设计文件编制深度规定(2016年版)》、《市政公用工程设计文件编制深度规定(2013年版)》、《城市轨道交通工程设计文件编制深度规定》要求。
(二)初步设计文件应严格执行前期可研、方案等批准文件。建设单位申请初步设计技术审查时,应提供前期可研、方案及其批准文件。住建行政主管部门组织初步设计技术审查时,审查内容应包含符合性审查意见。
三、加强施工图设计深度管理
(一)施工图是设计方案和初步设计的深化,是落实设计要求的主要依据文件,应当按照设计方案和初步设计进行设计。房屋建筑工程设计方案确有变动的,应当经原审批单位同意。施工图审查机构(以下简称“审查机构”)审查中发现施工图与批准方案不符的,不得出具审查合格书。
市政基础设施工程项目的初步设计修改按现行相关文件执行。
(二)施工图设计文件深度应当满足《建筑工程设计文件编制深度规定(2016年版)》、《市政公用工程设计文件编制深度规定(2013年版)》、《城市轨道交通工程设计文件编制深度规定》要求。房屋建筑专项工程设计文件应经主体设计单位审核与确认。经审查机构审查合格的施工图设计文件,应按规定具备设计出图专用章、注册人员签章、相关技术人员签字、审图专用章等,方可应用于施工。
(三)施工图设计文件审查应当通过“成都市建筑工程施工图数字化审查系统”(以下简称“图审系统”)实行线上审查,严禁审查机构以“线下审查、线上承诺”的方式代替。按规定应当开展施工图设计文件审查的项目,施工图设计文件未经线上审查合格,依法不予核发施工许可证。
四、加强施工图设计文件后期管理
(一)强化设计变更管理,设计变更单应当通过图审系统出具,不得随意变更。
1. 不得在房屋销售后擅自变更。商品房销售后确需变更的施工图设计,应当符合商品房销售管理办法有关规定,满足技术标准,符合公众利益。
2. 不得降低设计品质的变更。建筑设计初衷是提供舒适的空间使用环境,不得以“优化设计”等名义降低建筑节能、绿色建筑、装配式建筑等使用功能标准,损害使用人利益。
3. 不得改变使用性质的变更。房屋建筑工程的使用性质在设计方案审批时已确定,设计变更不能擅自改变建筑使用性质,更不能擅自将商业、办公建筑改为居住用途。
4. 不得性能造价相悖的变更。按照国家“适用、经济、绿色、美观”的建筑方针,设计变更应符合实际需求,不能通过“过度设计”变相增加工程造价,谋取不正当利益。
5. 不得随意替代材料的变更。建设工程应按照施工图设计文件施工,使用合格的建筑材料。建筑材料替换应严格按照相关规定执行,尤其是一些与使用功能密切相关的建筑材料,更不能随意替换。
6. 不得违反管理规定的变更。按照《房屋建筑和市政基础设施工程施工图设计文件审查管理办法》规定,重大设计变更应当经原审查机构审查后,方可用于施工。
(二)工程建设各方责任主体应依据图审系统审查通过的施工图进行施工、验收。工程质量监督机构应加强监管,发现未按图施工,且整改不合格的,不能通过工程竣工验收。
(三)工程施工中涉及图纸修改的工程洽商记录(技术核定单),设计单位应当在完成签章后30日内上传图审系统。对于涉及图纸修改的图纸会审记录,由设计单位在会审后30日内上传图审系统留存。工程洽商记录(技术核定单)、图纸会审记录注明涉及的施工图设计文件名称。
(四)房屋建筑工程建设单位及其委托的房屋销售中介机构,应当依据图审系统审查通过的施工图制作销售文件、宣传资料及样板间,坚决禁止夸大和虚假宣传。发现建设单位隐瞒有关情况、提供虚假材料等不正当手段取得商品房预售许可的,监管部门应责令停止预售,撤销商品房预售许可。
(五)加强房屋销售信息公开,商品房项目在销售期间,建设单位应将图审系统审查通过的建筑总平面图、平面图、立面图、剖面图在销售现场公示。
五、加强竣工图数字化运用管理
将图审系统管理延伸,自2023年9月1日起,申请竣工验收的建设工程,由建设单位确定的施工单位、监理单位登录图审系统在线编制竣工图。对无变更的图纸,直接由施工图纸转化为竣工图纸,对有变更的施工图纸,应重新绘制并附依据,组卷后经设计单位、审查机构检查,若发现变更内容与变更依据不符,或存在工程实体与竣工图不一致的,不予通过。经确认通过的数字化竣工图,由建设单位提交。在竣工验收中,若发现数字化竣工图存在不完整、不准确等情况,应由相关单位整改后重新绘制竣工图,方可通过工程竣工验收。数字化竣工图作为工程档案之一,按照城建档案管理规定移交城建档案管理部门。
2018年10月8日前未使用图审系统审查的房屋建筑工程,以及2023年9月1日前已采取线下方式开展施工图审查取得审查合格证的市政基础设施工程,按原规定执行。
六、加强相关责任主体和注册人员管理
按照施工图设计质量管理相关法律法规和建设工程信用管理相关规定,实施重点企业差异化监管。监管期间,建设单位信用得分低于45分的,设计单位信用得分低于70分的,审查机构信用得分低于75分的,或造成严重不良社会影响、扰乱市场行为的相关单位,其所负责的建设工程项目,应在项目监管住建行政主管部门线下备案后,经图审系统向审批部门推送审查合格书,办理施工许可证;其办理从业延续等相关事项,住建行政主管部门不予支持;其违规情节严重的,依法责令停业整顿。
相关注册执业人员未执行法律、法规和工程建设强制性标准的,按照建设工程安全生产管理条例第五十八条规定,依法责令停止执业3个月以上1年以下。
七、加强监管责任落实
按照项目管理权限,市和区(市)县住建行政主管部门要充分认识全面应用数字化实现图纸全过程闭环管理的重要性,强化工作措施,认真抓好设计、施工、销售、验收、归档等环节的“一张图”管理;强化监管力度,确保在工程建设各个环节落到实处并形成闭合监管流程;强化人员管理,对在“一张图”管理工作中玩忽职守、滥用职权、徇私舞弊的,依法追究责任。
本通知自2023年9月1日起施行,有效期2年。
成都市住房和城乡建设局
2023年8月15日
——END——
来源:网络。版权归原作者所有,如有侵权请及时后台留言联系,以便于本平台立即删除该作品。
建筑one工作室团队目前有一级注册结构工程师1名、一级注册建造师5名、一级造价工程师1名、高级工程师3名,标书编制专家5名、法务专家1名等业内精英人才。建筑one工作室团队运营知识星球交流交流平台,提供专业知识交流、精品资料下载,可扫下面二维码加入:

建筑one工作室团队多年来开展商务合作、工程体系培训、技术标书编制、危大工程专家论证方案编制、招投标、建筑装饰、建筑加固、工程资料、合同法务、第三方咨询、优质供应商资源等业务。品质保证、用户满意是我们团队的宗旨。欢迎来电合作,站长微信:68339680。


