手机版
二维码
购物车
(
0
)
供应
求购
公司
团购
展会
资讯
招商
品牌
人才
知道
专题
图库
视频
下载
商圈
推广
热搜:
采购方式
甲带
滤芯
气动隔膜泵
减速机
减速机型号
履带
带式称重给煤机
链式给煤机
无级变速机
首页
供应
求购
公司
团购
展会
资讯
招商
品牌
人才
知道
专题
图库
视频
下载
商圈
首页
>
资讯
>
社会热点
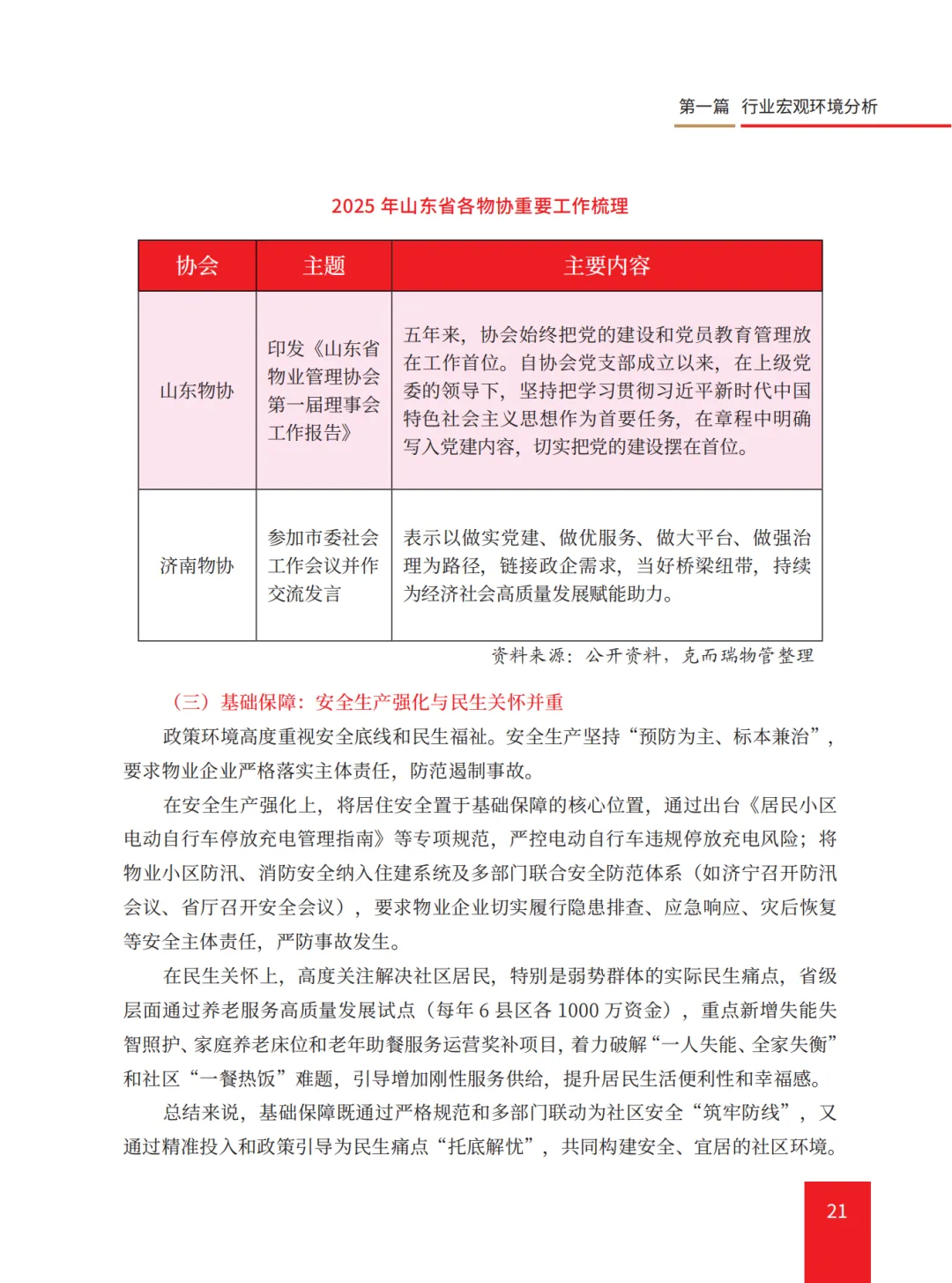
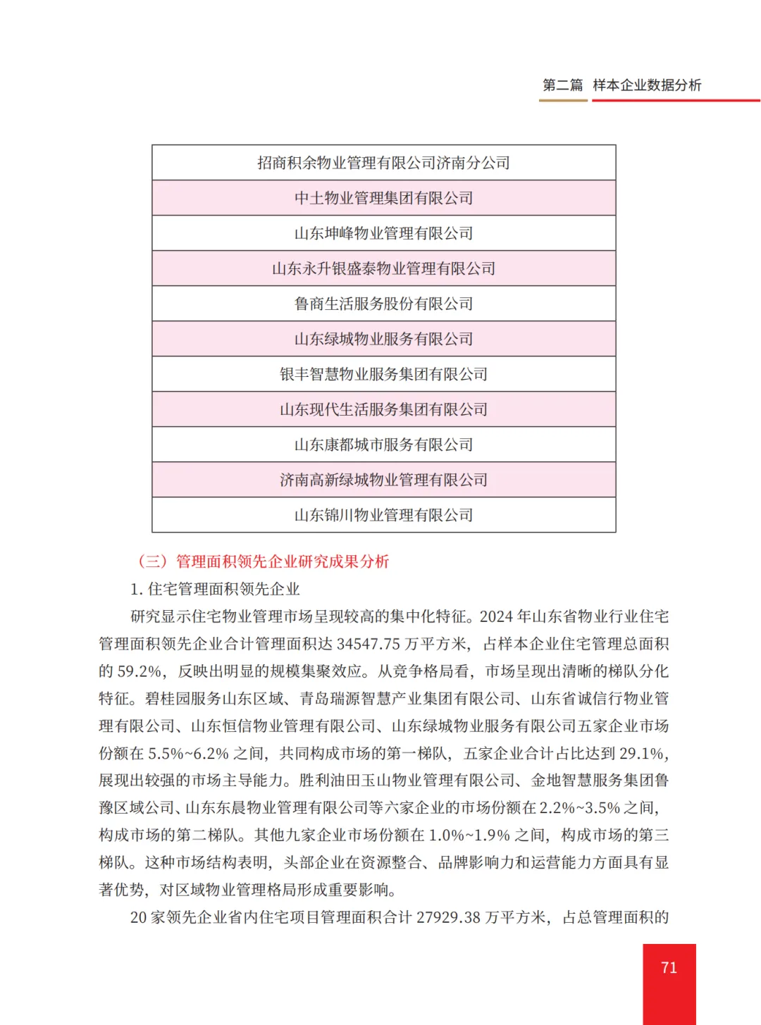
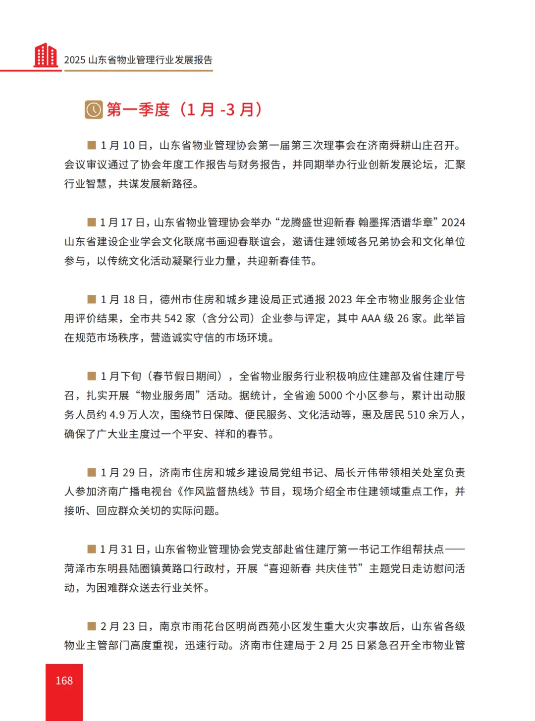
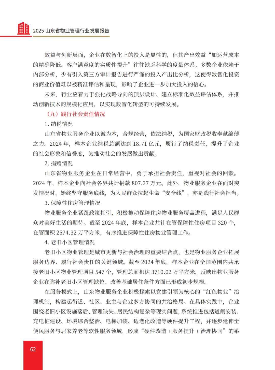
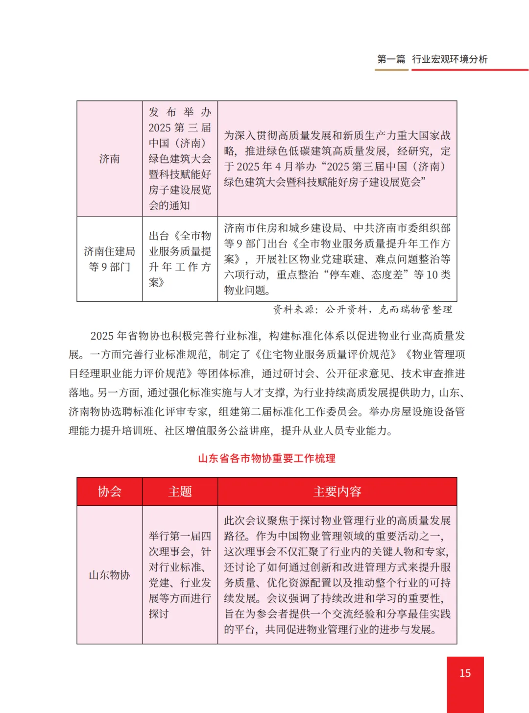
2025山东省物业管理行业发展报告
日期:2026-01-29 01:01:40 来源:网络整理 作者:本站编辑
评论:0
2025山东省物业管理行业发展报告
如果喜欢本篇内容,请戳个“在看”
打赏
更多
>
同类资讯
• 2026年最新!这几家行业内专业市场
0
条
相关评论
推荐图文
推荐资讯
点击排行
0
1
企业ESG报告为何总给人“言过其实”的感觉?
0
2
施耐德电气发布洞察报告,四大趋势指引“未来工业”供应链转型
0
3
【解读】老品牌丁家宜重返市场 化妆品行业前景无限
0
4
感知领域全面深度洞察,《2025年中国传感器产业生态发展年度》发布!
0
5
金融专业洞察 | 保险资负探索系列之二:透视量化报告新变化,把握监管深层意图
0
6
【报告分享】2025年中国汽配行业出海国别机会洞察报告
0
7
2016年我国印刷电路板行业竞争格局分析
0
8
智库解析中国化妆品行业调研报告
0
9
青年室内设计师洞察报告|家Club
网站首页
|
关于我们
|
联系方式
|
使用协议
|
版权隐私
|
网站地图
|
排名推广
|
广告服务
|
积分换礼
|
网站留言
|
RSS订阅
|
违规举报
|
皖ICP备20008326号-18
(c)2008-2022 免费发布网 All Rights Reserved