手机版
二维码
购物车
(
0
)
供应
求购
公司
团购
展会
资讯
招商
品牌
人才
知道
专题
图库
视频
下载
商圈
推广
热搜:
采购方式
甲带
滤芯
气动隔膜泵
减速机
减速机型号
履带
带式称重给煤机
链式给煤机
无级变速机
首页
供应
求购
公司
团购
展会
资讯
招商
品牌
人才
知道
专题
图库
视频
下载
商圈
首页
>
资讯
>
社会热点
2025年中国大模型行业发展研究报告
日期:2026-01-27 17:16:12 来源:网络整理 作者:本站编辑
评论:0
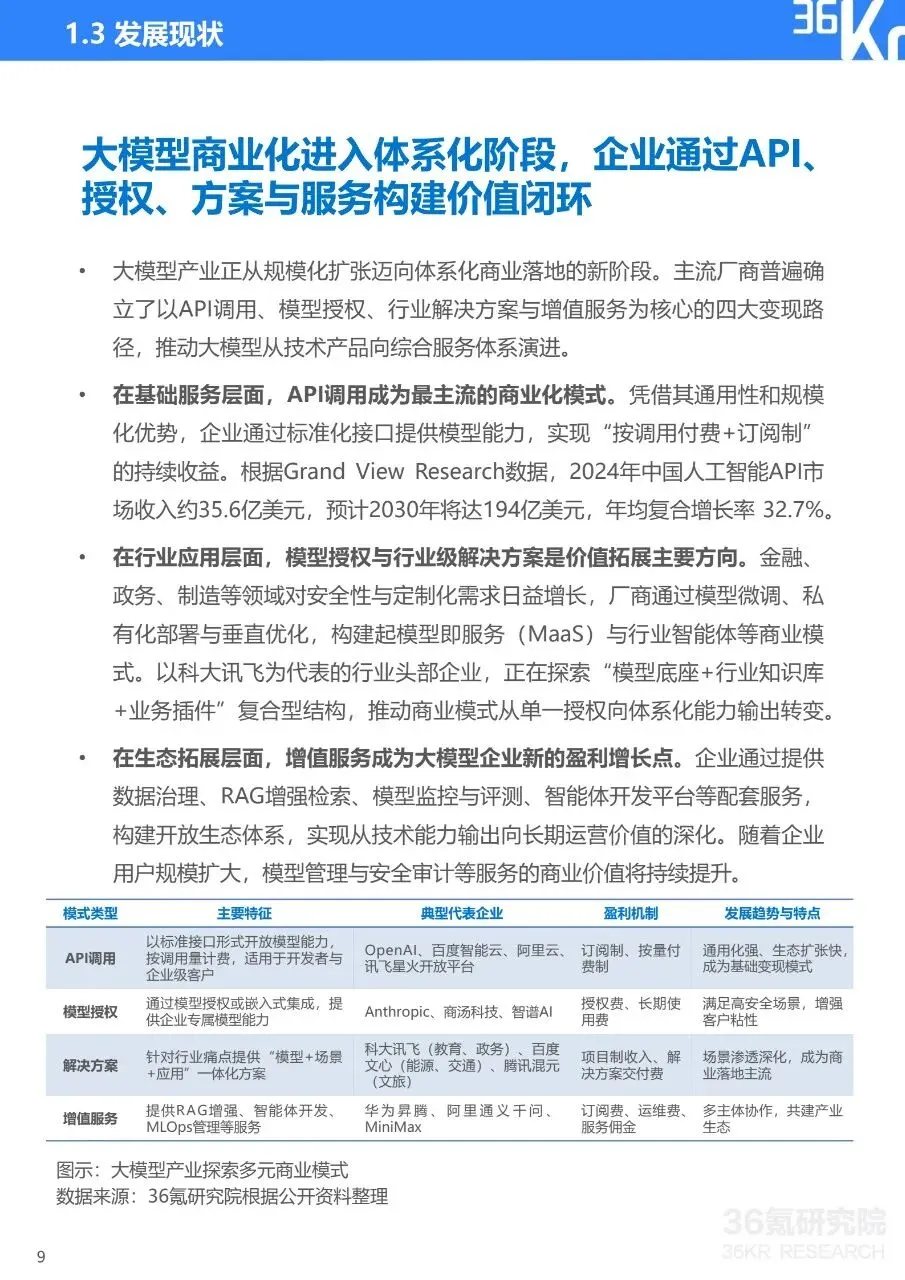
2025年中国大模型行业发展研究报告
来源于网络,如有侵权,可联系删除。
打赏
更多
>
同类资讯
• 2025年中国大型SUV市场数据洞察报
0
条
相关评论
推荐图文
推荐资讯
点击排行
0
1
从2021定制家居行业发展趋势关键词,看定制家居企业如何跑出新姿态?
0
2
数字政府建设发展研究报告(2025年)
0
3
2017中国智能音箱产业报告:谁能抢占你的客厅?
0
4
专家直播|数据分析科学家的快消行业数字化营销方案
0
5
【全球行业报告厅】社区生鲜店快消品选品策略洞察报告(42页,附下载方式)
0
6
附下载│《2023中国家居行业趋势洞察报告》重磅发布
0
7
BCG罕见病产业报告 | 产业迷思与挑战篇
0
8
广州快消行业 | 500强外企- 数据分析
0
9
泰和泰研析丨快消品行业研究——避开与零售商合作的“坑”
网站首页
|
关于我们
|
联系方式
|
使用协议
|
版权隐私
|
网站地图
|
排名推广
|
广告服务
|
积分换礼
|
网站留言
|
RSS订阅
|
违规举报
|
皖ICP备20008326号-18
(c)2008-2022 免费发布网 All Rights Reserved