
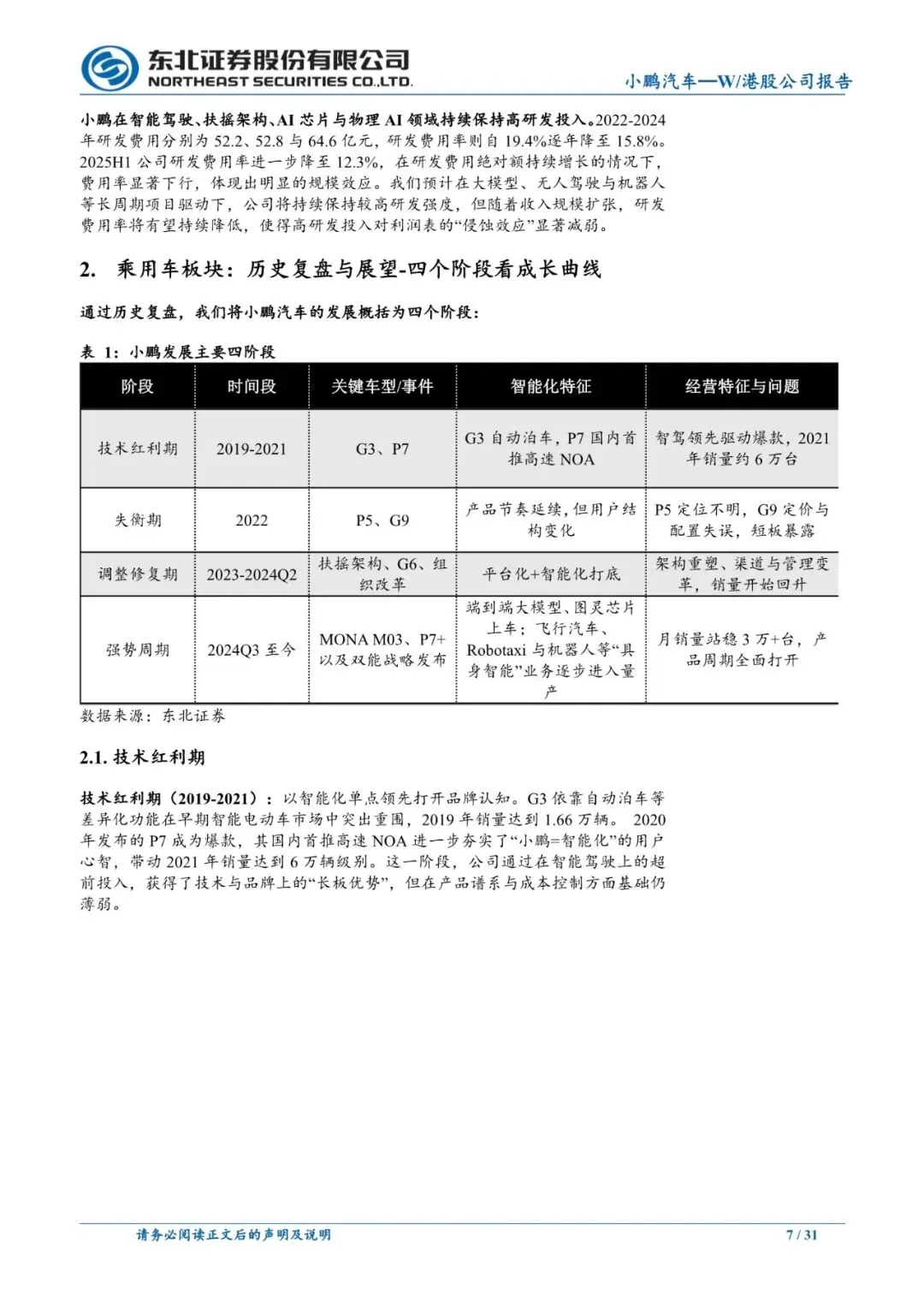
小鹏汽车在过去十年完成了从“智能电动车新势力”向“面向全球的AI汽车智能科技企业”的路径重构,其核心不是简单的新能源车企扩张,而是围绕AI定义汽车构建“汽车+机器人+飞行汽车”三位一体具身智能生态。伴随“增程+全球化”双轮驱动、与大众的深度技术合作以及内部组织效率显著提升,小鹏正从“技术领先但盈利承压”的阶段,切入“批量爆款+技术输出”驱动的盈利拐点通道。
以下为报告节选:
















需要批量下载和及时更新最新汽车行业分析报告的朋友,可以加入我们的《车友圈》分享会,大量的中外文精品汽车行业分析报告及各类专题资料将会优先分享到车友圈中,加入即可下载全部报告。
《车友圈》加入请扫描以下二维码
↓↓↓

PS:加入《车友圈》1年内可免费下载《车友圈》内所有的报告,包括:智能网联、新能源、共享出行及传统汽车行业报告等,目前每天仍会新增至少1篇行业报告,欢迎加入。
如果你觉得本期分享的行业报告资料有帮助,欢迎把文章分享给身边更多的朋友~~~更多最新行业报告,请加入车友圈~
温馨提示:有任何问题可咨询相关工作人员,微信号:qichezhidi

长按上方二维码一键添加小编


