
《构网型储能安全白皮书》由华为数字能源技术有限公司、山东电力建设第三工程有限公司、欧阳明高院士工作站(国家市场监督管理总局储能与动力电池安全重点实验室)等多家权威机构联合编制,于2025年发布,旨在回应全球能源转型背景下储能规模化、高压化、构网型发展所带来的全链条、全生命周期安全风险挑战,推动产业从“规模扩张”转向“安全提质”。
当今世界,储能已成为衔接风光等绿色电力与电网的核心纽带,也是守护能源安全、助力气候治理的战略基石。然而,随着储能装机高速增长——未来五年年复合增长率预计达25%-30%,到2030年新增装机有望超500GWh——安全隐患亦日益凸显,截至2025年11月全球储能安全事故累计超200起,造成人身财产损失并制约大规模应用。白皮书据此指出,电芯到电网的全链条风险、全生命周期动态隐患,已非传统被动防护所能应对,必须构建系统性安全解决方案。
白皮书锚定“不起火、不爆炸、不扩散、不伤人”目标,系统提出“全架构安全设计、全链路数字化防护、全场景主动攻防、全维度安全量化、全周期安全管理体系”五大核心理念。在全架构安全设计方面,构建“电芯—电池模块—储能舱—储能系统—电网”五级纵深防御体系,实现从芯到网的无断点防护;全链路数字化防护强调数字化贯穿物料来料、生产制造、运输建设、运维运营各环节,形成“采集—分析—预警—优化”的闭环管控链;全场景主动攻防引入TTF/WST攻防逻辑,以极限场景测试模拟极端工况,实现从被动合规到主动防控的跃迁;全周期安全管理体系贯通需求到价值与战略到执行双闭环,覆盖研发、采购、制造、供应、营销和服务全业务环节;全维度安全量化则构建覆盖全工况与全生命周期的评估体系,将安全指标转化为“严重等级+发生概率”的风险矩阵,使安全管理有数可依。
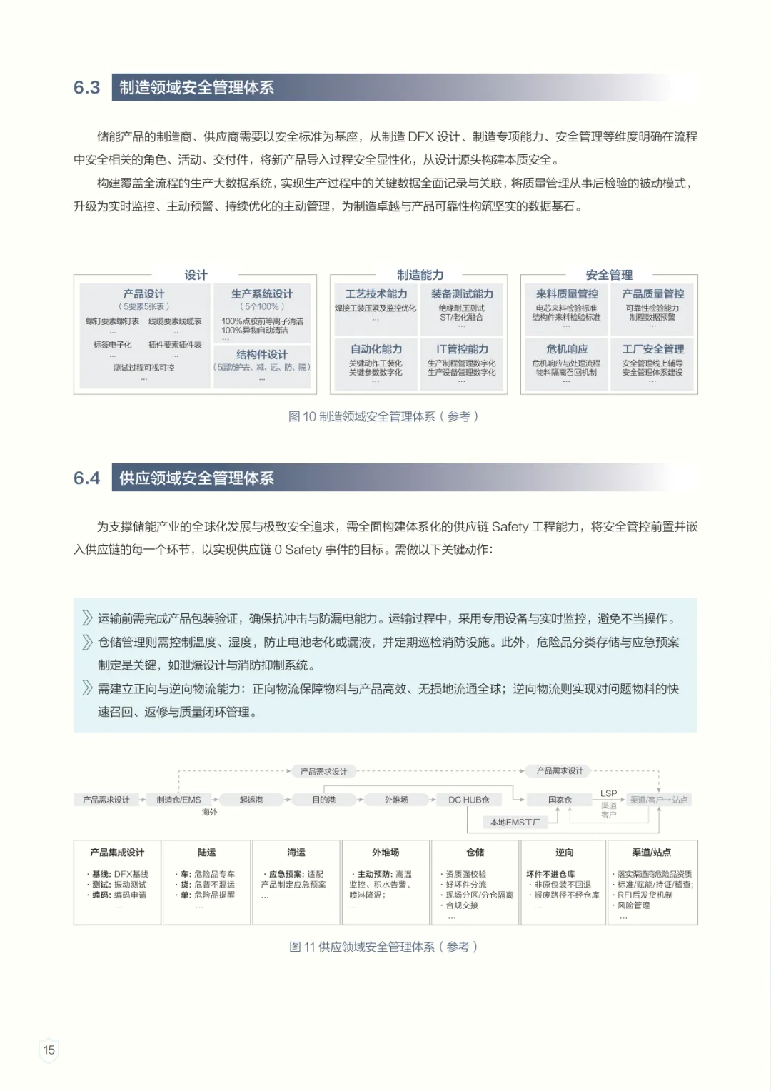
针对储能系统热失控这一核心风险,白皮书分析了电气、热、机械滥用三类触发因素及其链式演化路径,并从电芯、电池模块、储能舱、场站四个层级剖析产品安全风险源,同时梳理物料来料、生产制造、运输存储、建设、运维运营等全链路风险点与行业在测试与评估体系上的痛点。为破解困局,白皮书详述了覆盖电芯鲁棒性与一致性提升、模块主被动冗余设计、舱体三维防护与故障预测、场站电气与选址防护的设计方法,以及来料、生产、运输/建设、运维各阶段的数字化落地举措。
在攻防测试体系方面,白皮书突破传统SST(标准安全测试)局限,提出TTF(测到失效)与WST(极限场景测试)理念,沿事故演化路径逐层去防护进行验证,确保即便单一防护失效也有兜底措施,并给出电芯析锂抽检、模块外短路全量测试、冷却液泄露模拟、热失控+点火测试等典型案例。全周期安全管理体系部分,以业务端到端和管理端到端双闭环为框架,分别阐述研发、采购、制造、供应、营销和服务五大领域的安全管理机制,辅以安全治理的组织、流程、文化与应急体系建设。
为进一步实现风险可视化与可比量化,白皮书构建了融合传统分析与先进仿真的储能安全量化评估体系,包括“储能系统安全风险地图”(R-MAP)与“储能安全量化评估模型”。前者以事故严重等级与发生概率二维划分安全等级(A不可接受、B风险缓解、C可接受),后者通过核心安全事件建模与危害演化及消减建模,输出不同严重度等级的概率,指导设计迭代与风险管控决策。
最后,白皮书向全球储能产业发出四点倡议:坚守“安全为首、质量第一”贯穿全生命周期;强化产学研用协同攻关安全核心技术;健全端到端治理体系并推广量化评估与保险融合机制;凝聚行业与国际合力,推动安全标准落地。其愿景是以安全筑基、协同聚力、创新赋能,护航储能产业高质量发展,为应对气候变化和实现人类可持续发展塑造安全、高效、绿色的全球新格局。















