手机版
二维码
购物车
(
0
)
供应
求购
公司
团购
展会
资讯
招商
品牌
人才
知道
专题
图库
视频
下载
商圈
推广
热搜:
采购方式
甲带
滤芯
带式称重给煤机
气动隔膜泵
减速机型号
无级变速机
链式给煤机
履带
减速机
首页
供应
求购
公司
团购
展会
资讯
招商
品牌
人才
知道
专题
图库
视频
下载
商圈
首页
>
资讯
>
社会热点
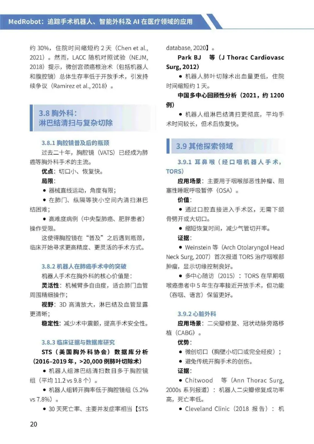
MedRobot:2025手术机器人白皮书-价值与未来
日期:2026-01-27 11:54:09 来源:网络整理 作者:本站编辑
评论:0
MedRobot:2025手术机器人白皮书-价值与未来
(下载
报告
,请
点击“
报告下载
”菜单。)
报告
及更多报告
,点击“
报告下载
”菜单免费获取;
或扫码加入数局知识星球获取更好服务:
打赏
更多
>
同类资讯
• 淄博市新型功能材料产业集群深
0
条
相关评论
推荐图文
推荐资讯
点击排行
0
1
《AI风险控制实践白皮书(2025)》核心总结
0
2
高压气瓶行业洞察--市场现状与前景分析2026-2032
0
3
2026零售与生活产业全域智能经营报告(附下载)
0
4
季度报告:咖啡产业季度报告-(2025 年 Q4-2026 年 Q1)
0
5
2026零售与生活产业全域智能经营报告_33页_774kb.pdf
0
6
2025韩国留学白皮书:数据趋势、专业选择、就业规划,一篇看懂
0
7
2026年B2B营销自动化成熟度白皮书-Focussend
0
8
山东医院楼顶大字技术白皮书:从材料选择到安装维护的完整指南
0
9
华夏文明全球复兴战略白皮书
网站首页
|
关于我们
|
联系方式
|
使用协议
|
版权隐私
|
网站地图
|
排名推广
|
广告服务
|
积分换礼
|
网站留言
|
RSS订阅
|
违规举报
|
皖ICP备20008326号-18
(c)2008-2022 免费发布网 All Rights Reserved