提示点击上方蓝字订阅↑为职业成长加满油~
【报告内容较多,仅展示部分】文末附干货下载方式
2025年中国PE二级市场(S市场)迎来价值凸显期,地缘政治与市场环境倒逼其成为盘活万亿存量资产的关键抓手。中美贸易博弈收窄跨境退出空间,国内IPO市场波动加剧“退出堰塞湖”现象,叠加LP“国资化”主导格局,S市场在缓解J曲线效应、补充流动性上的作用愈发关键。当前市场以LP主导交易为核心,聚焦人民币基金份额,京沪深苏等区域活跃度领先,但估值定价分歧、国资转让合规壁垒等问题仍存。依托政策引导与成熟市场经验借鉴,通过完善监管、推动标准化建设,S市场正从早期阶段向万亿规模进阶,为PE行业循环与实体经济转型提供支撑,柔性退出、专业化估值等新趋势也在重塑市场生态。
1.中国S市场的核心驱动力的是什么?交易层面又有哪些鲜明特点?
驱动因素集中在三重压力与需求叠加。跨境退出因中美贸易博弈持续承压,境外上市与并购难度同步上升;国内IPO阶段性遇冷,数万亿存量资产沉淀形成退出梗阻,替代性退出需求迫切。更关键的是LP“国资化”深入,国有资本占新募人民币基金出资额七成以上,大批基金进入退出周期,既带来刚性流动性需求,也叠加合规诉求。交易端则呈现清晰特征,LP主导交易占据绝对主流,人民币基金份额是核心标的,单笔规模偏小且结构简单,定价折价普遍存在,部分标的折扣低至五折。区域分化明显,京沪深苏等经济发达地区依托产业基础与资本集聚力,成为交易核心阵地。
2.中国S市场发展的最大阻碍是什么?对应的核心破解思路有哪些?
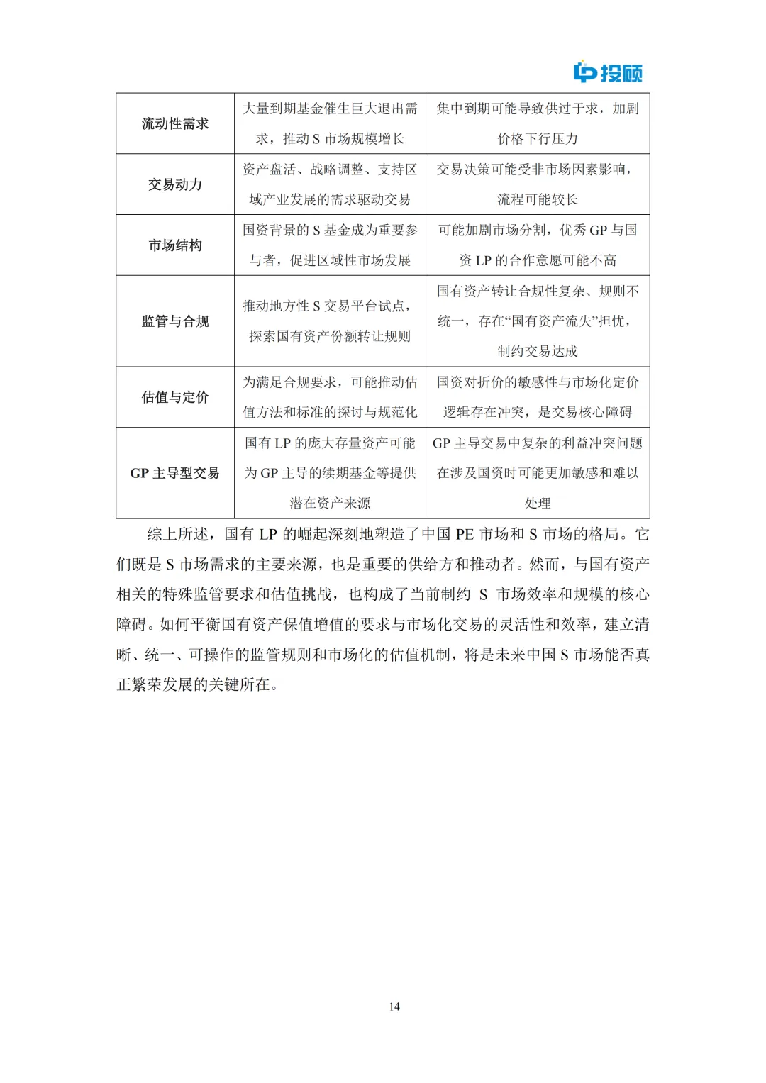
最大瓶颈集中在国资转让合规与估值定价两大难题。国资转让规则不统一,审批流程繁琐,且对折价交易敏感,叠加“国有资产流失”的顾虑,买卖双方难以达成共识。估值层面缺乏适配本土市场的标准,信息不对称进一步放大预期差距。破解需从政策与市场两端发力,国家层面应出台统一指导意见,明确国资合伙制基金份额转让的进场要求、估值方法及豁免情形,精简审批环节。同时建立差异化国资考核体系,强化长期价值导向与尽职免责机制,为市场化折价交易松绑。借助IPEV 2025准则的国际化经验,培育专业第三方估值机构,制定适配国内市场的估值指引,缩小定价分歧。
3.发展S市场对科技创新与金融市场稳定能发挥哪些关键作用?
对科技创新而言,S市场为早期VC及成长型投资提供中途退出通道,降低长期投资的流动性风险,吸引更多资本流向硬科技领域。通过GP续期基金等模式,为优质科技企业提供持续资本支持,培育适配新质生产力的“耐心资本”,同时加速高校、科研院所成果转化基金的流动性周转,推动技术产业化落地。对金融市场稳定来说,它能让投资者灵活调整PE头寸,分散长期锁定风险,避免资本过度集中。作为私募市场与公开市场的纽带,它完善了多层次资本市场体系,丰富金融产品供给。极端环境下更能发挥风险缓冲作用,防止PE基金集中违约清算引发连锁反应,缓解系统性风险,为市场穿越周期提供支撑。




















获取报告原文及海量企业数字化转型、大模型应用、新能源行业、碳中和、5G、元宇宙、区块链、智慧城市、短视频、微短剧等热门行业资料,专家PPT......等更多报告及行业方案、行业案例,请至星球:极光智库
【极光智库 | 你的职业成长加速器】——专注实战的行业知识共享社区
◆ 为什么选择我们?3大核心价值 ◆
✅ 省时:每日人工精选50+高质量报告
✅ 省钱:1个星球=10个垂直领域资源库(年省3000+订阅费)
✅ 省心:结构化知识库+行业术语词典
? 深度覆盖15+前沿领域:
AI大模型应用 | 企业数字化转型 | 新能源产业链 | 碳中和落地路径
5G+物联网 | 元宇宙商业场景 | 区块链技术 | 智慧城市解决方案
短视频运营指南 | 微短剧行业洞察 | 营销增长方法论...
? 会员专享资源库:
▷ 5000+份行业白皮书/案例集(含未公开内部资料)
▷ 300+套行业方案(商业计划书/可行性报告等)
? 加入我们你将获得:
1. 建立系统的行业认知框架
2. 获取决策支持的底层数据
3. 掌握先人一步的行业动向
▌常见问题解答
Q:适合哪些人加入?
→ 需要行业数据的市场人员 | 寻求转型机会的职场人 | 商业分析从业者 | 创新创业者
Q:资料如何获取?
→ 知识星球App端、网页端均已开放下载功能
让专业情报成为你的职场杠杆与行业先行者共同进化 ↓↓↓
在星主的不断努力下,每周都会登上活跃星球榜前十,实际上作为一个资料分享的知识星球,意味着星主每天都是顶格在发很多的资料,加入本星球相当于加入10个专业星球!星球各行业资料分类标签见下图


资料领取方式:
本文获取方式:将文章分享至???圈,点击菜单栏“联系我们”,添加小客服领取哦



