中国太阳能热发电行业在2025年的技术创新与市场扩张呈现出怎样的态势?其在新型电力系统中的战略价值如何体现?
《中国太阳能热发电行业蓝皮书(2025)》由国家太阳能光热产业技术创新战略联盟与中国可再生能源学会太阳能热发电专业委员会联合编著发布,系统梳理了行业发展现状、技术突破与未来趋势,为推动光热发电规模化应用提供了权威参考。
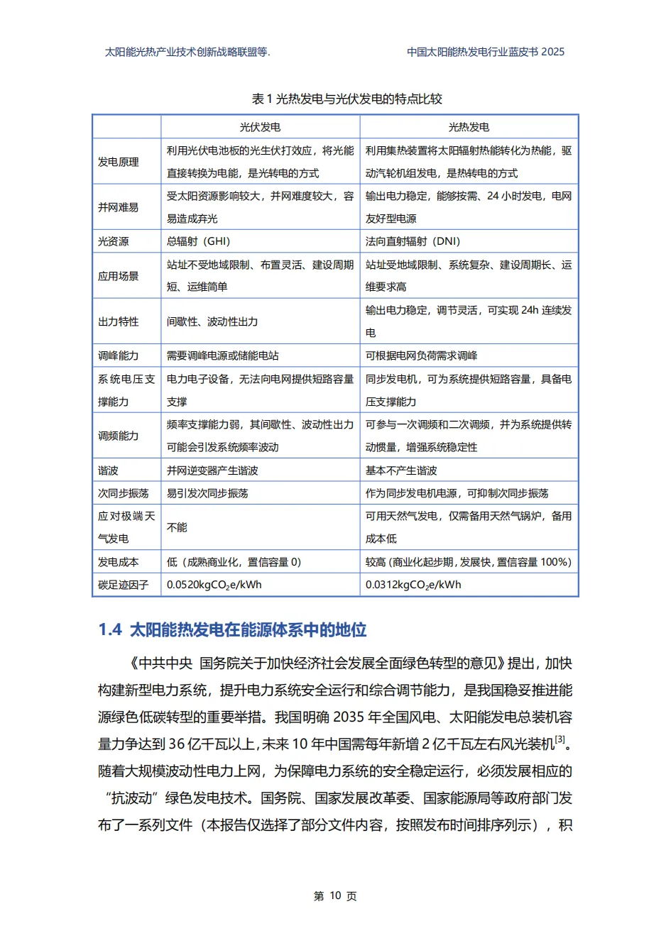
从市场发展来看,中国太阳能热发电装机规模实现跨越式增长。截至2025年底,全国累计装机容量达1738.2MW,较2024年增长107%,其中并网容量1720MW;全球累计装机则达8800.2MW,同比增长11.4%。技术路线方面,中国市场呈现“塔式为主、多元并存”特征,塔式聚光形式占比70.82%,槽式、线性菲涅尔式分别占10.93%和14.50%,与国外槽式为主的格局形成鲜明对比,反映出国内对高热电转换效率技术的优先选择。
示范项目运行成效显著,验证了技术可靠性与经济性。中广核德令哈50MW槽式光热电站2025年上网电量达1.412亿kWh,创历史新高;首航高科敦煌100MW塔式电站发电量2.4482亿kWh,同比提升3.7%;青海中控德令哈50MW塔式电站连续四年完成年度发电目标,四年累计发电量5.852亿kWh。这些项目通过镜场优化、运行策略升级等手段,持续提升发电效率,为规模化推广奠定基础。
产业链建设日趋完善,关键技术自主可控能力增强。国内已形成涵盖材料、设备、集成、检测的完整产业链,反射镜、熔盐泵、吸热器等核心设备产能充足,如甘肃凯盛大明光能槽式反射镜年产能360万m²,内蒙古百川光热槽式反射镜产能700万m²/年。报告同时指出,行业仍面临成本高、技术复杂度大等挑战,建议加快出台支撑性电源补偿机制,推动光热与风光一体化发展,充分发挥其长时储能与调峰支撑价值,助力新型电力系统构建。

















本资料已同步至双碳高端交流群,
欢迎加入,感谢您的支持!


(来源:国家太阳能光热产业技术创新战略联盟)
免责声明:所载内容、图片来源互联网,微信公众号等公开渠道,我们对文中观点保持中立,仅供参考、交流之目的。转载的稿件版权归原作者和机构所有,如有侵权,请联系我们删除。本公众号原创文章,欢迎转载,转载时请注明出处。

入群、资料领取或商务合作,可添加小编微信,添加时请备注:公司+姓名+职位
相关资料下载
碳排放权交易信息中心 CERTIC(Certification Emission Reduction Trading Information Center),专业的碳排放权交易资讯平台,及时传递碳市场实时动态、国内外碳最新市场信息!
看更多走心文章
请点击下方【碳排放权交易信息中心】,进行订阅~


