
HUAON
PART ONE
肿瘤疫苗行业概述
肿瘤疫苗就是通过利用肿瘤细胞相关抗原,来唤醒人体针对癌症的免疫系统。肿瘤疫苗(tumorvaccine)是近年研究的热点之一,其原理将肿瘤抗原以多种形式如:肿瘤细胞、肿瘤相关蛋白或多肽、表达肿瘤抗原的基因等,导入患者体内,克服肿瘤引起的免疫抑制状态,增强免疫原性,激活患者自身的免疫系统,诱导机体细胞免疫和体液免疫应答,从而达到控制或清除肿瘤的目的。

HUAON
PART TWO
肿瘤疫苗行业发展背景
1、政策环境
近年来,我国肿瘤治疗行业受到各级政府的高度重视和国家产业政策的重点支持。国家陆续出台了多项政策,鼓励肿瘤治疗药物制造企业加大研发力度,推进创新药、特效药的研制与临床试验,为我国肿瘤疫苗行业的发展提供了明确、广阔的市场前景,为企业提供了良好的生产经营环境。

2、社会环境
2024年中国癌症新发病例约482万例,肺癌、结直肠癌、甲状腺癌位居前三。 发病呈现年轻化趋势,35岁后风险显著上升,城乡差异明显(城市肺癌/甲状腺癌高发,农村消化道肿瘤突出)。 防控重点应加强早筛和HPV疫苗接种,针对性降低不同人群癌症负担。

HUAON
PART THREE
肿瘤疫苗行业产业链
肿瘤疫苗产业链上游涵盖研发与原材料供应:科研机构、生物技术公司主导抗原筛选、佐剂开发及mRNA序列设计;原材料包括细胞培养基、病毒载体、免疫增强剂等,需符合GMP标准。中游为疫苗生产制造,涉及生物反应器培养、纯化工艺、制剂封装及冷链运输,需严格质控确保活性与安全性。下游包括医疗机构、疫苗接种点及患者,涉及临床应用、效果监测与不良反应追踪;支付端涵盖医保、商业保险及政府补贴。

HUAON
PART FOUR
肿瘤疫苗行业发展现状
近年来,随着对肿瘤免疫逃逸机制的不断了解,全球各种新型免疫疗法相继问世,其中就包括热度不断走高的肿瘤疫苗。自首个肿瘤疫苗上市以来,肿瘤疫苗显示出良好的治疗及预防效果,吸引各大药企相继投入研发。据统计2024年我国肿瘤疫苗行业市场规模约为1367.3亿元,同比增长58.77%。

相关报告:华经产业研究院发布的《2026-2032年中国肿瘤疫苗行业发展动态监测及投资机会洞察报告》
HUAON
PART FIVE
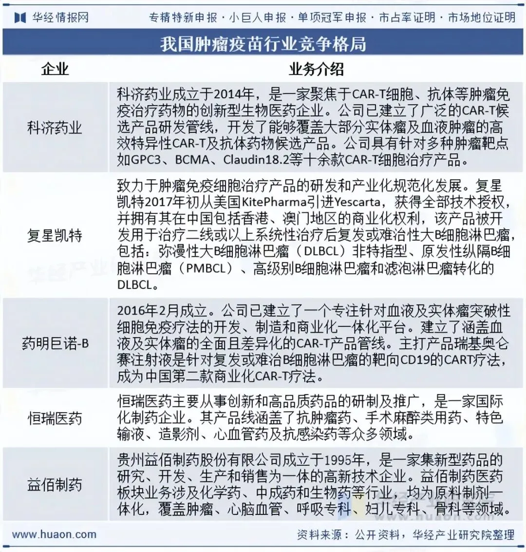
肿瘤疫苗行业竞争格局
1、行业竞争格局
我国肿瘤治疗行业现有竞争者正加强技术研发,丰富肿瘤治疗模式,现有竞争者竞争较为激烈。同时,由于具有资金技术密集型等特性,因此与其他行业相比,肿瘤疫苗行业进入壁垒较高,新进入者威胁较小,上下游议价能力较强。

2、重点企业介绍
江苏恒瑞医药股份有限公司成立于1997年,是一家从事创新和高品质药品研制及推广的民族制药企业,已发展成为国内知名的抗肿瘤药、手术用药和影像介入产品的供应商。近年来医药行业在变革中不断前行,为保证创新产出,恒瑞医药持续加大创新力度,维持较高的研发投入,创新成果持续获批,创新药临床价值凸显,驱动收入增长,2025年恒瑞医药上半年营收157.61亿元。

HUAON
PART SIX
肿瘤疫苗行业发展趋势
癌症免疫治疗在过去十年里经历了迅速的发展,在这个过程中我们深刻且系统地认识了癌细胞表位的抗原特异性,理解了癌细胞逃逸免疫系统的机制,开发了一系列免疫治疗方法。由于其安全性、特异性以及刺激免疫记忆的持久反应等优势,肿瘤免疫疗法获得了2018年诺贝尔生理医学奖。作为免疫疗法的一种,抗肿瘤疫苗是一种开发潜力巨大、涉及多领域交叉的治疗方法,被广泛投入多种癌症的临床试验。尽管目前针对肝癌的抗肿瘤疫苗在临床上缺乏令人满意的治疗效果,但是随着免疫佐剂的革新和多肽疫苗给药策略的不断开发,相信这些抗肿瘤疫苗仍然有巨大的改良空间,尤其是在替代边缘切除、局部消融治疗、肝切除术后控制复发等应用方面。
华经产业研究院对中国肿瘤疫苗行业发展现状、市场供需情况等进行了详细分析,对行业上下游产业链、企业竞争格局等进行了深入剖析,最大限度地降低企业投资风险与经营成本,提高企业竞争力;并运用多种数据分析技术,对行业发展趋势进行预测,以便企业能及时抢占市场先机;更多详细内容,请关注华经产业研究院出版的《2026-2032年中国肿瘤疫苗行业发展动态监测及投资机会洞察报告》。
往期推荐 | |
华
经
情
报
网
www.huaon.com
华经情报网隶属于华经产业研究院,专注大中华区产业经济情报及研究,目前主要提供的产品和服务包括传统及新兴行业研究、商业计划书、可行性研究、市场调研、专题报告、定制报告、工业园区大数据、产业链地图等。涵盖文化体育、物流旅游、健康养老、生物医药、能源化工、装备制造、汽车电子、农林牧渔等领域,还深入研究智慧城市、智慧生活、智慧制造、新能源、新材料、新消费、新金融、人工智能、“互联网+”等新兴领域。



