提示点击上方蓝字订阅↑为职业成长加满油~
【报告内容较多,仅展示部分】文末附干货下载方式
2025年中国医疗服务产业迈入以质量、效率与价值为核心的发展新阶段,产业规模突破10.5万亿元。政策端聚焦老年健康、基层医疗强化及支付优化三大方向,驱动行业结构化升级。七大高价值赛道引领产业变革,企业普遍以数智化转型、医疗AI大模型赋能及精细化运营为核心动作。资本市场回归理性,融资聚焦优质标的,IPO市场呈现回暖态势。2026年行业将向区域深耕、全周期健康管理及医疗智能体落地纵深推进,资本持续向AI创新与政策导向领域集中,长寿医学、AI循证诊疗等新兴方向成为布局热点。
1.2025年医疗服务产业的七大高价值赛道具体有哪些?各自核心竞争力体现在哪里?
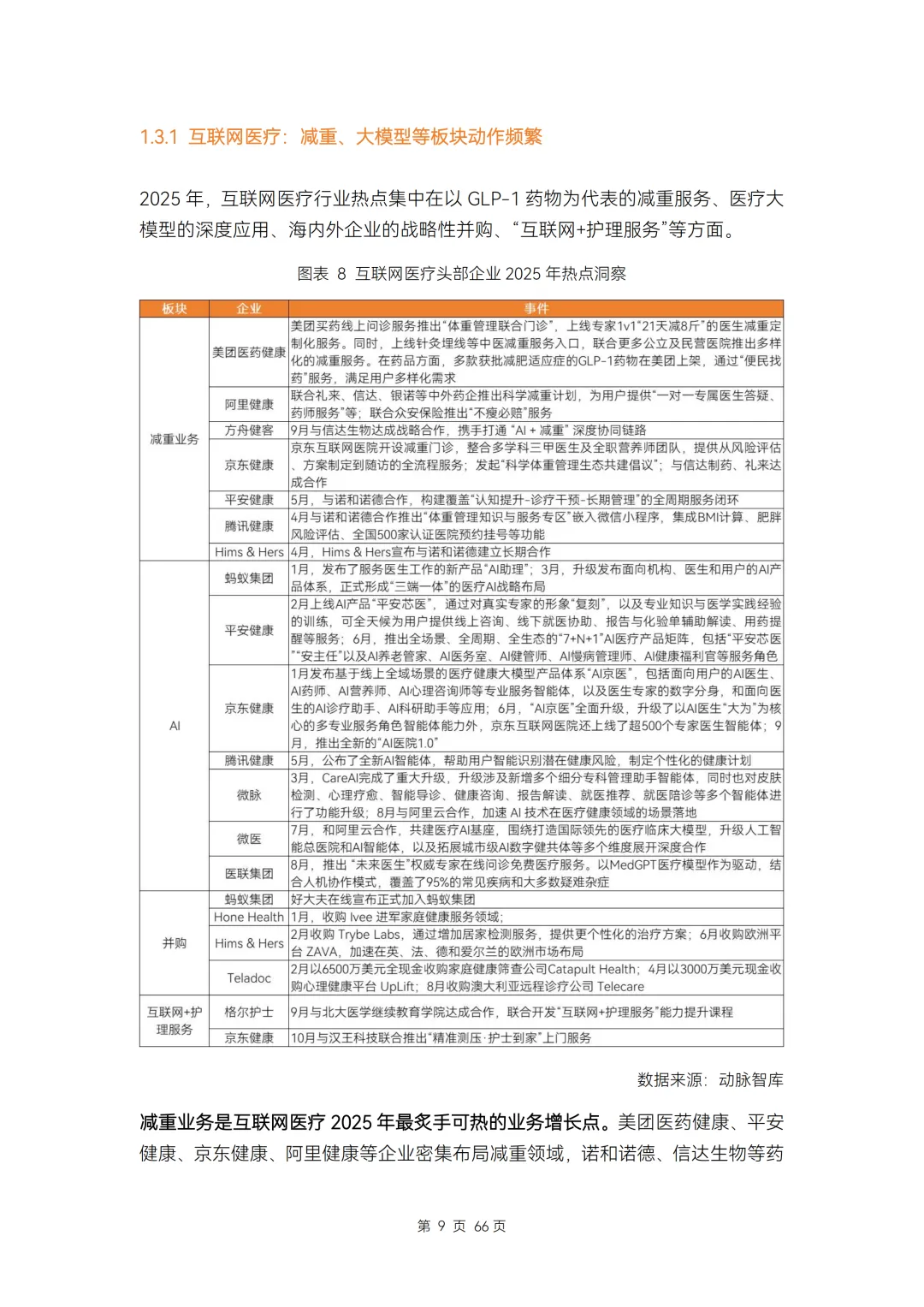
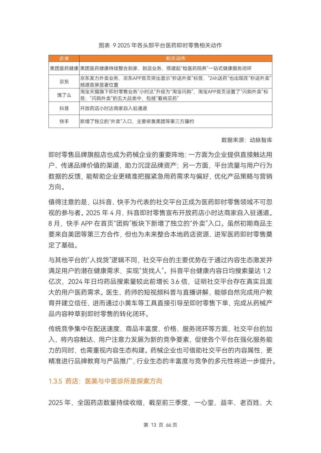
七大赛道涵盖民营眼科、生殖、体检、口腔四大专科领域,以及第三方消毒供应中心、“互联网+护理服务”与医药即时零售。民营医疗四大赛道依托政策支持、低医保依赖优势,深耕专科细分领域,比如眼科聚焦眼视光服务,生殖领域强化多学科诊疗,同时积极融入AI技术优化服务流程。第三方消毒供应中心需求刚性足,与医院合作粘性高,精准契合医疗机构降本增效诉求,外包率有望向欧美成熟市场靠拢。“互联网+护理服务”借政策东风与老龄化需求崛起,实现医院、护士与用户的多方共赢。医药即时零售则高效响应应急用药需求,不过当前行业正面临平台佣金争议、处方监管强化等挑战,头部企业加速构建平台、药企、药店协同的合规服务生态。
2.2025年医疗服务产业的政策与资本市场有哪些关键变动?对行业产生了怎样的影响?
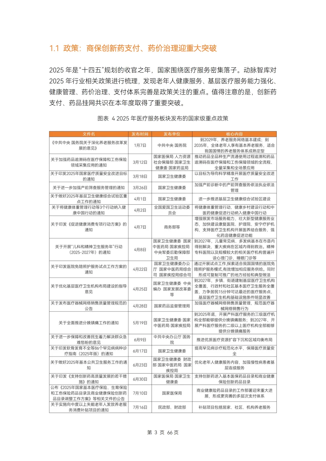
政策层面,老年健康与基层医疗成为核心发力点,医养结合模式加速落地,同时商保创新药目录落地形成医保与商保的互补格局,14省推进药品挂网共识实现药价治理全国协同。资本市场呈现融资理性化与IPO回暖双重特征,全球全年完成123笔融资,海外市场活跃度领先,12家企业成功上市,覆盖互联网医疗、保险科技等领域。这些变化推动行业向高质量发展转型,创新药与合规经营企业持续受益,资本向价值明确赛道聚集,加速医疗AI、数智化技术落地,倒逼行业洗牌与资源整合,不合规的医药O2O平台及中小企业逐渐被淘汰。
3.面对2026年医疗服务产业的核心发展趋势,企业需重点布局哪些方向提升竞争力?
运营上要摒弃全国扩张思维,深耕核心区域并构建本地化医联体,聚焦儿童青少年、职场人等垂直人群做精做细,同时依托医疗AI大模型优化人力、供应链等环节,像“智医随行”大模型那样实现全流程效率提升。服务端需拓展家庭、社区等院外场景,搭建“预防-筛查-诊疗-康复”全周期健康管理闭环,深耕长寿医学、体重管理等细分赛道打造差异化优势。资源整合方面,可探索“资本+技术输出”的跨境出海模式规避国内竞争壁垒,强化线上线下渠道协同,引入产业投资人获取资金与资源支持,始终锚定临床价值核心深耕细作。




















获取报告原文及海量企业数字化转型、大模型应用、新能源行业、碳中和、5G、元宇宙、区块链、智慧城市、短视频、微短剧等热门行业资料,专家PPT......等更多报告及行业方案、行业案例,请至星球:极光智库
【极光智库 | 你的职业成长加速器】 ——专注实战的行业知识共享社区
◆ 为什么选择我们?3大核心价值 ◆
✅ 省时:每日人工精选50+高质量报告
✅ 省钱:1个星球=10个垂直领域资源库(年省3000+订阅费)
✅ 省心:结构化知识库+行业术语词典
? 深度覆盖15+前沿领域:
AI大模型应用 | 企业数字化转型 | 新能源产业链 | 碳中和落地路径
5G+物联网 | 元宇宙商业场景 | 区块链技术 | 智慧城市解决方案
短视频运营指南 | 微短剧行业洞察 | 营销增长方法论...
? 会员专享资源库:
▷ 5000+份行业白皮书/案例集(含未公开内部资料)
▷ 300+套行业方案(商业计划书/可行性报告等)
? 加入我们你将获得:
1. 建立系统的行业认知框架
2. 获取决策支持的底层数据
3. 掌握先人一步的行业动向
▌常见问题解答
Q:适合哪些人加入?
→ 需要行业数据的市场人员 | 寻求转型机会的职场人 | 商业分析从业者 | 创新创业者
Q:资料如何获取?
→ 知识星球App端、网页端均已开放下载功能
让专业情报成为你的职场杠杆 与行业先行者共同进化 ↓↓↓
在星主的不断努力下,每周都会登上活跃星球榜前十,实际上作为一个资料分享的知识星球,意味着星主每天都是顶格在发很多的资料,加入本星球相当于加入10个专业星球!星球各行业资料分类标签见下图


资料领取方式:
本文获取方式:将文章分享至???圈,点击菜单栏“联系我们”,添加小客服领取哦



