手机版
二维码
购物车
(
0
)
供应
求购
公司
团购
展会
资讯
招商
品牌
人才
知道
专题
图库
视频
下载
商圈
推广
热搜:
采购方式
甲带
滤芯
气动隔膜泵
减速机型号
减速机
履带
带式称重给煤机
链式给煤机
无级变速机
首页
供应
求购
公司
团购
展会
资讯
招商
品牌
人才
知道
专题
图库
视频
下载
商圈
首页
>
资讯
>
展会资讯
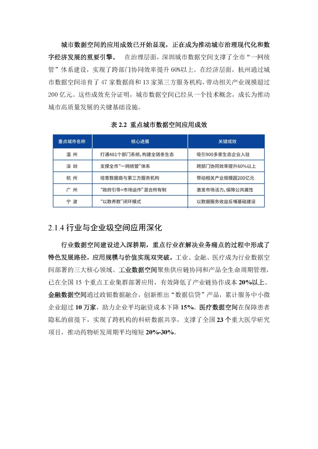
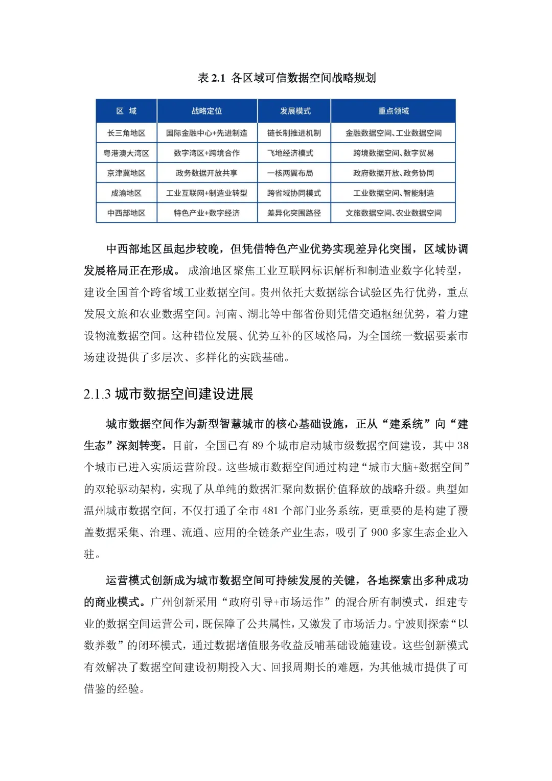
行业报告丨2025 迈向数据与智能融合新范式:可信数据空间建设与产业发展
日期:2026-01-26 11:54:50 来源:网络整理 作者:本站编辑
评论:0
行业报告丨2025 迈向数据与智能融合新范式:可信数据空间建设与产业发展
篇幅限制,详细见星球文件。
加入星球获得更多关于人工智能、数据要素、低空经济、数字中国的解决方案、可研报告、权威报告、白皮书等
联系方式:洞见数字城市(微信:dongjian_szcswx)
免责声明:本文转自网络公开渠道,
感谢作者辛苦原创!由
洞见数字城市整理精心推荐。
如有侵权,
请您告知我们会在第一时间处理或删除
。
本站所载文章纯属作者个人观点,仅供参考,不代表洞见数字城市立场。
喜欢就点一个“?”和“在看”呗~
打赏
更多
>
同类资讯
• 义煤公司“三会”工会工作报告
0
条
相关评论
推荐图文
推荐资讯
点击排行
0
1
《中国城市国际网络形象指数报告》发布:福州第一,义乌第二
0
2
成果 | 2025迈向数据与智能融合新范式:可信数据空间建设与产业发展(附全文)
0
3
喜报 | 数据核验工具箱入选数字政府建设发展研究报告(2025年)政务集约化优秀案例
0
4
2026年三创赛 | 商务大数据分析赛道银奖项目模板:"缀玲珑珠宝,绘盛世情长"——珠宝市场出圈发展分析
0
5
【重点】中国金融稳定报告(2025)
0
6
五角大楼年度军力报告出炉,对中国口风明显放缓
0
7
近五年来重点城市劳动争议纠纷大数据解析及合规防控报告
0
8
华为2025智驾报告出炉:超9成用户离不开,数据证明智能驾驶不再是噱头!
0
9
中国气象局发布全球气象发展报告
网站首页
|
关于我们
|
联系方式
|
使用协议
|
版权隐私
|
网站地图
|
排名推广
|
广告服务
|
积分换礼
|
网站留言
|
RSS订阅
|
违规举报
|
皖ICP备20008326号-18
(c)2008-2022 免费发布网 All Rights Reserved