报告导读:
汽车饰件是构成汽车内外视觉形象、保护车身结构或辅助功能实现的零部件集合,材质涵盖塑料、金属、皮革、织物等,既具备装饰属性,也常承担防护、密封、降噪等实用功能。随着汽车产业向电动化、智能化转型以及消费者对驾乘体验要求的提升,汽车饰件不再是简单的功能件和装饰件,而是成为定义车型个性、品牌差异和用户体验的核心环节,这使得乘用车内外饰件单车价值量呈现逐年增长态势,据统计,2024年我国乘用车饰件市场规模达3956亿元,同比增长6.29%,其中,外饰件约占66.48%,内饰件约占33.52%。
作为深耕中国汽车饰件领域十余年的专业机构,智研咨询致力于携手行业企业,提供精准信息、专业咨询与定制化解决方案,持续赋能汽车饰件产业发展。
观点抢先知:
行业发展有利因素:汽车行业是我国国民经济的重要支柱产业之一,我国已连续十六年位居世界第一汽车生产国,据中国汽车工业协会数据显示,2025年1-8月,我国汽车产销分别完成2105.1万辆和2112.8万辆,同比增长12.7%和12.6%,其中,新能源汽车产销分别完成962.5万辆和962万辆,同比增长37.3%和36.7%,我国汽车产销稳步增长为汽车饰件行业发展带来广阔的增长空间,尤其是随着新能源汽车市场的发展,对轻量化的汽车饰件需求更为迫切。
产业链核心节点:汽车饰件行业上游主要包括塑料材料(聚丙烯、聚氨酯、聚碳酸酯等)、金属材料(钢材、铝材等)、橡胶材料、电子元器件、皮革、纺织品、模具制造等行业;行业中游为汽车饰件生产企业;行业下游主要面向汽车市场,包括汽车整车制造厂商和汽车售后市场。
市场规模:随着汽车产业向电动化、智能化转型以及消费者对驾乘体验要求的提升,汽车饰件不再是简单的功能件和装饰件,而是成为定义车型个性、品牌差异和用户体验的核心环节,这使得乘用车内外饰件单车价值量呈现逐年增长态势,据统计,2024年我国乘用车饰件市场规模达3956亿元,同比增长6.29%,其中,外饰件约占66.48%,内饰件约占33.52%。
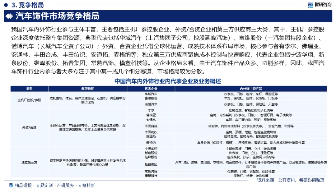
市场竞争格局:我国汽车内外饰行业参与主体丰富,主要包括主机厂参控股企业、外资/合资企业和第三方供应商三大类,其中,主机厂参控股企业深度依托整车集团资源,典型代表包括华域汽车(上汽集团子公司,控股延峰汽饰)、富维股份(一汽集团持股企业)、诺博汽车(长城汽车全资子公司);外资、合资企业凭借全球化运营、成熟技术体系布局市场,核心参与者有李尔、佛瑞亚、安通林、丰田合成、丰田纺织、安道拓、麦格纳等;独立第三方供应商聚焦成本控制与快速响应,代表企业包括宁波华翔、新泉股份、继峰股份、拓普集团、常熟汽饰、模塑科技等。从企业格局来看,由于汽车饰件产品众多、功能多样,因此,我国汽车饰件行业内参与者大多专注于其中某一或几个细分赛道,市场格局较为分散。
相关上市企业:华域汽车系统股份有限公司主要业务涵盖汽车内外饰件、金属成型和模具、功能件、电子电器件、热加工件、新能源等,各类主要产品均具有较高的国内市场占有率,同时,公司汽车内饰、轻量化铸铝、油箱系统、汽车电子等业务和产品已积极拓展至国际市场。2025年上半年华域汽车营业总收入已完成846.8亿元,其中,内外饰件业务收入615.5亿元,占营业总收入的72.7%。
行业壁垒:汽车内外饰件行业属于资金密集型产业,巨大的资金投入构成了进入和发展该行业的核心壁垒,初期资产投入包括大型注塑机、高精度喷涂线、发泡设备、装配线等生产设备投入;标准的现代化厂房、仓库、物流设施厂房建设投入;为保证供货及时性而跟随整车厂多区域建厂;模具开发投入等,运营阶段亦面临流动资金压力:整车厂较长的付款账期使得该行业供应商面临严峻的现金流压力,需要充足的营运资金支撑;为保证稳定的供货需维持安全库存占用资金。
市场趋势:未来,随着新能源汽车的普及对车辆轻量化提出了更高要求,汽车饰件作为车身的重要组成部分,其轻量化发展势在必行,更多轻量化材料如碳纤维、铝合金、高强度塑料等将被广泛应用于汽车饰件,以降低车辆重量,提高续航里程。
报告相关内容节选:



数据来源与处理说明:
《2026-2032年中国汽车饰件行业市场全景调研及发展潜力研判报告》基于最新、最全的中国产业链数据,融合权威官方统计、深度企业调研、资本市场洞察及全球信息,通过严格的智能处理和独家算法验证,确保分析结论高度可靠、透明且可追溯。

智研咨询专注产业咨询十五年,是中国产业咨询领域专业服务机构。公司以“用信息驱动产业发展,为企业投资决策赋能”为品牌理念。为企业提供专业的产业咨询服务,主要服务包含精品行研报告、专项定制、月度专题、市场地位证明、专精特新申报、可研报告、商业计划书、产业规划等。提供周报/月报/季报/年报等定期报告和定制数据,内容涵盖政策监测、企业动态、行业数据、企业排行、产品价格变化、投融资概览、市场机遇及风险分析等。





