需要下载报告的朋友,可以扫下方二维码付费成为会员,12万+份完整版报告,随意下载,不受限制,报告涵盖全行业。星球针对各行业做了合集系列,合集系列保持更新。客服微信:xat0821
(公众号资源有限,仅能展示部分少数报告,加入星球获取更多精选报告)

专业/及时/全面的行研智库
今天分享的是超导行业系列深度研究报告:《超导行业深度行业现状相关机遇产业链及相关公司深度梳理》。(报告出品方:行业研究报告)
报告共计:36页
【报告内容摘要如下】
超导定义
超导是超导电性的简称,指的是在特定的低温条件下呈现出电阻等于零的特性以及具备完全抗磁性的材料,一直被称为―当代科学的明珠‖。这个温度被称为超导临界温度(或超导转变温度),用TC表示。
超导发展历程
对于超导的研究起源于低温物理学。早期的超导物理属于低温物理的重要研究方向,之后随着超导学科的不断发展,其研究领域也在不断扩大,现已和低温物理同属凝聚态物理的分支学科。对于低温物理的研究兴起于19世纪下半页,当时低温物理的研究主要有两个方向:一是如何获得绝对零度(0K,即零下273.15℃);二是在极低温下金属材料物理性能的研究。1908年,荷兰科学家昂内斯将最难液化的气体氦气(He)液化,从而获得了4.2K的极低温度,为超导现象的研究奠定了基础。1911年,昂内斯发现在液氦(4.2K)的环境下,金属汞(Hg)的电阻成功降为了0,昂内斯将其命名为―超导态‖,自此拉开了超导研究的帷幕。
超导特性
超导具有3个临界值,即临界温度Tc、临界电流Ic和临界磁场Hc。三者之间相互制约并形成临界值曲面,只有当温度、电流和磁场在临界值曲面上或内部时,物质才会进入超导态,拥有零电阻特性。
【报告内容看点】
超导行业概述
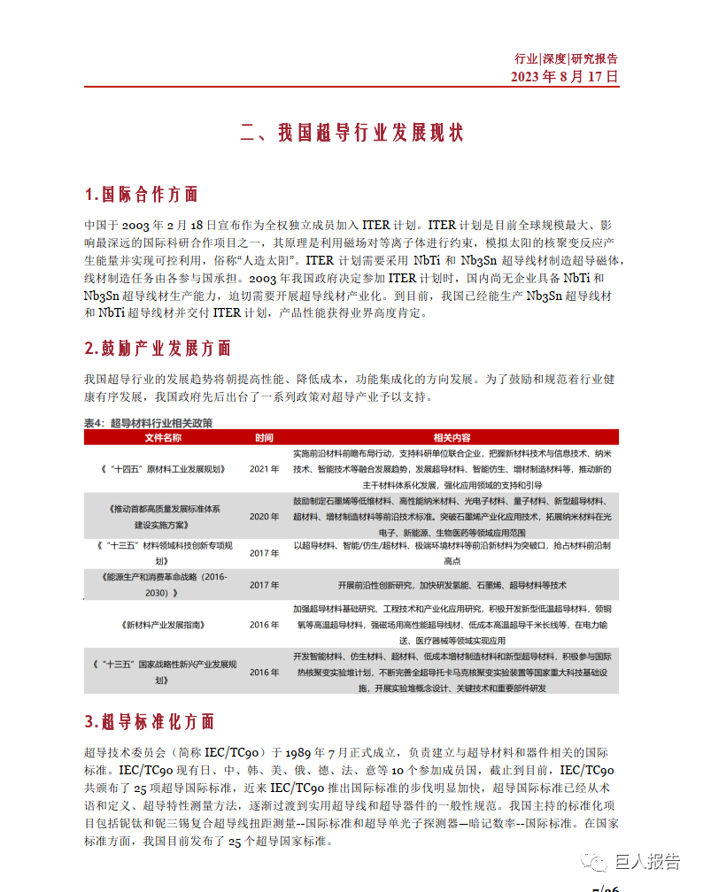
我国超导行业发展现状
超导行业产业链
超导行业竞争格局及行业壁垒
超导行业相关机遇及未来发展前景












报告共计:36页
完整版报告已上传至星球,扫下方优惠券加入即可下载所有报告

全球行业报告库让你时刻了解行业现状、市场特征、企业特征、发展环境、竞争格局、发展趋势。
附报告覆盖行业范畴

免责声明:以上报告均系本平台通过公开、合法渠道获得,报告版权归原撰写/发布机构所有, 如涉侵权请 联系删除 ;资料为推荐阅读,仅供参考学习,如对内容存疑,请与原撰写/发布机构联系。
戳“阅读原文”,获取更多报告


